

🌈今日给大家分享的学习资料是:2026年春新人教版初一七年级下册语文《期中考试试卷》(共3套,含答案),高清完整电子版可打印。家长可以打印出来让孩子提前练一练,帮助孩子复习和巩固前3单元所学核心知识点,也能查缺补漏、巩固提升,助力期中考试取得好成绩吧~
🌸欢迎分享给身边需要的家长和朋友,助力更多孩子高效学习吧~
温馨提示:文末有完整电子版领取方式






































👇领取完整高清电子版:
①先点一点右下角的“👍”和“❤️”,感谢🙏
②再关注公众号,点【发消息】输入:七年级

说明:本微信公众账号分享的资源均通过网络等公共合法渠道获得,仅供试用!版权归原作者或原出版机构所有,本资源为电子载体,分享仅限于家庭使用与交流学习心得、参考和辅助购买决策,不得以任何理由在商业行为中使用。如有侵权,请及时联系删除。
文章来源:
四季读书网
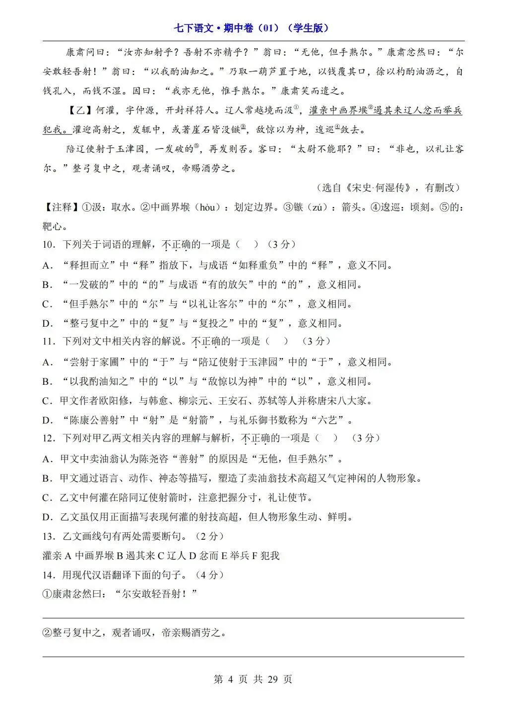
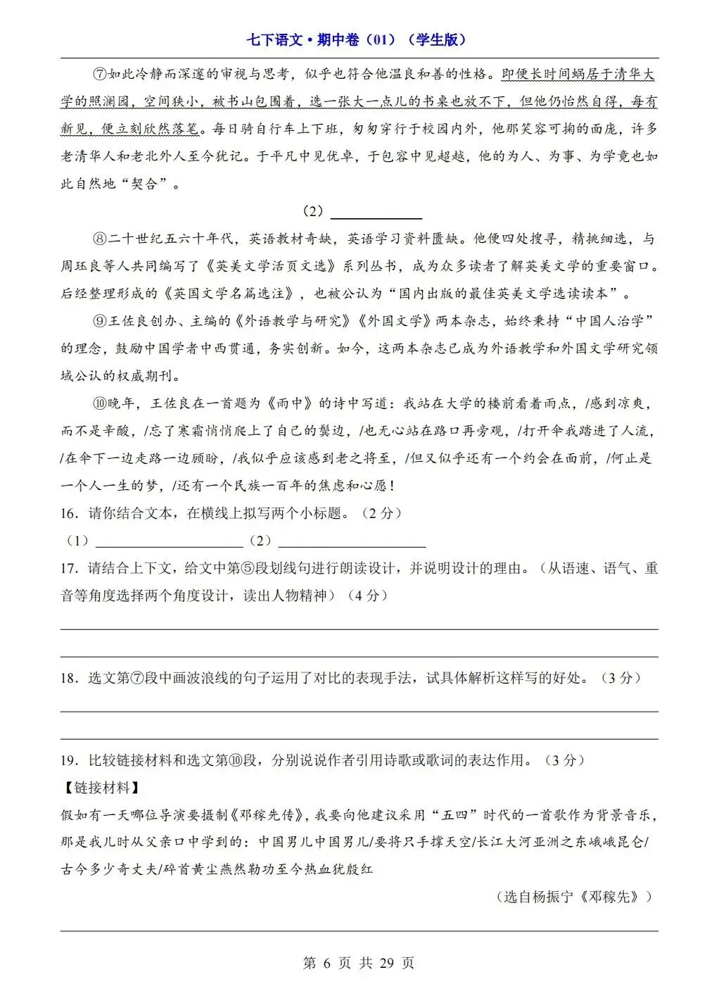
版权声明:本文内容由互联网用户自发贡献,该文观点仅代表作者本人。本站仅提供信息存储空间服务,不拥有所有权,不承担相关法律责任。如发现本站有涉嫌抄袭侵权/违法违规的内容, 请发送邮件至23467321@qq.com举报,一经查实,本站将立刻删除;如已特别标注为本站原创文章的,转载时请以链接形式注明文章出处,谢谢!