八年级下册地理:期末考试真题卷,是孩子查漏补缺的好帮手!收藏
八年级下册地理期末考试,是初中地理从“区域认知”向“综合思维”跨越的关键一战。这一册的内容涵盖中国的自然环境、自然资源、经济发展以及四大地理区域的差异,知识点跨度大、综合性强,既考识记,更考理解和迁移。很多孩子平时课上听得懂,课后做题却频频丢分,要么分不清四大地理区域的界线与特征,要么搞不懂地形气候对河流、农业的影响,要么在区域对比中张冠李戴,导致综合分析题拿不到分,地理成绩始终徘徊不前。想要期末地理稳冲高分,最高效的方式就是真题实战,这份精心整理的期末考试真题卷,是孩子考前查漏补缺的绝佳帮手,赶紧收藏给孩子练起来!
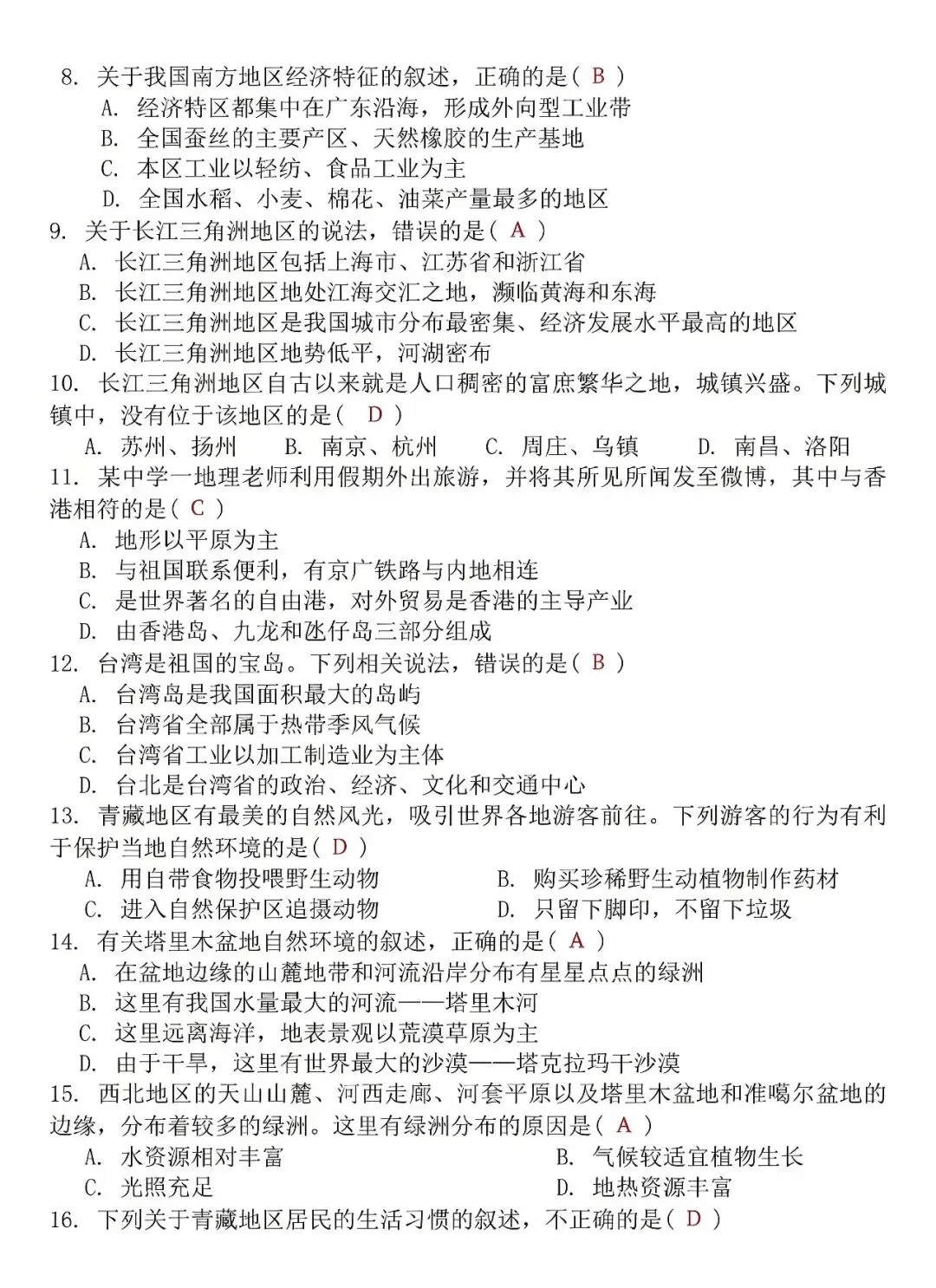
这套真题卷并非随意编撰,而是深度剖析历年各地市期末统考的命题规律,精选最具代表性、仿真度最高的真题试卷汇编而成。试卷完全对标八年级下册地理期末考纲,全覆盖中国四大地理区域划分、北方与南方地区差异、西北与青藏地区地理特征、长江黄河治理、自然资源保护等核心必考板块。题目设计高度贴合期末真题命题思路,从基础选择题、填空题,到等高线地形图判读、区域地理综合分析、材料应用题,题型完整、难度梯度科学,既保留了基础分的考查,又精准捕捉了近年来期末考题的重难点和趋势,让孩子练一套等于练遍百套。
孩子做这套真题卷,不仅仅是刷题,更是一次全面的“体检”。不同于零散的练习题,真题卷能帮孩子精准定位知识盲区:是区域特征混淆?还是地理要素因果关系理不通?亦或是审题不细致、图例信息提取能力弱?通过限时完成、独立作答,孩子能直观地发现自己究竟是在基础概念上有漏洞,还是在综合分析逻辑上有欠缺。它就像一面镜子,照出孩子复习的薄弱环节,指引后续复习的重点,让复习不再盲目。
试卷配套详尽的逐题解析,这是这套资料的灵魂。解析不仅给出正确答案,更重点拆解解题思路、易错陷阱和得分规范。特别是针对区域地理的综合分析题,解析会手把手教孩子如何构建答题逻辑,如何从地形、气候、水源等多角度组织语言,帮孩子规范答题步骤,彻底摆脱“答得多却不得分”的困境。孩子做完题对照解析,不仅能知其然,更能知其所以然。
地理期末提分,真题实战是最高效的手段。这套期末考试真题卷,浓缩了期末所有核心考点与得分技巧,是孩子考前查漏补缺、模拟演练的“压舱石”。抓紧收藏打印,让孩子利用考前黄金时间练一练、吃透每一道真题,把握每一个得分点,在期末考试中从容应战,轻松拿下地理高分,为初中地理学习画上圆满句号!











