在线做题·视频讲解·试卷分析
关注公众号回复【1】
领取山东中考真题&获取名校真题库
数学卷考霸评分 8.5/10
数学卷
本卷紧扣课标,系统考查了数轴、轴对称图形、三视图、概率、整式运算、一次方程组、函数图象、正多边形、图形折叠、二次函数性质、不等式、坐标平移、一元二次方程、反比例函数、矩形几何、分式化简、三角函数、尺规作图、菱形证明、数据分析、解三角形、图形旋转、圆、相似与三角函数综合、抛物线性质与最值等核心内容。得分点多为基础概念、公式的直接应用(如第1、2、5、11、12、13、16(1)等题)。难点在于对复杂几何图形的综合推理、动态过程分析和探究性问题的解决,如第9题的菱形折叠计算、第10题的二次函数性质综合判断、第15题的矩形折叠与动点最值、第20题的三角板旋转与反比例函数、第22(1)(2)题的图形旋转与几何证明、第23题的抛物线平移与区间最值,对学生的逻辑思维、空间想象、建模与探究能力构成主要挑战。

<点击图片查看全卷>
数学答案
<点击图片查看完整答案>
语文卷考霸评分 8.5/10
语文卷
试卷紧扣语文核心素养,系统考查了字音字形、词语运用、仿写、病句修改、诗文理解与默写、名著阅读(《西游记》)、古诗鉴赏、文言实词、断句翻译、人物对比、说明文阅读理解、记忆心理学知识应用、散文阅读与鉴赏、记叙文写作等综合能力。得分点多为基础知识的直接考查(如第1、2、6、11、12、13、16题)。难点在于高阶思维任务,如第5题的主题/标识特点概括、第7-8题的名著人物形象与智慧比较分析、第10题的诗句选择与理由阐述、第15题的求学品质归纳、第17-19题的记忆心理学知识迁移与应用、第22题的文意深层理解,以及第24题“梦想的____”半命题作文,对学生的信息整合、批判性思维、文化理解与个性化表达构成全面高阶挑战。

<点击图片查看全卷>
语文答案
<点击图片查看完整答案>
英语卷考霸评分 8.5/10
英语卷
本卷全面考查了听力理解、细节阅读、推理判断、词义猜测、七选五逻辑衔接、完形填空、语法填空、短文填空、阅读表达与半开放式记叙文写作等初中英语核心技能,符合课程标准。得分点多为基础听力信息获取、细节查找(如阅读理解A篇、B篇、D篇的部分题目)及固定搭配的考查。难点在于对篇章深层逻辑、作者意图的推断(如阅读理解C篇、D篇的推理题)、语篇逻辑衔接(如七选五)、以及需整合个人经历与感悟进行个性化表达的“自我提升”主题记叙文写作,对学生的逻辑思维、跨文化理解与语言综合运用能力构成主要挑战。

<点击图片查看全卷>
英语答案
<点击图片查看完整答案>
物理卷考霸评分 8.5/10
物理卷
试卷系统考查了力学(估测、摩擦、力的作用点、平衡力、惯性)、声学(音调)、热学(温度、物态变化、晶体熔化、沸腾、液化)、光学(日食成因、透镜成像与作图)、电学(电动机原理、安全用电、串并联电路、欧姆定律、电功与电功率、动态电路分析)、磁学(磁场)以及实验探究等初中物理核心内容。得分点多为对基础概念的直接判断与简单计算(如第1、2、3、4、6、8、10、12、16等题)。难点在于对动态电路的综合分析(如第15题的U-I图像分析)、复杂实验的设计与推理(如第18题的热敏电阻与酒精蒸发综合、第22题的密度测量误差分析、第23题的电阻测量与特殊方法)、以及结合生活实际的应用题(如第25题的煮茶器电路计算、第26题的无人机多学科综合),对学生的信息提取、逻辑推理、实验探究和建模计算能力构成主要挑战。

<点击图片查看全卷>
物理答案
<点击图片查看完整答案>
化学卷考霸评分 8.5/10
化学卷
本卷紧扣课程标准,系统考查了绿色化学、物质分类、实验操作、元素周期、物质结构与性质、化学与STSE、物质检验与鉴别、溶解度曲线、化学方程式、定量计算、科学探究(氧气的制取与性质、二氧化碳自动补给装置)、工业流程(废旧钢铁回收、氢基闪速炼铁)与古典技艺(《天工开物》炼铁)等初中化学核心内容。得分点多为对基础概念的直接判断(如第1、2、5、9、10题)。难点在于对图文信息的综合分析、逻辑推理与计算,如第6题的元素质量比辨析、第8题的微观反应示意图与质量比分析、第11-14题的逻辑推理与方案评价、第18题的实验数据分析与定量计算、第20题的工业流程推断,以及第21题的炼铁工艺对比与催化剂曲线分析,对学生的信息整合、证据推理、计算能力和跨学科应用能力构成显著挑战。

<点击图片查看全卷>
化学答案
<点击图片查看完整答案>
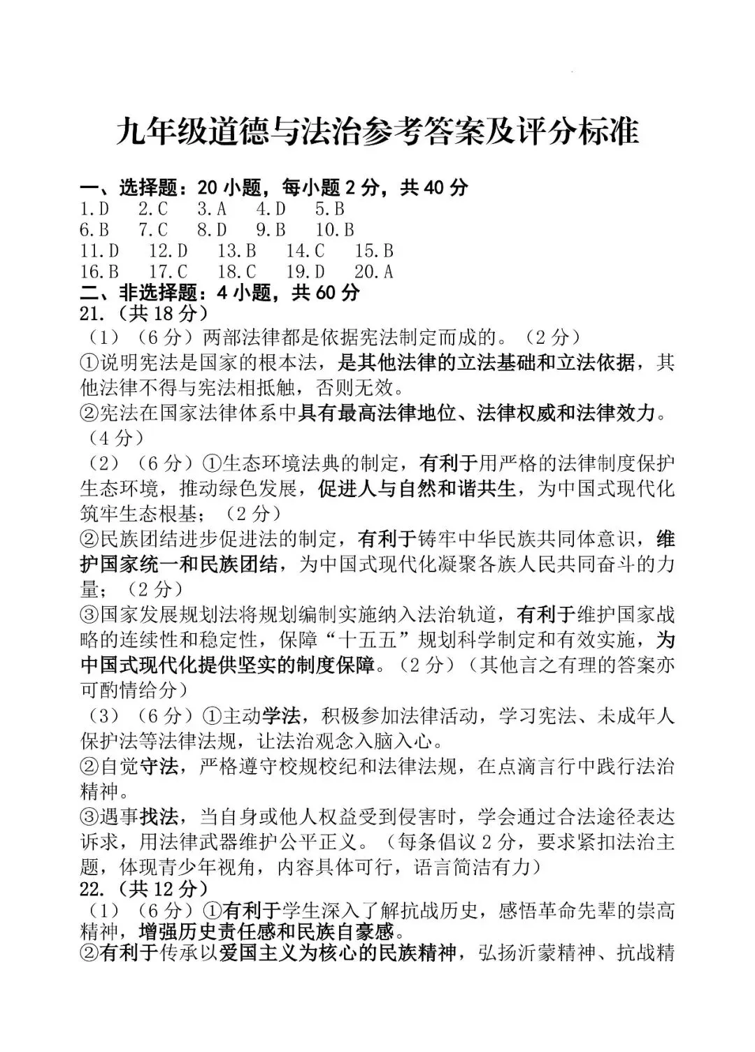
道法卷考霸评分 8.5/10
道法卷
本卷紧扣课程标准,系统考查了高质量发展、新发展理念、科技创新、民主与法治、中华优秀传统文化、民族精神、资源国情、民族政策、一国两制、人类命运共同体、国家利益、国家安全、个人与集体、个人成长规划、宪法权威、生态文明、民族团结、基层民主、社会主义核心价值观、职业选择等多个核心模块。得分点多为基础概念辨析与情境判断(如第1、3、4、6、8、10、12、13、15、16、20题)。难点在于对综合性、探究性任务的深度处理,如第9题的议题探究、第14题的民族地区政策辨析、第17题的职业规划启示、第21题的宪法地位阐释与倡议书撰写、第22题的红色基因传承活动设计、第23题的山东发展综合评析以及第24题的短评撰写,对学生的信息整合、逻辑论证、辩证分析和高阶表达能力构成显著挑战。

<点击图片查看全卷>
道法答案
<点击图片查看完整答案>
小程序获取更多山东本土升学方案·资料
无广告·自助查阅·全平台自助刷题学习
争做山东最好·最全·最强的升学配套











