2026年USABO美国生物竞赛已经结束!
各位同学,发挥得怎么样?
是稳操胜券,还是觉得时间不够、题目太绕?

别慌,考后第一时间,犀牛教育教研组整理了「2026年USABO生物竞赛真题+答案解析」,快来对答案,看看自己距离金奖还有多远!

很多同学反馈:
“题量太大了,根本做不完!”“图表题好多,数据读得眼花缭乱……”
一起来对答案看看吧!




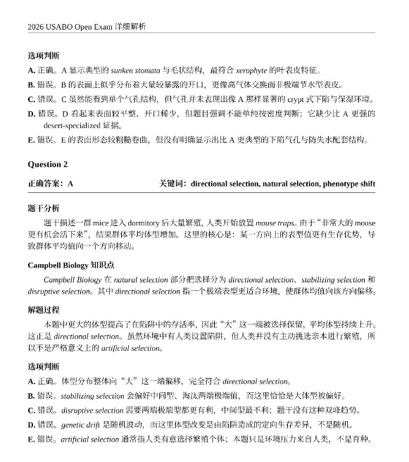
usabo答案及详细解析


完整版usabo生物竞赛真题及解析
添加老师免费领取


USABO的金奖是哈佛、MIT、斯坦福、牛剑等顶尖名校生物、医学、生化相关专业招生官重点关注的高含金量奖项,如果估分在25分以上,提前恭喜你哦。
可以从历年usabo生物竞赛获奖分数线看出,分数在25分以上拿奖是稳的。

如果没有发挥好,也没关系,USABO生物竞赛的难度本身就很高,可以长线备考一年,拿下奖项!
犀牛教育USABO生物竞赛培训课程,剑桥导师亲授,用一年的时间,系统攻克细胞生物学、遗传学、动物生理学等核心模块,从“看懂题目”到“做对难题”,拿下金奖指日可待。

不同基础的同学,都能在犀牛教育找到适合生物竞赛培训课程,开设班型丰富,USABO、BBO、Brainbee等均有辅导课程。
更多usabo、bbo生物竞赛培训课程
添加老师咨询
也可拨打官方热线:13003257140
一对一生物竞赛规划免费指导
