谏言:三更灯火五更鸡,正是男儿读书时。黑发不知勤学早,白首方悔读书迟。语文、数学、英语、物理、历史、化学、生物、地理、政治各科试题完整版汇总!

🔝试题及解析查看↑
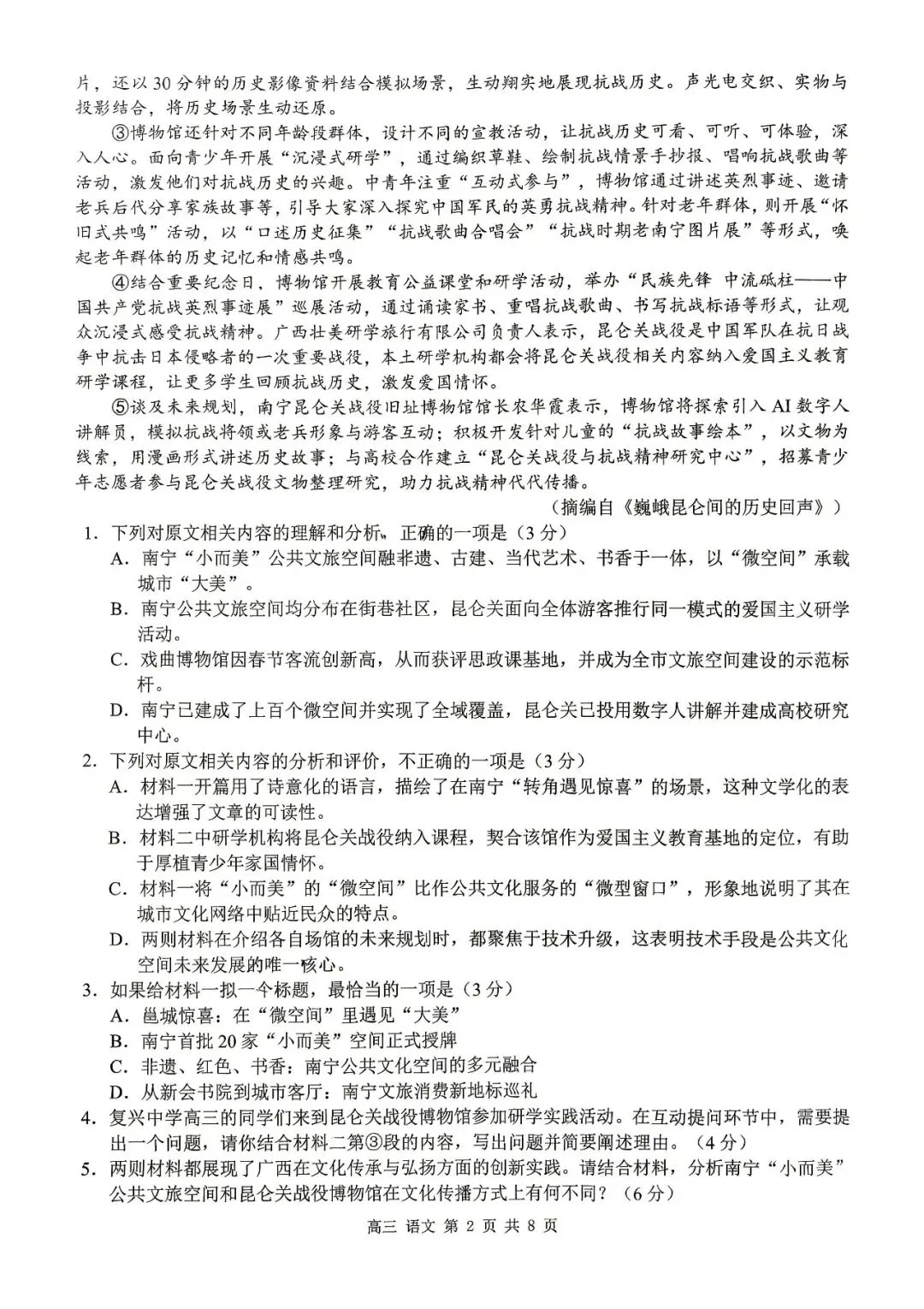
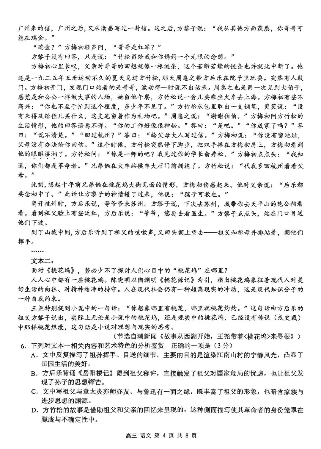
考试名称:桂林一模桂林市普通高中2026届毕业年级第一次适应性模拟考试
考试日期:2026年4月7-9号
二、试题及解析预览






文章来源:
四季读书网
版权声明:本文内容由互联网用户自发贡献,该文观点仅代表作者本人。本站仅提供信息存储空间服务,不拥有所有权,不承担相关法律责任。如发现本站有涉嫌抄袭侵权/违法违规的内容, 请发送邮件至23467321@qq.com举报,一经查实,本站将立刻删除;如已特别标注为本站原创文章的,转载时请以链接形式注明文章出处,谢谢!