
广州招考办公布了2026年广州中考物理、化学、生物实验操作考试范围,快来看看。

📌物理、化学实验操作考试,面向的是2026届中考生(初三考生),考试时间已确定为2026年5月16日-20日。
📌生物学实验操作考试,面向的是2027届中考生(初二考生),考试时间已确定为2026年5月11日-15日。









⬆️上下滑动查看更多详情⬆️
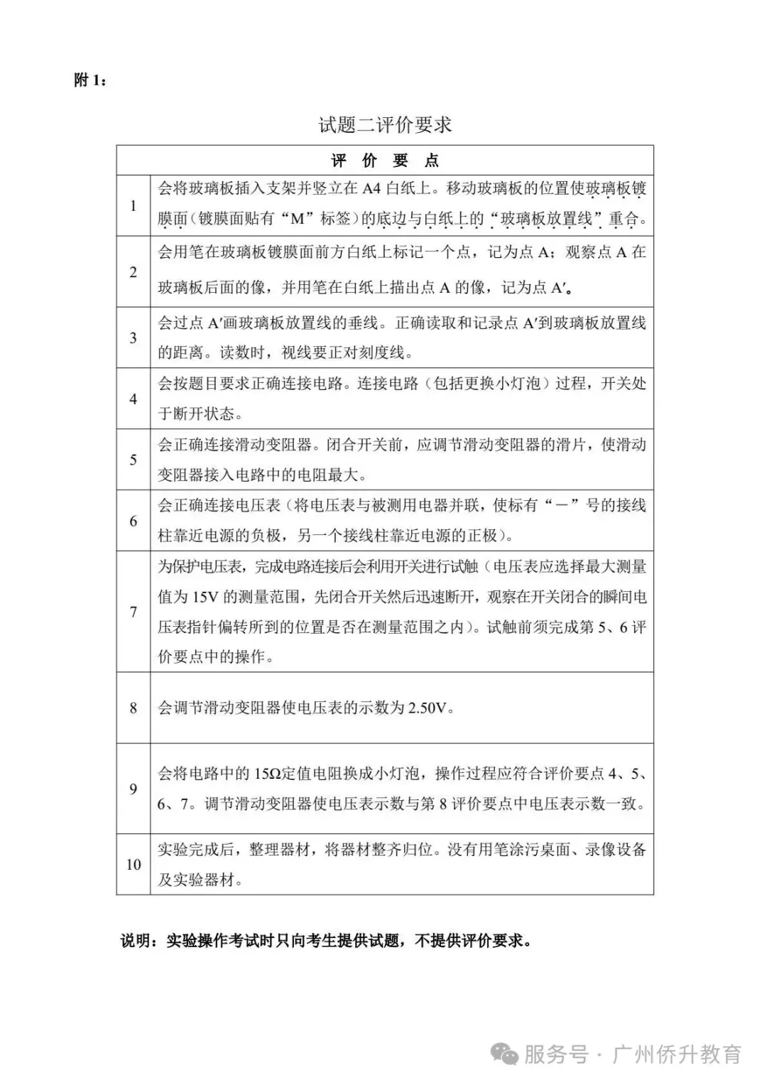
⬆️上下滑动查看更多详情⬆️

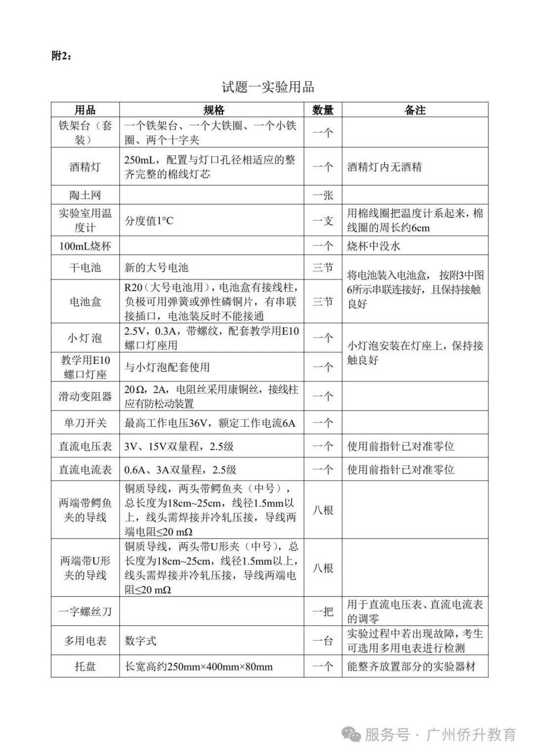
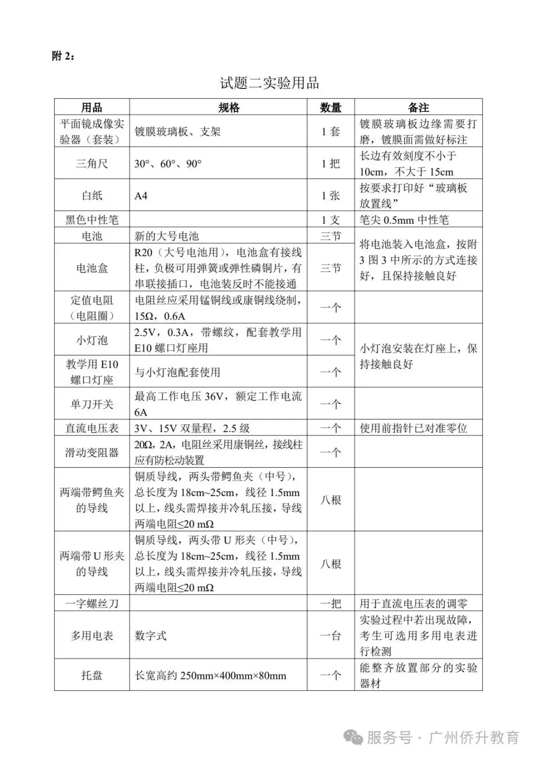
⬆️上下滑动查看更多详情⬆️
群席位有限,人满关闭入口

欢迎致电侨升招生老师报名
联系方式:17620087535

重新出发,勇敢追梦
侨升教育中高考复读学校是广州侨升教育集团旗下品牌。集团自2008年成立以来,始终致力于中高考复读、艺体生文化课冲刺及高职高考辅导领域,是广东省内持有正规办学许可的连锁教育机构。目前已在广州运营中大校区、广美校区、华工校区、从化校区、白云校区等多个直属校区,累计助力超过十万名学子圆梦理想高校,办学实力深厚,社会口碑卓著。

学校地处广州市海珠区,距离晓港地铁站仅几步之遥,交通十分方便。校园内绿意盎然、花木错落,教学、生活、运动三大功能区域井然分开,融合了绿色生态、智能设施与人文氛围,为备考学生提供了一个安静而舒适的学习环境。





任教团队由来自广州七中、培正中学、三中、黄冈中学等知名学校的高级教师,以及市区级教学骨干、学科带头人和青年教学能手组成。所有教师皆经过严格筛选,具备多年高考备考指导经验,教学方法科学高效,实战成绩突出,提分稳定可靠。教师责任心强、服务意识高,全程陪伴学生冲刺梦想。


侨升教育与广州及海珠、越秀等区的教研机构及重点中学保持着长期紧密的合作关系,常年同步参与市、区各级重要教研活动,确保中高考备考工作的科学性、精准度和高效性。





校园管理:实行封闭式管理,全面禁止电子设备使用,配备专业安保人员和24小时监控系统。学生外出须经家长与教师双重批准。


食堂:采用明厨亮灶模式,提供营养炖汤及自助餐,满足不同口味需求。


住宿条件:宿舍配有储物柜、空调、洗衣机、24小时热水供应,让备考生活无后顾之忧。


侨升教育中高考复读学校
地址:
广州市海珠区新港西路25号
①导航:侨升中高考复读-广美校区
②地铁:乘坐地铁8号线晓港站A口出站

