请点击馨思成真
关注我,阅读更多内容。
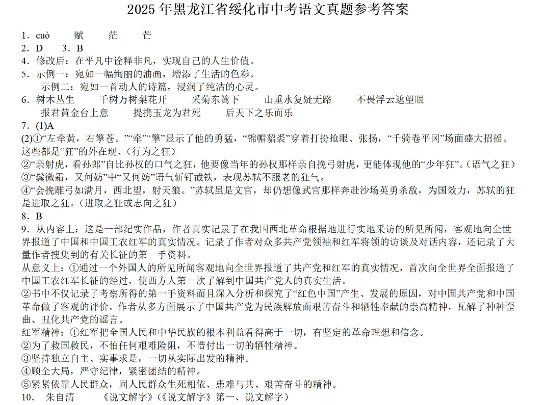
2025年黑龙江省绥化市中考语文真题
一、聚沙成塔,运用生慧
阅读下面文字,按要求回答小题。
①青春,宛如一首激昂的交响曲,奏响了岁月的华章;青春,________,________;青春,宛如一座明亮的灯塔,照亮了前行的航道。青春注定要面对各种风雨与挫折,但青春的旋律不因风雨而低沉,青春的脚步不因挫折而停止。
②让青春飞扬,绽放出独属于自己的色彩。青春是我们独一无二的资本,梦想则fù予其非凡的价值。只有锲而不舍,方能让梦想冲破云霄、肆意翱翔;只有孜孜不倦,方能让梦想劈波斩浪、扬帆远航。彼时回首,这段放飞梦想的青春岁月,定将成为余生的珍藏。
③青春,它是一段充满生机与活力的美好时光,恰似初升的太阳,散发着无限的光茫。让我们一起去勾勒那五彩斑斓的青春画卷,让青春遇见不约而同的美好。让我们背朝灯火,面朝星光,在非凡中诠释平凡,实现自己的人生价值。
1.给文中加粗的字注音,按所给拼音写出汉字,找出并改正选文第③段中的一个错别字。
挫( )折(fù)予改成
2.选文中加点的成语使用不恰当的一项是()
A.独一无二B.孜孜不倦C.五彩斑斓D.不约而同
3.下列有关语法知识表述不正确的一项是()
A.“青春飞扬”“放飞梦想”“生机与活力”“美好时光”四个短语结构类型不同。
B.“只有锲而不舍,方能让梦想冲破云霄、肆意翱翔”是假设复句。
C.“青春的脚步不因挫折而停止”的句子主干是“脚步不停止”。
D.“激昂的交响曲”中“激昂”是形容词,“肆意翱翔”中“翱翔”是动词,“余生的珍藏”中“珍藏”是名词。
4.第③段画线句子有语病,请把修改后的句子写下来。
5.在第①段横线处仿写句子,使之与前后句构成排比句。
二、思接千载,陶冶情操
6.请将下列表格中的古诗文名句补充完整。
主题 | 古诗文名句 | 出处 |
自然之美 | 曹操登临碣石山,写出“①,百草丰茂”的秋之别韵;岑参以春花喻冬雪,捕捉“忽如一夜春风来,②”的雪之灵动。 | 《观沧海》 《白雪歌送武判官归京》 |
闲情之趣 | 陶渊明不经意间与南山对望,提笔记下这美好瞬间:“③,悠然见南山。” | 《饮酒》(其五) |
哲理之思 | 陆游游山西村,山回路转、花明柳暗,写出“④,柳暗花明又一村”的欣喜之情;王安石登飞来峰,眼界自宽、胸襟自广,不禁慨叹:“⑤,自缘身在最高层。” | 《游山西村》 《登飞来峰》 |
报国之志 | 李贺以“⑥,⑦”的悲壮誓言,抒发了视死如归、舍身报国之志;范仲淹以“先天下之忧而忧,⑧”的豪言壮语,表明了乐以天下,忧以天下之心。 | 《雁门太守行》 《岳阳楼记》 |
7.赏析苏轼的《江城子·密州出猎》,按要求回答问题。
江城子·密州出猎
老夫聊发少年狂,左牵黄,右擎苍,锦帽貂裘,千骑卷平冈。为报倾城随太守,亲射虎,看孙郎。
酒酣胸胆尚开张。鬓微霜,又何妨!持节云中,何日遣冯唐?会挽雕弓如满月,西北望,射天狼。
(1)下列赏析有误的一项是()
A.词的上片记叙出猎的情况,这是一次装备齐全,人数众多的狩猎;词的下片以议论为主,作者不在意自己的衰老,更在意的是希望朝廷能够给他建功立业的机会。
B.“千骑卷平冈”极言行走之快,千骑奔驰,腾空越野,出猎场面壮观。可见出猎者情绪高昂,精神抖擞。
C.词的下片主要抒发由打猎激发出来的壮志豪情。
D.这首词从题材、情感到艺术形象、语言风格都是粗犷、豪放的。
(2)分析词中“老夫”苏轼有哪些“狂”的表现。
三、经典引路,知行合一
某校为了全面提升学生核心素养,举办了以“充盈心灵,绽放自我”为主题的竞赛活动,你作为选手参加了本次竞赛。
8.初赛是文学文化常识知识比赛。下面是其中的一道题,你认为错误的一项是()
A.表,是中国古代向帝王陈情言事的一种文体;铭,是中国古代刻在器物上用来警诫自己或者称述功德的文字,后来成为一种文体;律诗,是近体诗的一种,要求诗句字数整齐划一,全诗通押一个韵。
B.“桑梓”指代家乡,“垂髫”指小孩,“干戈”指战争,“八百里”指牛。“瀚海”指大海,“苍生”指百姓。
C.中华民族的传统节日有很多,如春节、元宵节、清明节、端午节和中秋节等。
D.中国戏曲源远流长,异彩纷呈。如京剧代表剧目《贵妃醉酒》,越剧代表剧目《梁山伯与祝英台》,黄梅戏代表剧目《天仙配》等。
9.复赛是《红星照中国》讲解比赛。进入复赛后,请你从内容、意义和红军精神中的任意一方面来进行讲解。
10.决赛是关于“诚信”的主题演讲比赛。你进入决赛后,想从“诚信”的汉字造字法上着手准备。你打算通过阅读(填作者)的《经典常谈》中的(填篇目)来学习汉字的“六书”文化。
11.下面是你准备的演讲稿开头的草稿,请你继续完善。
各位评委老师:
大家好!我今天演讲的题目是“诚信,伴我行”。
(1)(填有关诚信的名言)。诚信,是中华民族的传统美德,(2)(填有关诚信的典故)讲的就是诚信的故事……
12.决赛时,学校邀请选手的亲友作为嘉宾来观看比赛,比赛地点在艺体中心。请你根据校园平面图(见图),向你的亲友介绍从学校正门前往比赛地点的路线。(不得出现真实姓名)

四、书海拾珍,阅文悦心
(一)阅读非连续性文本,完成下面小题。
[材料一]
①手炉为我国冬季取暖用具之一,一般为铜质或珐琅质。其体积较小,造型多以方圆为基准。炉内装有燃炭,炉顶有镂空罩盖。手炉可手提、手捧或放入袖内用于取暖,类似于现代人用的“暖宝宝”。
②明清时期,手炉在宫中的应用较为广泛。如故宫藏黑漆描金开光山水图手炉,为乾隆年制,长约18.4厘米,宽约12.9厘米,高约14厘米(不含木质提梁)。
③从构造组成来看,此手炉由外胎、内胆、顶罩、提梁四部分组成。外胎为木胎,外表面髹以彩漆。内胆为铜胆,架设于木胎的口沿上,用于贮藏燃炭。顶罩为铜丝编织而成的镂空罩网,精致细密,既可以通风换气助力炭燃,又可以避免燃炭的火星溅出。提梁为木质,形状与炉身巧妙融合,表面为描金回纹。使用此手炉时,往炉内加燃炭,炭火产生的热量(高温)传到铜内胆,铜内胆再将热量传给木外胎(适温)。使用者双手捧炉,即可感到温暖舒适。
④明清时期手炉制作的巧匠,以张鸣岐为代表。他制作的手炉选用精炼红铜,锻打却不加雕凿,炉壁厚薄均匀,纹饰精美。手炉顶盖细密严实,久用不松动。顶盖上的镂空纹饰虽然很薄,但是能够经得住踩踏。故宫藏有一款张鸣岐制作的手炉,以优质的红铜制作。底径7.5厘米,口径10厘米,高8.7厘米。整个手炉通体一色,外观素朴简洁,光泽淡雅柔和。此手炉不设提梁,为手捧式。篾箩状顶罩向上隆起,使得炉内炭火的热量传到盖顶时,不会令人感到烫手。
⑤手炉作为古代“暖宝宝”,其艺术的造型及实用有效的功能,折射出古代人的审美情趣和生活智慧,亦为我国古代工匠卓越制造技艺的体现。
[材料二]
中国结作为我国特有的手工编织工艺品,渊源久远,始于上古,兴于唐宋,盛于明清。中国结包含着非常多变且丰富的结绳工艺,有同心结、团锦结、如意结、桂花结、双喜结、双钱结等,其工艺之精妙令人啧啧称奇。中国结丰富多样的图案样式常常包含着美好的寓意,如最常见的同心结寓意白头偕老、永结同心,团锦结寓意花团锦簇、前程似锦,如意结寓意万事称心、吉祥如意,桂花结寓意高贵清雅、富贵无疆,双喜结寓意双喜临门,双钱结寓意财源广进……中国结以其独特的东方神韵和丰富多样的变化,充分体现了我国人民的智慧和深厚的文化底蕴。
13.下列对文本内容表述或分析不正确的一项是( )
A.手炉为我国冬季取暖用具之一,为铜质或珐琅质。其体积较小,造型以方圆为基准。
B.材料一的说明对象是手炉,明清时期,手炉在宫中的应用较为广泛;材料二的说明对象是中国结,中国结始于上古,兴于唐宋,盛于明清。
C.手炉的造型、功能和中国结的结绳工艺都蕴含了中国人民的智慧。
D.材料二画线句子运用了举例子的说明方法,具体有力地说明了中国结丰富多样的图案样式常常包含着美好的寓意。
14.写出材料一第③段画线句子的说明顺序并写出能够体现这种顺序的关键词。
15.请你从两则材料中选择一件物品,从任意角度向你的同学进行介绍。
(二)阅读《有欲则刚》,完成下面小题。
①古人云“无欲则刚”,这个成语出自《论语·公冶长》,意思是欲望会牵引和制约一个人,从而使人无法刚强,若能摒弃欲望,便能坚守原则,不为外物所动。在这四个字中,“欲”是导致“不刚”结果的直接因素,仿佛斩断欲望便能坚不可摧。
②然而,真正的刚强恰恰诞生于炽热的渴望,是那团烧不尽的雄心,让青铜在熔炉中百炼成钢;是那份压不垮的执着,让种子突破磐石向阳而生。无欲者通常只能无求,却难“刚”;相反,有欲则刚。
③欲望是强者的燃料,有欲之人才有清晰的目标和源源不断的驱动力。古有祖逖闻鸡起舞,杨时程门立雪,引导他们的是无穷无尽的求知欲;今有汶川地震幸存者廖智突破极限,创造生命奇迹,支撑她的是无时无刻不在的求生欲;古有李时珍遍尝百草写成《本草纲目》,指引他的是无边无际的探索欲;今有孙颖莎鏖战赛场成就乒坛辉煌,引领她的是无尽无休的求胜欲。
④从石器时代的生存渴望到数字文明的高度发达,每一次技术创新的背后都涌动着人们未被满足的欲望。换个角度来看,欲望也即希望,没有对突破现状的强烈欲望,人类将匍匐在原地无法前进。的确,没有饺子导演想要用动画讲好中国故事的欲望,《哪吒》系列电影如何创造二百多亿的粟房神话?没有对人工智能和高科技领域持续钻研的欲望,在春晚舞台上扭着秧歌的机器人如何惊艳世界?由此可见,欲望是促使人类进步的汹涌浪潮,只有站在潮头之上,才能迎接海阔天空。
⑤所以,有欲则刚,只有善用欲望,才能加速成长。求知欲,引你拓宽知识大道;求生欲,护你跨越生命险阻;探索欲,助你挖掘未知世界;求胜欲,带你突破自我瓶颈;创造欲,帮你深耕擅长领域。当你陷入低潮的泥沼,欲望会在岸边摇铃,清清浅浅中勾勒出光明的影像;当你踯躅在选择的两难中,欲望会化作摇曳的萤火,引领你走出盲区。因为有欲者深知:欲望乃希望,乃心之所望。
(选自《格言》有删改)
16.第①段引用古人的话有什么作用?
17.用“/”给本文划分段落层次并简述理由。
18.请写出第③段画线句子的论证方法及作用。
19.“欲望乃希望,乃心之所望。”你的“心之所望”是什么?请联系实际谈一谈你是如何善用欲望,加速成长的。
(三)阅读《父亲的远方》,完成下面小题。
①父亲离开我们5年了。
②他离去的那天是2018年7月31日,农历六月十九。在父亲停止呼吸的刹那,我无助地望向窗外,盛夏的中午,晴空万里,阳光灿烂,蓝天映衬着墙角的无花果树,饱满多汁的无花果在烈日的暴晒下溢出牛乳似的汁液。原来万物的悲喜并不相通。
③怕母亲睹物思人,父亲的遗物我只保留了一个抽屉。
④我小时候喜欢翻父亲的抽屉。那时,父亲的抽屉简直是一个神奇的宝洞,总能为我带来意想不到的惊喜和收获。比如,我总能翻出足够买一根雪糕的零钱,还能翻出弹珠、鱼钩、玻璃球等男孩们喜欢的玩具,还发现了《白毛女》和《红灯记》的年历片……后来几次搬家,陈旧的柜子换了,可父亲的抽屉依然是发动全家生活的引擎。
⑤每次回家,夜深人静之际,我就会打开父亲的抽屉,翻弄他摆放整齐的物件,然后一件件归位。他那使用多年的老花镜,我送给他的钢笔,他用过的通讯录,我都一一收拾好。香水是我的先生送给父亲的,他偶尔用一用,更多的是一种纪念和收藏;他的账本上一笔笔清晰地记录者家庭的开支;备忘录上还记着他没来得及做的几件事。在所有的物件中,最令我感动到想流泪的是车钥匙、驾驶证和那次过生日时的照片。
⑥原本我并不打算要孩子,和天下大多数父母一样,他和母亲表示未来带孩子的事情由他们来负责。但这并不足以打动我,最终说服我的是他的一句话:“不要以为孩子会施累你。我和你妈在最精疲力竭的时候,只要见到你,就立刻有了使不完的劲。”得知我怀孕的消息,父亲就第一时间辞掉工作,做起了我的专属司机。他早上按时把我送到学校,傍晚按时接我回家。每次上车,车里总有各种美食等着我。现在,每当寒暑假回上海,我都要重新整理一遍父亲的抽屉,那里有他的气息、他的目光、他的声音,有他善良和有趣的灵魂,有他一如既往的支持和爱。我知道他没有离去。纪念一个人。除了保留一些可供凭吊的物品,最重要的是让他的美德重现于我们的言行之中。
⑦父亲病重住院期间,我曾问他:“爸爸,您觉得哪里的风景最美?”他的回答令在场的人落泪。他说:“送顺顺上学和接顺顺放学路上的风景最美。”顺顺是我的孩子,是他心心念念的外孙。他用绵绵无尽的爱,说出了我在任何经典文学作品中都没有读到过的最动人的诗句。孩子毕业前夕,有一回很晚才回家,他说自己独自去坐了一趟365路公交车。365路是父亲从学校接孩子回家坐的公交车。父亲离去的那年,我在医院度过了我的生日。我买了一个蛋糕,希望他和家人一起陪我过生日。那天,他非常高兴地吃了蛋糕,拍了生前和我的最后一张照片。照片中的他目光炯炯、神采奕奕,我知道他已用尽全身的力气,微笑着向这个世界做最后的告别。
⑧在这个世界上,不是每个人都有诗和远方。有的人没有远方,柴米油盐、锅碗瓢盆就是他们的远方,无尽的牵挂就是他们的远方,永远的守护和陪伴就是他们的远方。有一些远方很肤浅,有一些近旁很深刻。父亲的远方不在游历和风景中,而在日常的守护与不息的希望里。
(文汇出版社《岁月未蹉跎》节选有删改)
20.下面对文章分析理解错误的一项是()
A.父亲的抽屉是文章的行文线索,贯穿全文。
B.本文结构完整,结尾段结构上照应文题,内容上暗示主旨。
C.文章第⑦段画线句子表现了儿子对“我”父亲的怀念,也从正面写出了“我”父亲对儿子的爱。
D.本文记述了父亲去世后,我回忆怀孕时父亲开车接我上下班,在医院父亲陪我一起过生日等事情。
21.阅读下面两个语段,完成表格。
景物描写 | 问题探究 | 可借鉴的方法 |
盛夏的中午,晴空万里,阳光灿烂,蓝天映衬着墙角的无花果树,饱满多汁的无花果在烈日的暴晒下溢出牛乳似的汁液。 | 在本文中的作用:(1) | 你在描写景物时可以从两个语段借鉴的方法:(2) |
“吹面不寒杨柳风”,不错的,像母亲的手抚摸着你。风里带来些新翻的泥土的气息,混着青草味儿,还有各种花的香,都在微微润湿的空气里酝酿。(《春》节选) | 从修辞角度赏析:(3) |
22.请写出第④段在文中的记叙顺序及作用。
23.语文老师希望同学们将《背影》与本文进行联读,请你从体裁、主题、人物形象、写作手法和语言特点中任选三个方面进行对比,找出两篇文章的相似点。
(四)阅读文言文,完成下面小题。
【甲】十年春,齐师伐我。公将战,曹刿请见。其乡人曰:“肉食者谋之,又何间焉?”刿曰:“肉食者鄙,未能远谋。”乃入见。问:“何以战?”公曰:“衣食所安,弗敢专也,必以分人。”对曰:“小惠未遍,民弗从也。”公曰:“牺牲玉帛,弗敢加也,必以信。”对曰:“小信未孚,神弗福也。”公曰:“小大之狱,虽不能察,必以情。”对曰:“忠之属也。可以一战。战则请从。”
公与之乘,战于长勺。公将鼓之。刿曰:“未可。”齐人三鼓。刿曰:“可矣。”齐师败绩。公将驰之。刿曰:“未可。”下视其辙,登轼而望之,曰:“可矣。”遂逐齐师。
既克,公问其故。对曰:“夫战,勇气也。一鼓作气,再而衰,三而竭。彼竭我盈,故克之。夫大国,难测也,惧有伏焉。吾视其辙乱,望其旗靡,故逐之。”
【乙】史思明屯兵于河清,欲绝光弼①粮道。光弼军于野水渡以备之。既夕,还河阳,留兵千人,使将雍希颢守其栅②,曰:“贼将高廷晖、李日越,皆万人敌也,至勿与战,降则俱来。”诸将莫谕其意,皆窃笑之。既而思明果谓日越曰:“李光弼长于凭城,今出在野,汝以铁骑宵济,为我取之,不得,则勿反。”日越将五百骑,晨至栅下,问曰:“司空在乎?”希颢曰:“夜去矣。”日越曰:“失光弼而得希颢,吾死必矣!”遂请降,希颢与之俱见光弼光弼厚待之任以心腹。高廷晖闻之,亦降。或问光弼:“降二将何易也?”光弼曰:“思明常恨不得野战,闻我在外,以为可必取。日越不获我,势不敢归;廷晖才过于日越,闻日越被宠任,必思夺之矣。”
【注释】①光弼:唐朝名将李光弼,平定安史之乱的主帅之一,曾任司空一职。②栅:营寨。
24.选出加点词意思相同的一项是()
A.又何间焉时时而间进(《邹忌讽齐王纳谏》)
B.何以战以其境过清(《小石潭记》)
C.或问光弼或王命急宜(《三峡》)
D.思明常恨不得野战未尝不叹息痛恨于桓、灵也(《出师表》)
25.下列对选文内容分析理解正确的一项是()
A.【甲】【乙】两文都运用了对比的表现手法,通过人物对话分别突出了曹刿和李光弼的足智多谋。
B.【乙】文中李光弼擅长水战,命令部下坚守不出,其目的是挫敌方锐气。
C.【甲】【乙】两文详略得当,都详写作战过程,略写战前和战后的论战,都体现了民心、士气和作战时机的重要性。
D.曹刿认为“衣食所安,弗敢专也,必以分人”是作战的先决条件。
26.用“/”给下面的句子断句,请断两处。
希颢与之俱见光弼光弼厚待之任以心腹。
27.请把【甲】【乙】两文画横线的句子翻译成现代汉语。
(1)小信未孚,神弗福也。
(2)诸将莫谕其意,皆窃笑之。
28.阅读【甲】【乙】两文,简要概括鲁国和李光弼军队各自取胜的原因。(鲁国取胜的原因至少答出两点)
五、心有微澜,落笔生花(50分)
29.请你从下面两个文题中任选一题写作文。
文题一:请将文题“拥抱”补充完整,写一篇作文。
文题二:阅读下面材料,根据你的理解,自选角度立意,自拟题目,写一篇作文。
今年是抗日战争胜利80周年。英魂永在,热血难凉。英雄故里,与有荣焉。未见其面,深受其恩。今天,我们幸福地生活在这片土地上,你的责任与担当是怎样的呢?
是以勤奋为剑,斩断懈怠懒惰的藤条,为学业拼搏呢?
抑或是以自强为鞘,敛起自怨自艾的残刀,为明天奋起呢?
再或是以使命为号,吹响奋勇前进的战歌,成就有为人生呢?
相信你一定会努力成为最闪亮的星,去装点祖国广阔的天空!
要求:
(1)文章立意要深刻,主题鲜明,思路清晰,内容积极向上,要有真情实感。
(2)除诗歌、戏剧外,体裁不限;不得套写,抄袭。
(3)文中不得出现真实的地名、校名、人名。
(4)字迹工整,书写清楚,卷面整洁;字数在600字左右。



本号所有资料均来自网络,如有侵权,请联系删除。