


【关注北大铭师堂,学习路上,点亮前方】
[图片]
5人精品定制.精准提升 . 拒绝喧嚣浮华的大班
| A. | 高三5人精品全托班/高三5人精品复读班 |
| B. | 高三艺考5人精品全托班 |
| C. | 中高考白金一对一全托 |
| D. | 高一高二VIP5人精品班 |
请点击:决战高考!贵阳勤渊学校【高三冲刺全托集训】精准提升|高三全托5人精品文化课小班精准定制|全科一对一
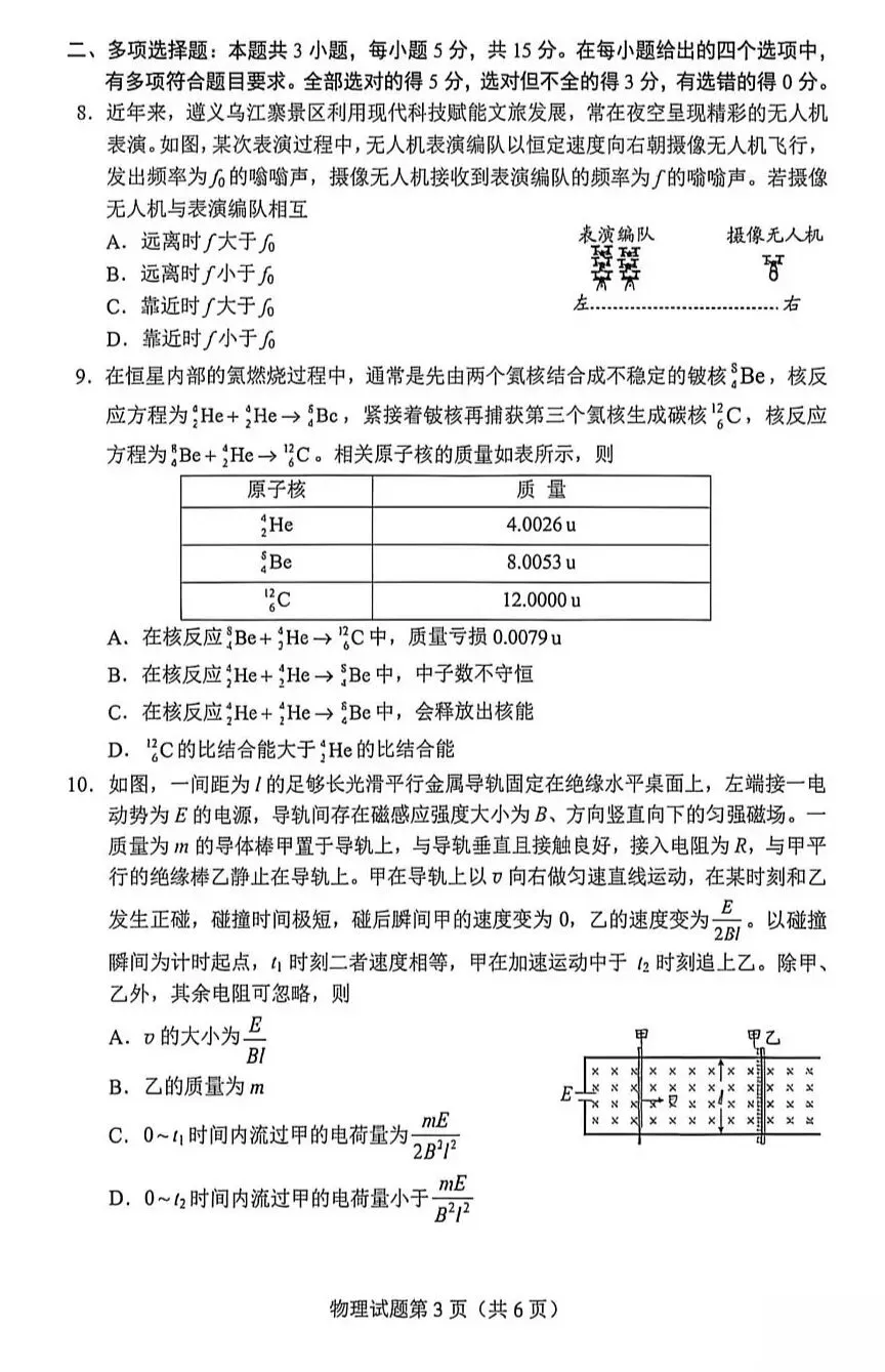
贵阳2026市一模分数线特控线:历史454物理:422;本科线:历史393物理332|高三模考和高考到底能差多少分?
2025年志愿填报重要参考!高考志愿填报最全攻略|各专业排名顶尖的大学在哪里?
贵州省高考考生体检热点问题解答|贵州高考体检必看丨高考体检这些不合格将影响录取!
请点击:新高考“3+1+2”模式要点、各选科组合优劣势及专业覆盖率详细解读!
乾坤未定,你我皆是黑马!

北大铭师堂VIP一对一高三文化课核心优势

专注高考文化课集训,12年专业教学经验沉淀,品牌实力支撑 。

VIP5人精品小班,分层次教学,个性化辅导,拒绝喧嚣浮华的大班。

贵阳市正规学校,拥有教育局发放的民办学校资质。

精准匹配高考班执教优秀骨干师资,5人小班,精讲讲练。

2026届高考全日制文化课辅导

微信,电话同号(13124677881,王老师)沟通咨询。
5人精品定制.精准提升 .VIP一对一冲刺

【勤渊培训】
汇集优秀师资
5人精品班型管理
让每一位同学都能享受到最贴合自身的教学进度。

初三高一高二
高三
5人精品衔接班
限额招生

课堂介绍
讲解新课标要求下的独有提分做题方法与思路,
拥有完整学习提分构架,
并在中高考中应用率90%以上,
立足中高考,夯实基础,
先入门,再练功,注重培养学生学习兴趣!
课堂氛围严谨高效,
5人精准定制
专注于用最简单的方法解决每一位学生的难题,
捕捉细小漏洞,
让学生在最短的时间内形成完善的体系,
发挥最大的潜能,
提高最多的分数。
师资团队水平直接决定你的提分水平
优质教师团队
与贵阳重点中学学生共享教学资源
90%拥有10年以上教学经验
北大铭师堂VIP5人中高考冲刺 · 全科一对一
摒弃填鸭式补课模式,量身定制
采取VIP5人小班模式\一对一VIP教学模式
补知识,补成绩,更补技巧
针对你的学习情况
怎么学,学什么,因你而定
培优补差,赢战高考!
【总校区地址】: 贵阳市宝山北路嘉信华庭三楼(临贵州师范大学宝山校区)
【报名电话】 :0851-86889017 13124677881














2026年高考适应性考试物理试题(贵州卷)










2026年贵州省普通高中学业水平选择性考试科目适应性测试物理选择题简析及其备考建议






(转自悟理简单最美)


普通高中高三学业水平选择性考试科目适应性测试历史试
题











贵州省 2026 年普通高中学业水平选择性考试生物学试卷















此刻,无论你在哪里
我们希望你坚定目标
用好每一天
把握每一分
珍惜每一秒
如果世上有奇迹那不过是努力的另一个名字
每一个高考的你
必将上岸!



【长按二维码关注,学习路上,点亮前方】
北大铭师堂(贵阳市云岩区勤渊培训学校)VIP5人精品班报名中
精品定制.精准提升 . 我们拒绝喧嚣浮华的大班
2026届高三全日制VIP5人精品全托班
1)VIP白金一对一精品班
2)VIP五人精品强化班[图片]
VIP精英5人班(三人起可自行组班,自定时间 随时开班)
[图片]
高三5人精品班:数学英语物理化学生物地理历史政治
高一5人精品班:语文数学英语物理化学
高二5人精品班:语文数学英语物理化学
[图片]初高中各科VIP一对一 VIP精英5人班
[图片]
全学科辅导·全方位负责·横扫各科知识盲点!
[图片]
一个把教学落实到每一节课的学校,
一个专注于中低分高考冲刺的学校。
打基础,改习惯,就在北大铭师堂!
咨询报名热线:0851-86889017 13124677881
【总校区地址】: 贵阳市宝山北路嘉信华庭三楼(临贵州师范大学宝山校区)
