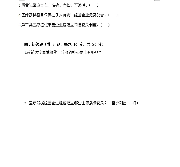
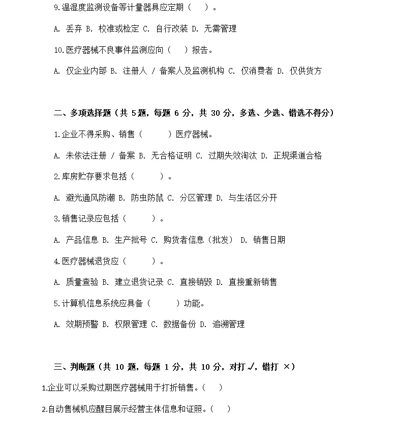
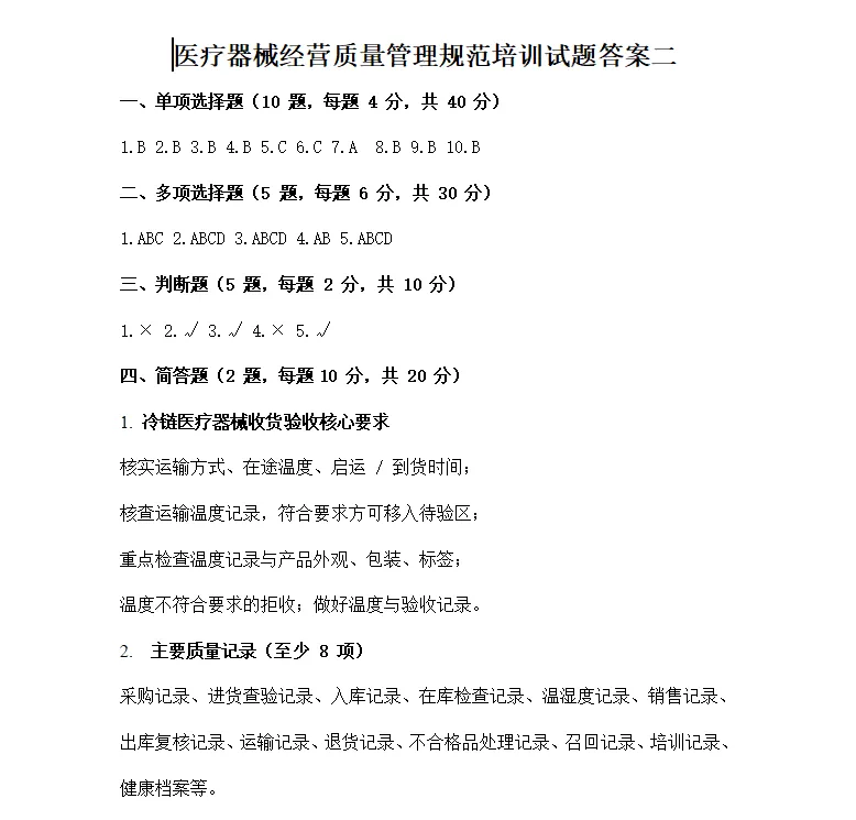
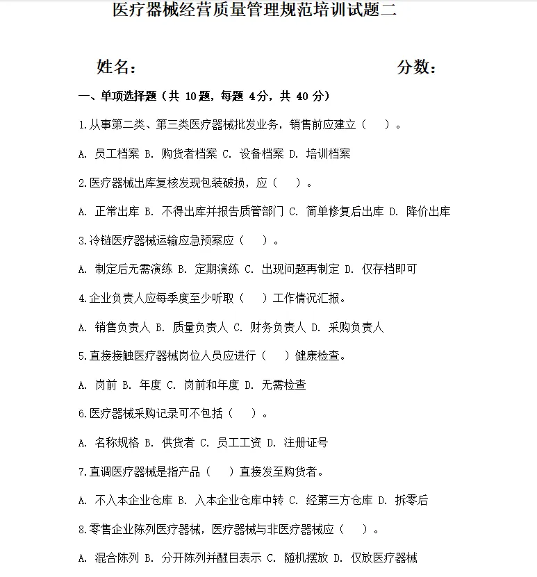
2024 医械经营质量管理规范【全真试卷 2】完整版答案 四季读书网 2026-04-04 12:41:32 8 0 2024 医械经营质量管理规范【全真试卷 2】完整版答案别再死记硬背!第二套医械 GSP 规范真题卷上线!全覆盖考点、题型标准、答案详细,企业培训、员工自测、迎检备考,一套就够!两套试卷已全部更新完毕,收藏备用不迷路! 本文地址: https://sjds.net/613370.html 文章来源: 四季读书网 版权声明:本文内容由互联网用户自发贡献,该文观点仅代表作者本人。本站仅提供信息存储空间服务,不拥有所有权,不承担相关法律责任。如发现本站有涉嫌抄袭侵权/违法违规的内容, 请发送邮件至23467321@qq.com举报,一经查实,本站将立刻删除;如已特别标注为本站原创文章的,转载时请以链接形式注明文章出处,谢谢!