














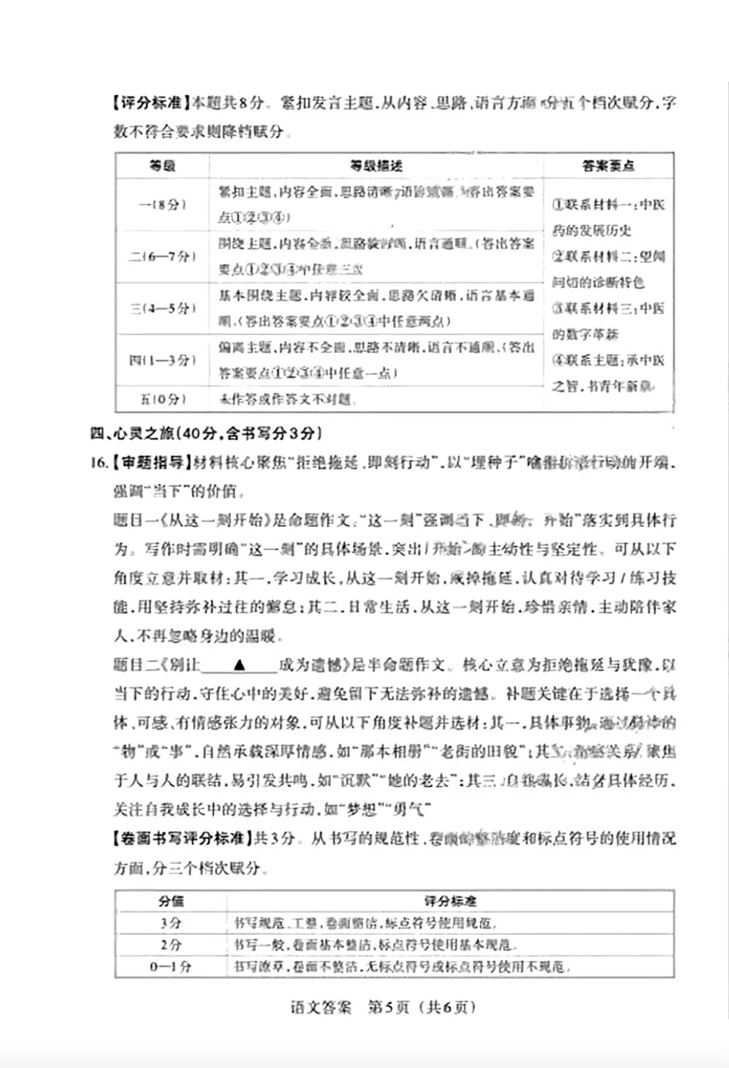
大作文范例一:
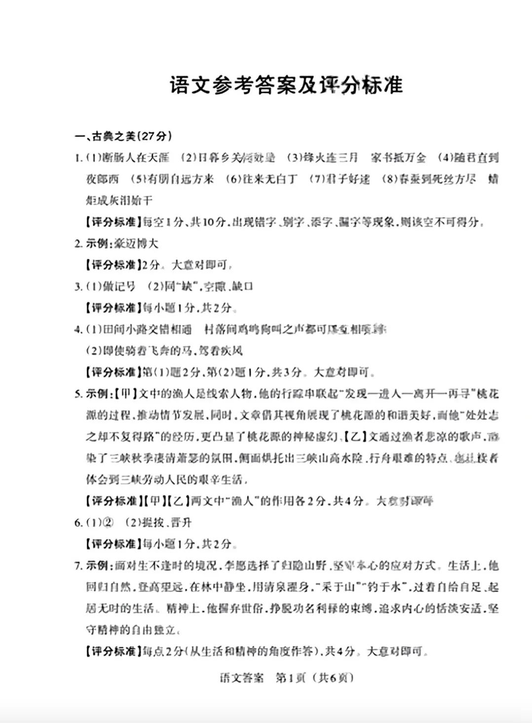
从这一刻开始
大同的春夜还裹着料峭寒意,我坐在书桌前,望着墙上那张被揉皱又展平的月考成绩单,心里像塞了团浸水的棉花。抽屉里,那本崭新的英语单词本还带着塑封,是我上周信誓旦旦要“从今天开始背单词”的见证,如今却蒙了层薄灰。
“明日复明日,明日何其多。”我喃喃念着这句诗,指尖划过成绩单上刺眼的分数,突然想起昨天英语老师说的话:“初三就像爬山,你停一步,别人就超你十步。”窗外的风卷起地上的落叶,打着旋儿撞在玻璃上,像在嘲笑我的拖延。我猛地拉开抽屉,撕掉单词本的塑封,笔尖划过纸页的沙沙声,在安静的房间里格外清晰。
从这一刻开始,我要把“明天”变成“今天”。清晨六点的闹钟不再是摆设,我揉着惺忪的睡眼,在台灯下背第一个单词。阳光透过窗帘缝隙,在单词本上投下细长的光斑,像为我铺就的星光大道。课间十分钟,我不再和同学追逐打闹,而是掏出单词卡片,在走廊的角落里默念。同桌笑着打趣:“你这是要把单词本揣进梦里啊?”我摸摸发烫的耳根,却握紧了手中的卡片。
可坚持从不是件容易的事。有次背到深夜,我对着密密麻麻的单词直犯困,眼皮像坠了铅块。抬头看见墙上贴着的“大同古城墙”照片,那是去年我和爸爸一起爬城墙时拍的。爸爸说:“城墙的砖,一块一块垒起来,才有了六百年的风雨不倒。”我咬咬牙,用冷水洗了把脸,继续和单词“死磕”。窗外的月光洒在书桌上,像一层温柔的鼓励。
期中考试那天,我握着笔,看着试卷上熟悉的单词,心里竟涌起一丝踏实。成绩出来时,英语分数提高了二十分,老师在我的试卷上画了个大大的笑脸,旁边写着:“进步看得见,继续加油!”我摸着那个笑脸,突然明白,从这一刻开始的坚持,真的能改变什么。
如今,那本单词本已经写得密密麻麻,杏树的嫩芽也长成了绿叶。我站在院子里,看着风吹动树叶沙沙作响,像在为我鼓掌。原来,时光从不会辜负笃定前行的人。从这一刻开始的每一步,都在为未来铺路;每一个当下的努力,都是时光赠予的礼物。就像大同的春天,总要经历寒冬的沉淀,才能迎来满树繁花。
大作文范例二:
别让等待成为遗憾
大同的深秋,风里带着煤尘的气息,卷着枯黄的落叶在街巷里打转。我坐在爷爷的病床前,望着他插着输液管的手,心里像被什么东西狠狠揪着。床头柜上,那本我答应要陪他一起读的《三国演义》,还夹着上周我随手折的纸飞机——那是我又一次爽约“明天再陪您读书”的证明。
“树欲静而风不止,子欲养而亲不待。”这句诗突然在脑海里炸开,像一记重锤敲在心上。我想起上个月,爷爷拉着我的手说:“囡囡,等天暖和了,咱们去云冈石窟转转?”我忙着刷题,随口应着“等下次”,却忘了爷爷的腿脚已经不太利索,连爬楼梯都要歇好几次。窗外的风刮过玻璃,发出呜呜的声响,像在替爷爷叹息。
我握住爷爷的手,那双手曾经能稳稳地给我做刀削面,能在冬天把我的小手捂得暖暖的,如今却瘦得只剩骨头。我翻开《三国演义》,轻声读起“桃园三结义”,爷爷的眼睛亮了一下,嘴角微微上扬。阳光透过窗户,在书页上投下斑驳的光影,像时光在悄悄缝合我们错过的日子。我读得格外慢,生怕漏掉一个字,爷爷偶尔会插句话:“当年你太爷爷也给我讲过这段……”
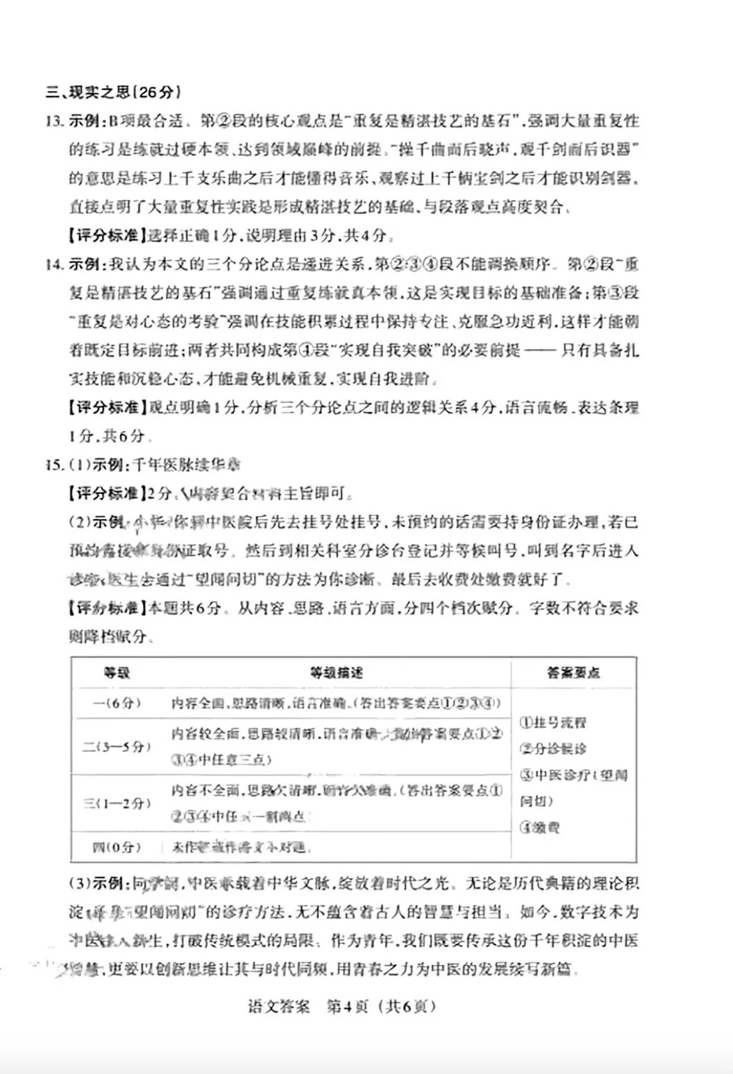
接下来的日子,我不再找“等明天”的借口。每天放学,我都会来陪爷爷读书、聊天。有次读到他喜欢的“赤壁之战”,他突然说:“囡囡,你读得比你爸小时候还好。”我鼻子一酸,差点掉下泪来。原来,他一直在等我,等我把“明天”变成“今天”。
爷爷出院那天,阳光格外好。我扶着他走在院子里,他指着天上的云说:“你看,那云像不像关公的青龙偃月刀?”我笑着点头,心里却暗暗发誓:再也不会让等待成为遗憾。
如今,爷爷的身体渐渐好了起来,那本《三国演义》也被我们翻得卷了边。我终于明白,有些爱,经不起等待;有些陪伴,不能留给“明天”。就像大同的秋天,错过了就只剩寒冬。别让等待成为遗憾,趁阳光正好,趁亲人未老,把想做的事、想说的话,都放在“现在”。因为时光不会回头,而我们能抓住的,只有当下的每一刻温暖。
崔老师微信:15003429281(电话同号)
崔老师微信⬇️

