






一、教师基本信息:
教师昵称:数学刘老师(公众号初中数学模型讲题运营者)
授课区域:(1):网课--全上海
(2):线下--宝山区(牡丹江路宝乐汇附近)
二、个人简历及工作经历
毕业后在上海机构从事一对一和一对多教学。四校八大学生,每年都有很多,学生课后满意度非常高。是一位专注教研,专注教学的老师。
某机构初中数学教研组长——初中数学教材的编写和审计
某机构初中数学培训经理——初中数学老师的培训、及培训资料的编写和审计
某机构教学部门培训经理——所有老师的培训工作(包括且不限于——高效率的上课及课后服务、短期成绩的提高、中长期习惯的养成、拔高后稳定成绩及突破...........)
三、教学方法、理念:
教学上秉承“刘老师讲数学——模型教学”总结归纳,孩子掌握了才是掌握了。
独创讲一题,会一类,得一法,通一窍,归一体。自成方圆,万题一法,一题万法。的教学模式(基础+中档+培优)
要想学好数学,不能一味的刷题,让学生跳出题海战术,老师钻进题海,相信“母题”的重要性。提高举一反三的能力和归纳总结的能力。
四、教学风格、特点:
针对孩子的特点,进行教学,有教无类。善于题型总结。
五、送给学生的建议
不要被所谓的“中考就是拼细心”这种观点所误导,低于140分的学生有几个是因为粗心?几乎都是因为压轴题不会做。控江中学数学教研组组长王伟叶老师讲“某中学做过某届高考生的统计,高考前50名的学生都来自中考前300名的学生”,由此也可侧面说明,中考前300名的学生可不是拼细心拼出来的。
不管大题、小题,错了,就是不会,没有粗心一说。自己说“粗心”,是找借口;别人说“粗心”,是给你留面子。
六、学生进步率
大部分都会进步,也有不进步的。距离成圣,差一步。
七、四不教:
1.上课玩手机等电子产品者不教
2.经常不写作业,上课不听讲者不教
3.不尊重师长,随意请假,随意旷课者不教
4.抄题搜题,糊弄自己和老师者不教。
八、联系方式:
微信:

每题每分钟
——一、二模中考(148)
20分钟
选择填空(第1题 ~ 第18题)
1-17题, 15分钟; 18题, 5分钟。
20分钟
第19题(10分) 4分钟;
第20题(10分) 4分钟;
第21题(10分) 5分钟;
第22题(10分) 7分钟;
20分钟
第23题(12分)(1)问,3分钟;(2)问,5分钟;
第24题(12分)(1)问,3分钟;(2)问,3分钟;(3)问,6分钟;
40分钟
第25题(14分)(1)问,4分钟;(2)问,8分钟;(3)问,25分钟;
检查,3分钟。
(每个人有每个人的时间分配特点,不能强求和别人的时间分配完全一样,适合自己的才是最好的,如有特殊需求,文末有微信,我们可以一起制定适合你的时间分配方案。)
上海2024-2025学年七年级第一学期期末考试试题汇编(学生版)
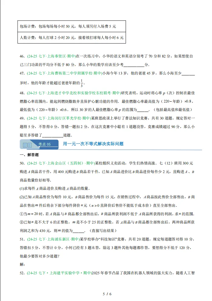
上海2024-2025学年六年级第一学期期末考试试题汇编(学生版)
2025年上海中考数学—押题(填、选,简答1-25题全面押题)
上海中考数学试题考点梳理(102考点全覆盖)2009-2023年—教师版
上海中考数学压轴题13年(2009-2024)第18题,23题,24题,25题
半条定理打天下,初二期中期末压轴题系列,模型1:求一次函数的解析式
半条定理打天下,初二期中期末压轴题系列,模型1:求一次函数的解析式
2024学年上海秋季班期中考试——八年级专题(二)(大放送)
2024学年上海秋季班期中考试——八年级专题(一)(大放送)
2024学年上海秋季班期中考试——七年级专题(三)(大放送)
2024学年上海秋季班期中考试——七年级专题(二)(大放送)
2024学年上海秋季班期中考试——七年级专题(一)(大放送)
2024学年上海秋季班期中考试——六年级专题(三)(大放送)
2024学年上海秋季班期中考试——六年级专题(二)(大放送)
2024学年上海秋季班期中考试——六年级专题(一)(大放送)
2024上海中考前最后终极冲刺——指南,查漏补缺及需要关注的新考点及注意事项
2024年普通高等学校招生全国统一考试适应性测试数学试题(新高考一卷)
上海市进才中学北校2022-2023学年七年级下学期期末数学试题
2024年新八年级暑假班二次根式、一元二次方程、函数—预习版讲义
六、七、八下册一次方程组、三角形、四边形,各种模型、训练、解析。校内,校内,校内!
六、七、八下册一次方程组、三角形、四边形,各种模型、训练、解析。校内,校内,校内!
2023年11月闵行、浦东九年级期中考试25题二问——一题万法,万题一法。
重难点01整式综合解答题(13种题型)(上海教材七年级)
上海中考数学压轴题13年(2009-2021)第25题—教师版
上海中考数学压轴题13年(2009-2021)第24题—教师版
上海中考数学压轴题13年(2009-2021)第23题—教师版
上海中考数学压轴题13年(2009-2021)第18题—教师版
上海中考数学真题压轴题13年(2009-2021)第18、23、24、25题汇编—教师版试读版
2018-2020年八年级春季班qimukaoshi压轴题分类汇编—含答案版试读
普陀区2021学年度第一学期期末六年级质量调研数学试卷及答案
2020-2021学年浦东新区第一学期高一数学期末考试卷及解析
2020-2021学年浦东新区第一学期六年级数学期末考试卷及解析
2020-2021学年浦东新区第一学期七年级数学期末考试卷及解析
2020-2021学年浦东新区第一学期八年级数学期末考试卷及解析
学生版:2018—2020年上海各区七年级第一学期期末考试卷(填选)精选合集
教师版:2018—2020年上海各区七年级第一学期期末考试卷(填选)精选合集
2018—2020年上海各区七年级第一学期期末考试卷(解答)(学生版)
上海各区七年级2018—2020年第一学期期末考试卷(解答)(教师版)
2017-2020年上海各区八年级第一学期期末考试卷压轴题精选合集
学生版—2017-2020年上海各区八年级第一学期期末考试卷压轴题精选合集
2021-2022学年上海淞谊中学六年级第一学期12月月考试卷
解直角三角形模型套路
2019-2020年上海市普陀区九上10月月考
2019-2020年上海市宝山实验学校九上月考
2020-2021年上外附中九上十月月考
2020-2021年上海市松江区九上十月月考
2020-2021年上海市浦东新区九上10月月考
2020-2021年嘉定区九上第一次月考
2020-2021年上海市宝山区九上第一次月考
2019-2020年上海市华师大附属外国语实验学校九上周练
八年级数学一元二次方程必讲题型(连载二)
八年级数学一元二次方程必讲题型(连载一)
家长与辅导班(老师)的灵魂三问
九年级暑假班讲解注意事项—连载(二)相似形和比例线段
九年级暑假班讲解注意事项—连载(一)三角形一边的平行线
九年级暑假必讲题和模型(连载二)
二次根式必讲:经典题型10道
3、4、5直角三角形在上海一模、二模中的考法2
九年级暑假必讲题和模型(连载一)
3、4、5直角三角形在上海一模、二模中的考法1
2021年中考数学试卷-回忆版
荷塘月色
蝴蝶花中飞
大风车
八年级春季班期末压轴题-十、选择题填空题中的翻折变换—学生版
2020年上海初二期末考试试卷分享5—长宁
2020年上海初二期末考试试卷分享4—杨浦
2020年上海初二期末考试试卷分享3—闵行
2020年上海初二期末考试试卷分享2—黄浦
2020年上海初二期末考试试卷分享1—宝山
特殊四边形内接特殊四边形—2020年初二五校联考26题
余弦法则VS分类讨论—2021年长宁二模25题等腰三角形为例
2021年杨浦三模25题
求15°的三角比的方法—2021年徐汇二模25题
2021年嘉定二模25题—四种解法
“一线二等角”模型
2015年—2020年二模18题分类汇编(教师版)
2015年—2020年二模18题分类汇编(学生版)
2021年一模24题中值得关注的点
再谈2021年长宁一模25题第三问的解法
2021年上海一模23题几何证明汇编—教师版
2021年上海一模23题几何证明汇编—学生版
2021年闵行一模25题第三问的多种解法
论2021年徐汇一模25题第三问的多种解法
自招与一模
灵魂三问——解决初二辅助线的添加
只争朝夕,不负韶华 ——我和启文的故事
2019学年上海松江、长宁区六年级第一学期期末考试卷 含解析
第1讲:一次函数的概念和图像(同步提高版,无答案)
上海各区七年级2018—2020年第一学期期末考试卷(解答)(教师版)
2018—2020年上海各区七年级第一学期期末考试卷(解答)(学生版)
上海市初中数学资料书简介
教师版:2018—2020年上海各区七年级第一学期期末考试卷(填选)精选合集
学生版:2018—2020年上海各区七年级第一学期期末考试卷(填选)精选合集
2017-2018学年上海市七年级第一学期期末考试精选试卷
上海市八年级第一学期期末考试—函数背景下的等腰三角形
学生版—2017-2020年上海各区八年级第一学期期末考试卷压轴题精选合集
2017-2020年上海各区八年级第一学期期末考试卷压轴题精选合集
二次根式第1题
有需要的请加
