上海2025届上海中考数学二模创新题型汇总(一)

四季读书网 9 0
上海2025届上海中考数学二模创新题型汇总(一)

上海2025届上海中考二模创新题型汇总(一)

【因内容较多,作两次分享】
前言:上海2025届中考二模数学创新题型呈现“去套路化”和“重素养化”特点,强调“阅读-思考-迁移”能力链条,通过命题形式、考查内容与思维方式创新,考查学生数学核心素养。

第一部分 内容概要和目录展示

命题形式创新:强调“阅读-思考-迁移”的能力链条
“问题-发现-运用”结构
几何作图与逻辑推理结合
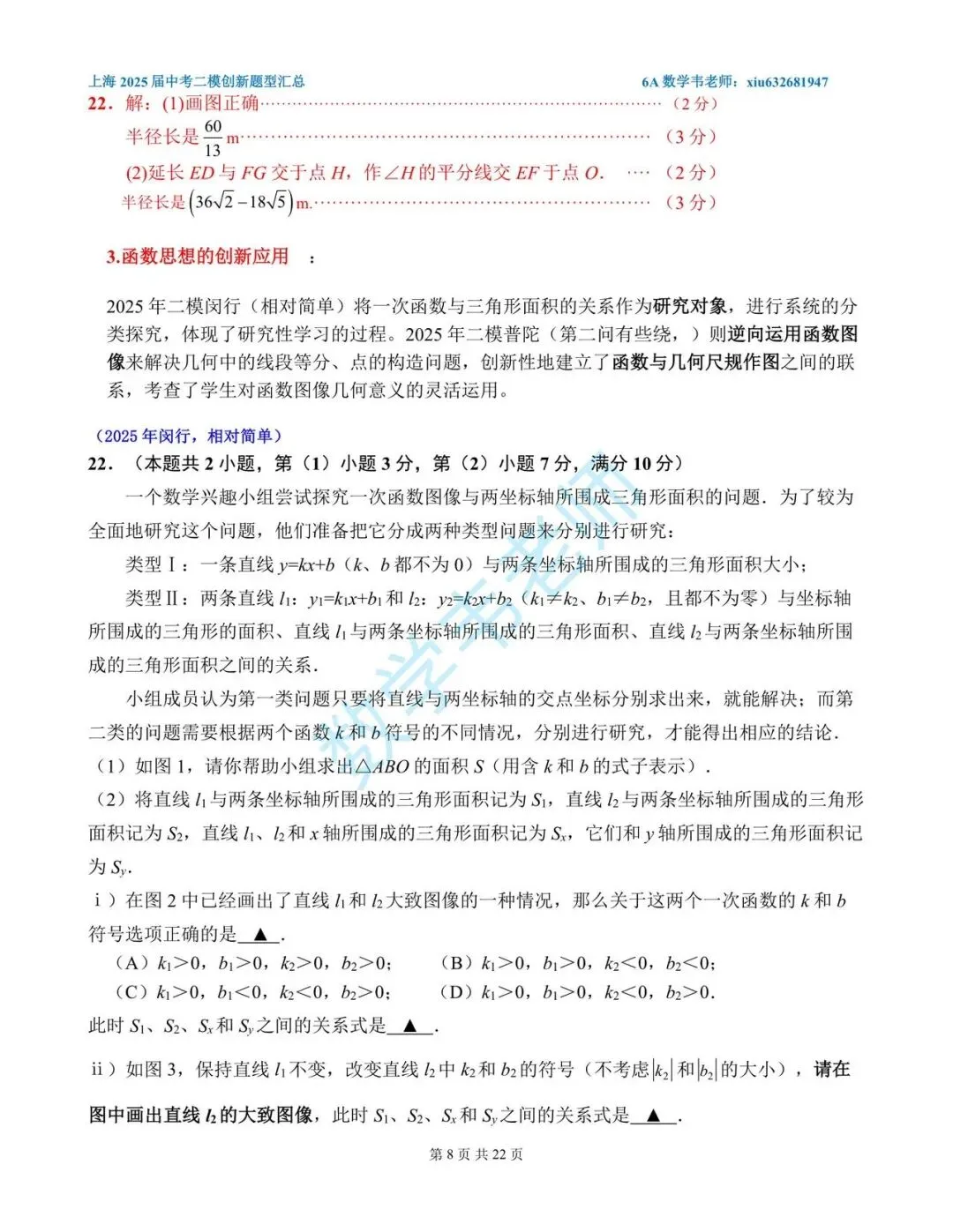
函数思想的创新应用
自主提出新问题
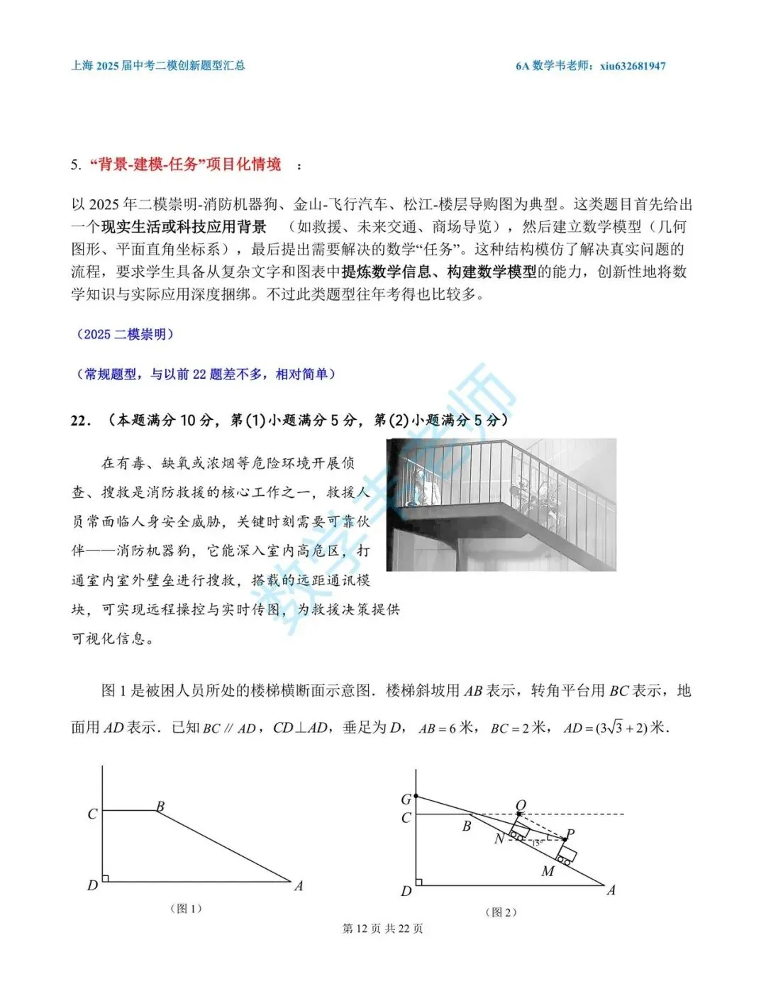
“背景-建模-任务”项目化情境
跨学科与真实问题解决
统计与决策
上海2025届上海中考数学二模创新题型汇总(一) 第1张

第二部分 内容分享

上海2025届上海中考数学二模创新题型汇总(一) 第2张
上海2025届上海中考数学二模创新题型汇总(一) 第3张
上海2025届上海中考数学二模创新题型汇总(一) 第4张
上海2025届上海中考数学二模创新题型汇总(一) 第5张
上海2025届上海中考数学二模创新题型汇总(一) 第6张
上海2025届上海中考数学二模创新题型汇总(一) 第7张
上海2025届上海中考数学二模创新题型汇总(一) 第8张
上海2025届上海中考数学二模创新题型汇总(一) 第9张
上海2025届上海中考数学二模创新题型汇总(一) 第10张
上海2025届上海中考数学二模创新题型汇总(一) 第11张
上海2025届上海中考数学二模创新题型汇总(一) 第12张
上海2025届上海中考数学二模创新题型汇总(一) 第13张

第三部分 思维导图

上海2025届上海中考数学二模创新题型汇总(一) 第14张
总结:2025年上海初三数学二模的创新核心在于“去套路化”和“重素养化”,试题通过创设真实的、跨学科的、富有探究价值的问题情境,构建“阅读-建模-迁移-探究”的完整链条,全面考查学生的数学抽象、逻辑推理、数学建模、直观想象、数据分析和数学运算等核心素养。试题不再局限于对单一知识点的机械考查,而是强调在复杂、新颖的情境中综合运用数学知识、思想方法解决问题的能力,以及对数学知识本质的深度理解与主动探究意识。

抱歉,评论功能暂时关闭!