【原文】
《中学物理教学参考》2025年3月第68~72页发表文章.
作者:吴之洋(平乐县教育局教研室广西桂林542400)
摘要:以中考物理科学解释类试题为研究对象,结合2025 年广西中考物理第24题,明确此类题目的内涵、基本特征,剖析试题考查学生物理核心素养水平的机理,提出三个应答策略,给出两条教学建议,以期促进学生核心素养的发展。
关键词:核心素养;科学思维;解释类试题;层级水平
文章编号:1002-218x(2026)07-0068-04
中图分类号:G632.0
文献标识码: B
基金项目:广西教育科学规划课题"基于深度学习的初中物理课堂活动教学的实践研究",立项编号:2021C567;桂林市教育科学规划课题"基于单元核心概念学习进阶的初中物理情境作业多元化设计的实践研究",立项编号:2022B-43。
1 科学解释类试题及其基本特征
近年来,引导学生建构"科学解释"素养受到国内外科学教育的普遍重视。《义务教育物理课程标准(2022年版)》(以下简称《新课标》)将"科学解释"列入科学探究维度的重要内容,科学解释类试题也频繁出现在中考试题中。
科学解释类试题是指要求学生运用科学的原理、概念和规律,对某个物理现象、实验过程、设备工作原理或生活实例进行因果分析、逻辑论证和清晰阐述的试题。该类试题的基本特征是依托真实情境提出"解释"类核心任务,常常会提供一个具体的、贴近生活或科技的真实情境及条件,并提出含有关键词"为什么""试解释"等的问题或任务。这类试题不仅要求学生记住结论,更要求学生理解内在逻辑,并能用清晰的推理和科学的语言准确表达。此类试题要求高、难度大,能综合反映学生的核心素养发展水平。
2 科学解释类试题能测查核心素养水平
科学解释类试题往往以真实情境和挑战性(综合性)问题(或任务)为载体,体现学科核心素养,要求学生结合特定的情境和学科知识、方法、思想等,寻找有效证据,建构合理推理,对科学现象(或问题)做出科学解释。评价者可以基于 SOLO 分类理论,通过科学严谨地分析学生所呈现的解释过程,测查其核心素养水平。测查机理分析如下。
2.1 以真实情境激活与测查物理观念层级水平
该类试题通常会创设一个贴近生活、科技或自然的真实情境,将要考查的物理观念嵌入情境中,其目的是设置一个便于调用特定核心观念的"场域",以便能迅速激活并筛选学生大脑中的物理观念,测查其物理观念建构是否科学完整以及所对应的理解层级。毋庸置疑,没有对物理观念(概念、规律、原理、模型等)及试题情境的深度理解,就不可能在试题情境中有效建构完整的科学解释。复杂程度不同的情境与任务,能测查出不同层级水平的物理观念。物理观念按水平高低大致分为三个层级:①水平1——知识回忆,即学生能识别出该情境涉及的核心物理概念;②水平2——理解应用,即学生能准确描述需考查的概念、规律或原理在所提供的情境中的具体体现;③水平3——迁移创新,即学生能意识到所考查的物理观念是解释自然世界的普遍工具,而非孤立的知识点,并且能在新情境中灵活选用这些观念解决问题。
2.2 以逻辑链外显并评价科学思维水平
科学解释的本质是构建一个因果逻辑链。一道优质的解释类题目,其答案隐含着一个从"因"到"果"的完整推理路径。学生作答的过程就是将其内在思维过程外显化的过程,评价时不仅要看结论对不对,更要看逻辑链条是否完整、准确,其应答情况直接反映了学生思维的深度和严谨性,因而科学解释类试题能有效评价学生的科学思维水平。同样,可以将科学解释类试题考查的科学思维水平分为以下三个层级:①水平1——单点联想,即学生只能罗列相关的物理名词,逻辑混乱:②水平2——线性因果,即学生能建立由 A 到 B 的直接因果关系,逻辑基本清晰;③水平3——多步推理,即学生能构建包含所有必需的中间环节的完整逻辑链,且思维缜密,逻辑合理。
2.3 以证据和语言衡量科学探究与交流解释能力
科学探究强调证据导向,即重视科学合理地获取证据以及对证据的分析、推理和论证。科学的交流解释必须基于公认的物理知识、原理对结论(被解释项)进行说明、阐述、推理等,同时要求学生能用精准、简明的物理语言进行表述,这也是科学素养的重要组成部分。
(1)证据方面:学生的解释是依赖于"我觉得"还是"根据某物理原理或数据(现象)",这在很大程度上能反映学生是否具有实证精神以及证据的获取、分析、应用能力。
(2)语言表达方面:解释时能否区分口语与科学术语,表述是否条理清晰,主谓语是否齐全,这能反映出学生使用规范术语进行表述的能力水平。从近几年的评分标准来看,对学生语言表达规范性的要求逐年提高,发现错别字、表述不清都会扣分,因此,教师应重视对学生科学表达能力的训练。
2.4 以科技教育背景渗透科学态度与责任
许多解释题的情境本身就蕴含了科学、数学、技术、社会、环境等方面的知识,需要学生能够快速、准确识别其中的联系。学生在用物理原理、规律等解释物理现象(或结论)的同时,其答案也能反映出学生是否具有追求科学本质的精神,是否具有安全意识、环保观念等。
3 例析科学解释类试题
3.1 原题呈现
为了解家用电器耗能情况,某小组进行了如下研究。图1( a )是生活中的电热蚊香器,图1( b )是其工作原理简图, R 为热敏电阻,其电阻值随温度变化的部分曲线如图1( c )所示。将蚊香片装入蚊香器,通电后蚊香器的热敏电阻发热,加热蚊香片可以达到驱蚊功效,最后自动保持在一个特定温度[如图1( c )中的 Tc]。
(1)(2)(3)小题略。
(4)请从能量转化和转移角度并结合热敏电阻的电阻值变化特点,解释蚊香器通电后温度升高,并能自动保持一定温度的原因。

3.2 试题考查的核心素养分析
科学解释类试题的素养测量目标包括情境理解能力、信息获取能力、证据提取能力、科学思维能力、物理概念规律的理解和运用能力,以及书面表达能力等。本题的素养测量目标包括:能从给定的生活情境中,包含文字和图像资料中获取信息和证据;运用模型分析、动态综合及推理等高阶科学思维,结合已掌握的欧姆定律、电功率、能量转化和转移等概念和规律,进行符合逻辑的科学、规范、完整的表述。
3.3 作答表现与素养水平评价关联性分析
科学解释类试题考查物理概念与规律较多、知识点间关联多、认知水平高,所占分值往往较高。为了更加科学合理地评价学生的核心素养水平,依据 solo 分类理论,参照阅卷情况,将不同素养水平的作答评定为不同的能力水平和 SOLO 层级。学生答题过程中的素养水平描述如下:
(1)高水平(关联层级):问题明晰、素材证据完整,彼此相互关联。学生能在给定的情境中,依据自身经验,利用相关知识进行推理论证。
作答素养水平描述 能准确识别所有的解释任务,有效建立起情境(条件)、核心知识、思想方法等之间的意义关联或系统关联,并合理、熟练地应用科学术语及表达逻辑,形成完整的"证据→推理→表达"的科学解释闭环。如第(4)小题实际上要求学生不仅要完整地解释电蚊香通电升温及自动恒温的原因,还要求学生有效建立能最及其转化、条件(图像、文字电热影响因素等意义关联,合理应用术语和表达逻辑,形成完整的科学解释。
(2)中水平(多点结构)。问题明晰、素材证据基本完整,但彼此孤立。学生只能将情境中的若干事件进行孤立的推理论证,但无法建立关联。
作答素养水平描述 能识别出部分解释任务,建立起部分情境(条件)、核心知识、思想方法等之间的多点关联,基本上能正确应用科学术语及表达逻辑,形成部分完整的证据一推理一表达的科学解释过程。如第④小题,学生只正确解释"蚊香器通电后温度升高"或"自动保持一定温度"中的一个,或两个原因都解释了,但每个问题只答对单一方面的原因,回答不完整。
(3)低水平(单点结构)。问题基本明晰、素材证据数量少且孤立。学生只能将情境中某一事件进行孤立推理论证。
作答素养水平描述 能识别出某一解释任务,能基本建立起部分情境(条件)、核心知识、思想方法等之间的单点关联,基本能应用科学术语及表达逻辑,形成点状或单线状证据一表达的科学解释过程。
(4)零水平(前结构或无结构)。对问题不明确、解答混乱无序或语不达意,思路混乱,重复题目原文。
作答素养水平描述 不能识别出解释任务,无法建立起情境(条件)、核心知识、思想方法等之间的关联,或不能分辨事实与观点,基本上不用科学术语或表达逻辑混乱,只完成事实的描述,没有进行任何解释。如本小题学生回答"电蚊香器通电后自然会发热,否则怎么称为电热蚊香器",或回答"电热蚊香器通电后当然会自动保持一定的温度,否则可能会烧坏"。
4 科学解释类试题的作答策略
科学解释类试题的应答步骤大致可分为理解情境和题干、获取信息(证据、条件和结论或待解释项)、联结概念和规律、认知加工、建立证据和结论或待解释项之间的逻辑(推理)关系、规范表述等环节,建构科学解释要通过一系列分析思考、推理论证、规范表述等较为复杂的思维过程。基于教学实践,笔者总结出以下作答策略。
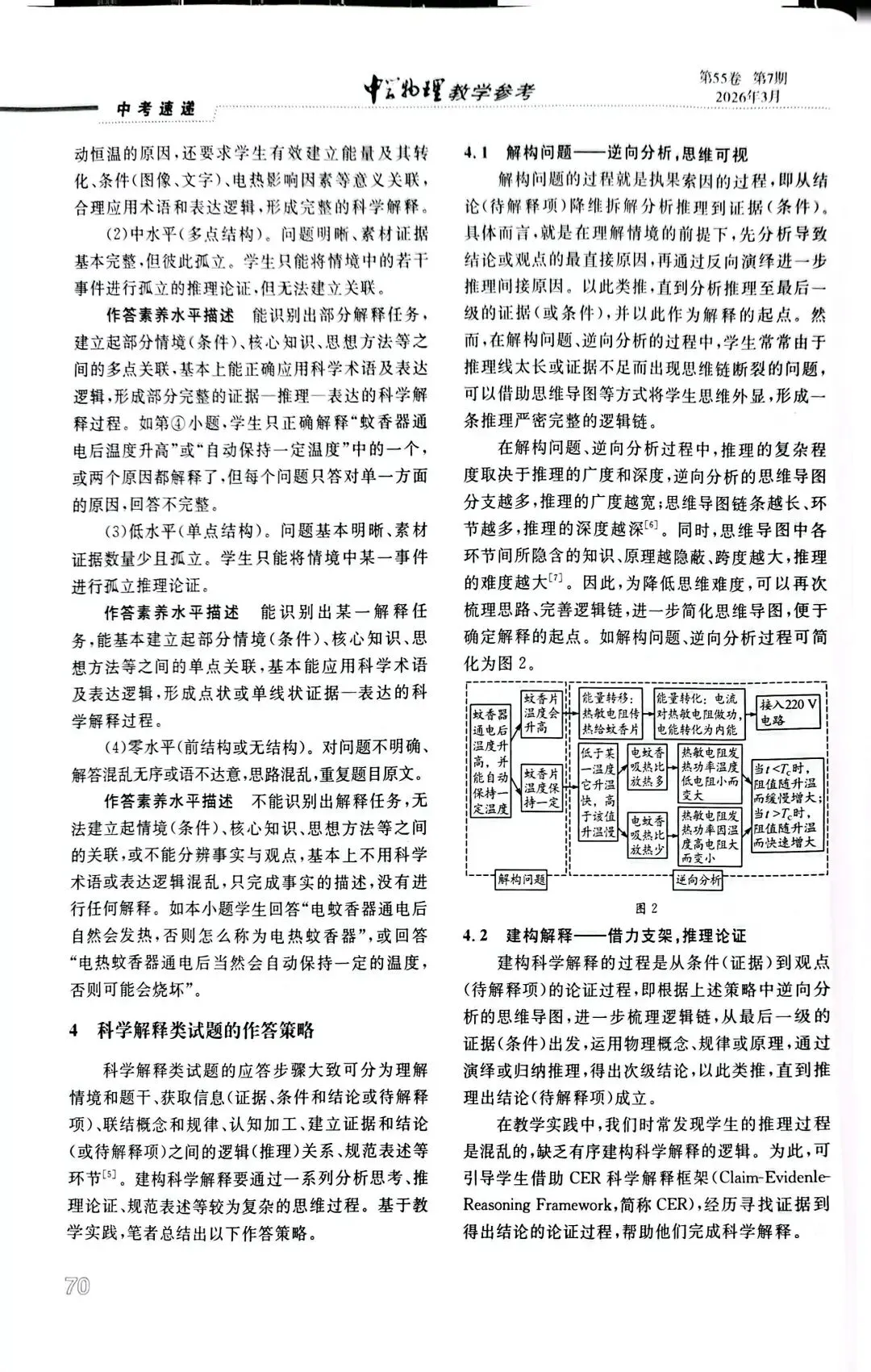
4.1 解构问题一边向分析,思维可视
解构问题的过程就是我果索因的过程,即从结论律解释项降维拆解分析推理到证据(条作)。具体而言就是在理解情境的前提下,先分析导致结论或观点的最直接原因,再通过反向演绎进一步推理间接原因,以此类推,直到分析推理至最后一级的证据(或条件,并以此作为解释的起点。然面,在解构问题逆向分析的过程中,学生常常由于推理线太长或证据不足而出现思维能听裂的问题,可以借助思维导图等方式将学生思维外显,形成一条推理严密完整的逻辑链。
在解构问题、逆向分析过程中,推理的复杂程度取决于推理的广度和深度,逆向分析的思维导图分支越多,推理的广度越宽;思维导图链条越长、环节越多,推理的深度越深,同时,思维导图中各环节间所隐含的知识、原理越隐蔽、跨度越大,推理的难度越大。因此为降低思维难度,可以再次梳理思路、完善逻辑链,进一步简化思维导国,便于确定解释的起点。如解构问题、逆向分析过程可简化为图2。

4.2 建构解释——借力支架,推理论证
建构科学解释的过程是从条件(证据)到观点(待解释项)的论证过程,即根据上述策略中逆向分析的思维导图,进一步梳理逻辑链,从最后一级的证据(条件)出发,运用物理概念、规律或原理,通过演绎或归纳推理,得出次级结论,以此类推,直到推理出结论(待解释项)成立。
在教学实践中,我们时常发现学生的推理过程是混乱的缺乏有序建构科学解释的逻辑。为此,可引导学生借助 C 科学解释框来( Clan evidene Reasoning Franewrk ,简称 CER ,经历寻找证据到得出结论的论证过程,帮助他们完成科学解释。
CER 科学解释框架由美国的麦克尼尔等人设计开发。该框架主要包括观点(待解释项)、证据(条件)、推理等三个基本要素。我们可以借助 CER 框架完成对结论(待解释项)的论证过程,建构科学解释。"电蚊香自动保持一定温度"的科学论证过程如图3所示。

4.3 规范表达——应用范式,外显逻辑
科学表达能力是开展科学研究和交流的必备能力,要准确、清晰、严密地运用科学术语,借助逻辑词语或复合长句,层层递进地呈现思维过程,外显逻辑。科学解释常以"证据(条件)→推理→结论(待解释项)"为核心表达范式,即基于公认的科学概念、规律或原理,通过严谨的逻辑推理,将证据(条件)与结论(待解释项)关联起来,建构对某一结论的论证,完成科学解释。
基于 CER 框架,对于"蚊香器通电后温度升高"的规范作答为:蚊香器通电后,电流通过热敏电阻 R 做功(证据1、证据2),电能转化为内能,使热敏电阻温度升高(推理1);由于热敏电阻与蚊香片接触(证据3),热敏电阻又通过热传递的方式将热量传递给蚊香片(推理1),使蚊香片温度升高(结论1)。
同样,对"蚊香器能自动保持一定温度的原因"的规范作答为:由图(1)丙可知,当温度低于 Tc时,热敏电阻的阻值随温度升高而缓慢增大(证据1、2、4、5),根据P=U2/R ,热敏电阻的发热功率缓慢减小(推理2、3),当发热量等于散热量(证据6),温度达到 Tc(结论2)。当温度高于 Tc时,热敏电阻的阻值随温度升高而迅速增大(证据1、2、4、5),根据 P=U2/R,热敏电阻的发热功率迅速减小(推理2、3),温度增加非常缓慢或几乎不增加(证据6),从而使蚊香器的温度自动保持在特定温度 Tc(结论2)。本题的科学解释包含了多个证据和推理,属于要求较高的科学解释类试题,能够考查学生的素养水平,同时也能对教学起到良好的导向作用。
5 教学启示
基于教学实践,笔者发现不少学生在面对科学解释类试题(或作业)时常出现诸如有论无据、有据无论,或据论分离、混乱等问题,其原因是学生对科学知识、原理的理解深度不足,以及解释结构、方法的掌握程度不足。鉴于上述问题,笔者总结出以下教学策略,以期有效提高学生的科学解释能力。
5.1 深度教学,强化物理观念的形成
科学解释的基础是对物理概念、规律和原理的深度理解。因此,在进行概念规律教学时,要跳出"专注概念、规律的讲授及大量习题的跟进训练"等"老把式、老套路",坚持素养导向,在实践中需基于核心概念创设真实而有挑战性的核心任务(或问题),再依据概念学习进阶路径,将核心任务分解成若干子任务(或问题),让学生在解决系列具有进阶意义的任务(或问题)中完成对知识的体验、感悟,建构概念、归纳规律和理解原理,实现深度学习,形成物理观念。
5.2 显化训练,聚焦解释素养的提升
学生科学解释素养的提升,需通过在教学实践中适当增加显化的进阶性"解释型学习任务",重点分析学生科学解释的书面表达结构要素是否缺失、逻辑链条是否完整等情况,然后制订针对性训练方案。首先明确告诉学生,科学解释至少应包括结论(待解释项)、证据(条件)、推理等要素,然后循序渐进地开展基于 CER 框架的进阶式科学解释训练。在科学解释教学中,一方面可以采用逐渐增加要素的方式进行进阶训练,如科学解释从只需单一证据进阶为需多个证据,再从"多个证据十一个推理"进阶为"多个证据十多个推理"的训练。另一方面,也可以采用框架渐退的方式进行进阶训练,如从提供带有全要素提示框架的科学解释,进阶为只有框架的科学解释,再进阶为完全无框架的科学解释。无论采用何种方式训练,都应当要求学生"先找证据、再推因果、最后下结论",教学中需着重训练学生分步骤表达观点的能力,摒弃"只给结论、不讲过程"的不良答题习惯,切实提升学生的科学解释素养。
6 结束语
科学解释类试题的核心意义在于回应《新课标》所提出的核心素养要求,摒弃简单重复、浅层学习、机械刷题等低效的教学方式,聚焦物理观念、科学思维与解释论证能力,引导学生用物理规律分析生产生活现象,实现从解题到解决问题的跃升。教学中需双线发力:一是优化情境设计,选取本地化、真实化素材,避免知识的冰冷推演;二是构建分层进阶设问逻辑,从现象描述到原理应用再到拓展迁移,同时不断完善评价标准,兼顾答案的严谨性与思维的开放性,倒逼物理教学回归"理解本质、联系实际"的核心。
参考文献:
[1]中华人民共和国教育部。义务教育物理课程标准:2022年版[ M ].北京:人民教育出版社,2022:5.
[2]刘前树.2024年高考化学科学解释类试题分析[ J ].化学教育(中英文),2025,46(5):25-29.
[3]高光珍,杨向东.真实问题情境下科学解释能力的表现及其提升策略[ J ].全球教育展望,2024(9):96-112.
[4]彼格斯,科利斯。学习质量评价: SOLO 分类理论:可观察的学习成果结构[ M ],高凌飚,张洪岩,译.北京:人民育出版社,2010:27.
[5]王芳.2024年高考物理说理题解题策略研究[ J ].物理教师,2024,45(6):35-39.
[6]王伟红.基于 CER 框架培养科学解释能力[ J ].中学物理教学参考,2024,53(34):1-4.
[7]冯雪媚,张殷,物理科学论证能力水平框架的建构与应用[ J ].物理教学,2022,44(7):21-25.
[8]卡拉·泽姆巴尔一索尔,凯瑟琳· L .麦克尼尔,等.科学论证怎样教?帮助学生构建科学解释[ M ].何燕玲,孙慧芳,译。北京:教育科学出版社,2024:28.
(本文编辑:杨博闻、杨语嫣)
【原文图片】




