2025年内蒙古高考生物真题试卷及答案解析(PDF电子版免费分享)内蒙古高考真题及答案解析

四季读书网 13 0
2025年内蒙古高考生物真题试卷及答案解析(PDF电子版免费分享)内蒙古高考真题及答案解析
长按识别或扫描二维码免费获取电子版,保存后自动同步更新
2025年内蒙古高考生物真题试卷及答案解析(PDF电子版免费分享)内蒙古高考真题及答案解析 第1张
2025各省市高考真题及答案(按省份分类)

链接:https://pan.quark.cn/s/7ccab1c1c0cb

2008-2024全国高考真题(按省份分类)

链接:https://pan.quark.cn/s/c55a2a74c366

高考语文试题及答案

链接:https://pan.quark.cn/s/168f784929db

高考数学试题及答案」:

链接:https://pan.quark.cn/s/8e1e0cfd555c

「高考英语试题及答案」

链接:https://pan.quark.cn/s/306b803f11ad

「高考物理试题及答案更新中」

链接:https://pan.quark.cn/s/143732ede81a

「高考化学真题及答案更新中」

链接:https://pan.quark.cn/s/6eb271b49a91

「高考生物真题答案更新中」

链接:https://pan.quark.cn/s/9dc35db9df45

「高考地理真题及答案更新中」

链接:https://pan.quark.cn/s/62eab145f5c1

「高考政治试题及答案更新中」

链接:https://pan.quark.cn/s/55e6b2298726

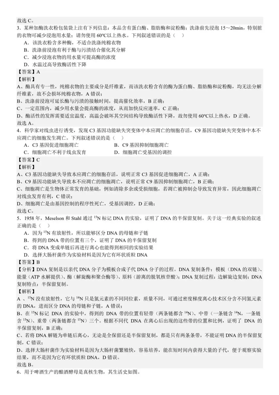
★部分截图展示:

2025年内蒙古高考生物真题试卷及答案解析(PDF电子版免费分享)内蒙古高考真题及答案解析 第2张
2025年内蒙古高考生物真题试卷及答案解析(PDF电子版免费分享)内蒙古高考真题及答案解析 第3张
2025年内蒙古高考生物真题试卷及答案解析(PDF电子版免费分享)内蒙古高考真题及答案解析 第4张
2025年内蒙古高考生物真题试卷及答案解析(PDF电子版免费分享)内蒙古高考真题及答案解析 第5张
2025年内蒙古高考生物真题试卷及答案解析(PDF电子版免费分享)内蒙古高考真题及答案解析 第6张
2025年内蒙古高考生物真题试卷及答案解析(PDF电子版免费分享)内蒙古高考真题及答案解析 第7张
2025年内蒙古高考生物真题试卷及答案解析(PDF电子版免费分享)内蒙古高考真题及答案解析 第8张
2025年内蒙古高考生物真题试卷及答案解析(PDF电子版免费分享)内蒙古高考真题及答案解析 第9张
2025年内蒙古高考生物真题试卷及答案解析(PDF电子版免费分享)内蒙古高考真题及答案解析 第10张
2025年内蒙古高考生物真题试卷及答案解析(PDF电子版免费分享)内蒙古高考真题及答案解析 第11张
以上仅展示部分内容,更多2025年全国各地高考真题试卷及答案解析,已按省份分类以及按科目分类整理,扫码免费保存获得。
2025年内蒙古高考生物真题试卷及答案解析(PDF电子版免费分享)内蒙古高考真题及答案解析 第12张

点赞关注分享不迷路,更多资料分享都在这里

抱歉,评论功能暂时关闭!