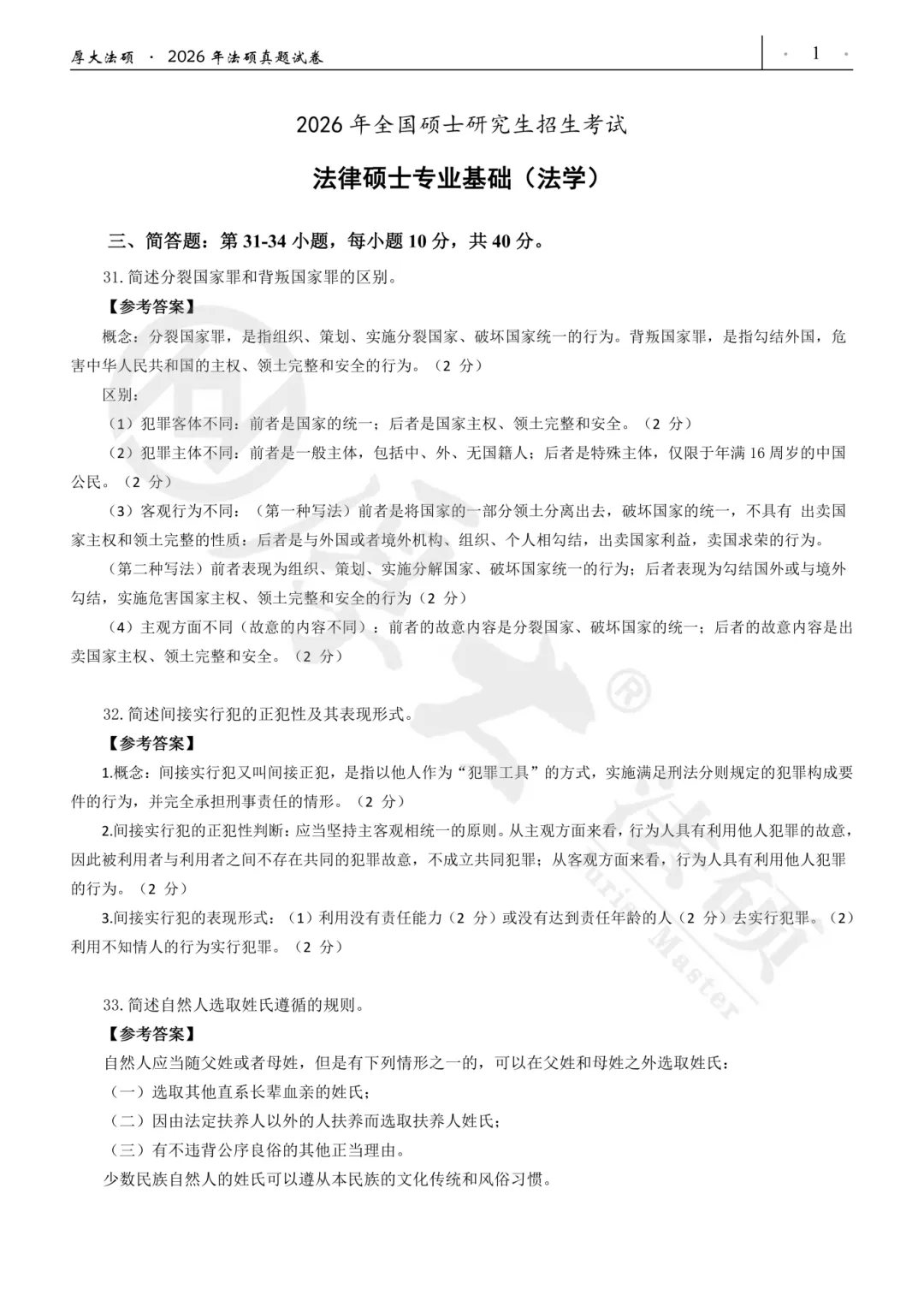
一直有同学私信厚厚想要26法硕真题和参考答案。
厚大法硕教研组的老师根据各位同学的回忆,进行了汇总,【26法硕专业课真题(回忆版)】已经整理好了!
因为客观题题目和选项内容较多,整理起来不容易,所以本次分享给大家的是2026法硕联考专业课主观题题目和答案解析。
敲黑板!!
法学和非法学都有!
题目+答案解析






【2026法硕联考真题PDF】
免费领取方式
👇
在公众号后台私信回复'26真题'
即可领取
除了26年的法硕真题之外,我们还给27法硕的宝子整理了近十二年真题的电子版。
✅ 涵盖2014-2025法硕联考真题,法学和非法学都有,是法硕考生刷题和模考的利器!
✅ 搭配答案和详细解析,帮你找到破题思路,构建答题体系!
✅ PDF电子版,解决纸质真题二刷三刷不方便的问题~备考27法硕的宝子用得上













篇幅有限,先给大家展示这些了~
有需要的同学可以后台私信厚厚回复“法硕真题”即可免费领取了~
“法硕真题”免费领取方式
👇
在公众号后台私信回复‘法硕真题’
即可登记领取

发现“分享”、“赞”和“在看”了吗,我想至少拥有一个!
文章来源:
四季读书网
版权声明:本文内容由互联网用户自发贡献,该文观点仅代表作者本人。本站仅提供信息存储空间服务,不拥有所有权,不承担相关法律责任。如发现本站有涉嫌抄袭侵权/违法违规的内容, 请发送邮件至23467321@qq.com举报,一经查实,本站将立刻删除;如已特别标注为本站原创文章的,转载时请以链接形式注明文章出处,谢谢!