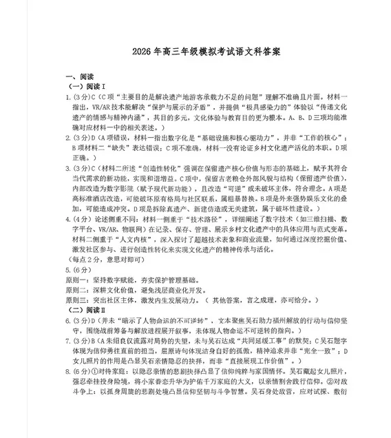
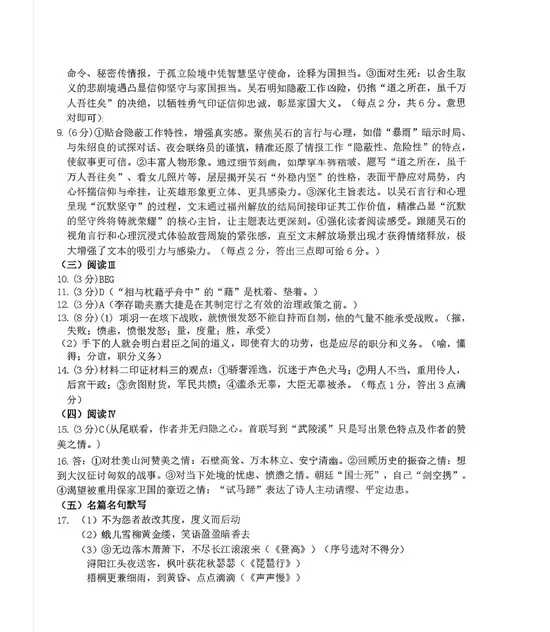
东北三省三校(哈师大附中、东北师大附中、辽宁省实验中学)2026 届高三 3 月二模考试,全科无水印、高清、可打印的试卷及答案已全部更新。以下为文字版标准答案及无水印 PDF 获取方式。
一、语文(3 月 30 日)
选择题答案
C 2. D 3. C 4. B 5. A 6. B 7. B 10. B 11. D 12. C 15. C
作文立意围绕 **“青春担当、家国情怀、东北振兴、科技与文化传承”** 展开,结合材料与时代背景写作。
东北三省三校(哈师大附中、东北师大附中、辽宁省实验中学)2026 届高三 3 月二模考试,全科无水印、高清、可打印的试卷及答案已全部更新。以下为文字版标准答案及无水印 PDF 获取方式。
一、语文(3 月 30 日)
选择题答案
C 2. D 3. C 4. B 5. A 6. B 7. B 10. B 11. D 12. C 15. C
作文立意围绕 **“青春担当、家国情怀、东北振兴、科技与文化传承”** 展开,结合材料与时代背景写作。
二、数学(新高考)
选择题答案
单选:1. C 2. A 3. B 4. D 5. C 6. A 7. B 8. D 多选:9. AC 10. BCD 11. ABD 12. ABC 填空:13. 2√2 14. 3π 15. 1/2 16. 4
解答题核心答案
17. (数列) aₙ=2n-1 (解三角) A=π/3 (立体几何) 二面角余弦值 √6/4 (概率) E(X)=6/5 (解析几何) 椭圆 x²/4 + y²/3 = 1 (导数) 单调增区间 (0, +∞)






完整版真题获取↓↓
回复:高中

文章来源:
四季读书网
版权声明:本文内容由互联网用户自发贡献,该文观点仅代表作者本人。本站仅提供信息存储空间服务,不拥有所有权,不承担相关法律责任。如发现本站有涉嫌抄袭侵权/违法违规的内容, 请发送邮件至23467321@qq.com举报,一经查实,本站将立刻删除;如已特别标注为本站原创文章的,转载时请以链接形式注明文章出处,谢谢!