
佛山四区初三一模近日结束
不同命题下的卷子难度如何
我们在网络上搜集了部分试卷答案
一起来看看
还没考的南海学子
也可以下载来看看两个命题的难度
▼




▲语文试卷

▲数学试卷

▲英语试卷

▲道法试卷
篇幅有限,需要完整版电子版试卷
可扫码添加木棉老师
回复“26一模”获取
▼





▲语文试卷+参考答案

▲数学试卷


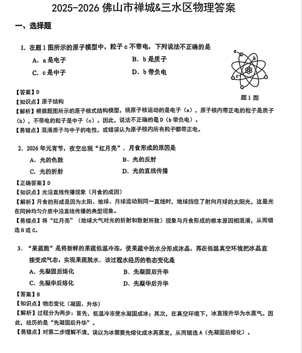
▲物理试卷+参考答案
▲英语试卷
篇幅有限,需要完整版电子版试卷
可扫码添加木棉老师
回复“26一模”获取
▼

一模过后便是志愿填报
为了帮助各位家长更加
全面了解佛山中考的数据
更加高效进行志愿填报
木棉为大家准备好了顺德中考白皮书!
↓

您将免费获得
免费学情分析
纸质版《佛山中考白皮书》
地点:顺德、高明
↓

更多教育资讯
持续更新中
请关注“佛Shan初升高吧”公众号
木棉老师第一时间
分享教育干货和政策资讯
↓

文章来源:
四季读书网
版权声明:本文内容由互联网用户自发贡献,该文观点仅代表作者本人。本站仅提供信息存储空间服务,不拥有所有权,不承担相关法律责任。如发现本站有涉嫌抄袭侵权/违法违规的内容, 请发送邮件至23467321@qq.com举报,一经查实,本站将立刻删除;如已特别标注为本站原创文章的,转载时请以链接形式注明文章出处,谢谢!