在线做题·视频讲解·试卷分析
关注湖北考霸回复【1】
领取湖北中考真题&获取名校真题库
数学卷考霸评分 8.5/10
数学卷
试卷系统考查了实数运算、三视图、整式运算、一元二次方程根的性质、反比例函数、正多边形、圆、概率统计、相似三角形、三角函数、二次函数、图形变换、阅读理解与新定义等核心知识。得分点多为对基础概念、公式的直接应用和简单计算(如第1、3、5、8、11、16题)。难点集中在需要复杂推理与综合应用的部分,如第4题的方程根的整体代入、第7题的圆与垂径定理结合计算、第10题的二次函数图像与性质分析、第18题的实际应用建模、第20题的几何证明与计算,特别是第24题阅读理解与二次函数新定义的综合探究,对学生的信息提取、数学建模和逻辑演绎能力提出了较高要求。
<点击图片查看全卷>
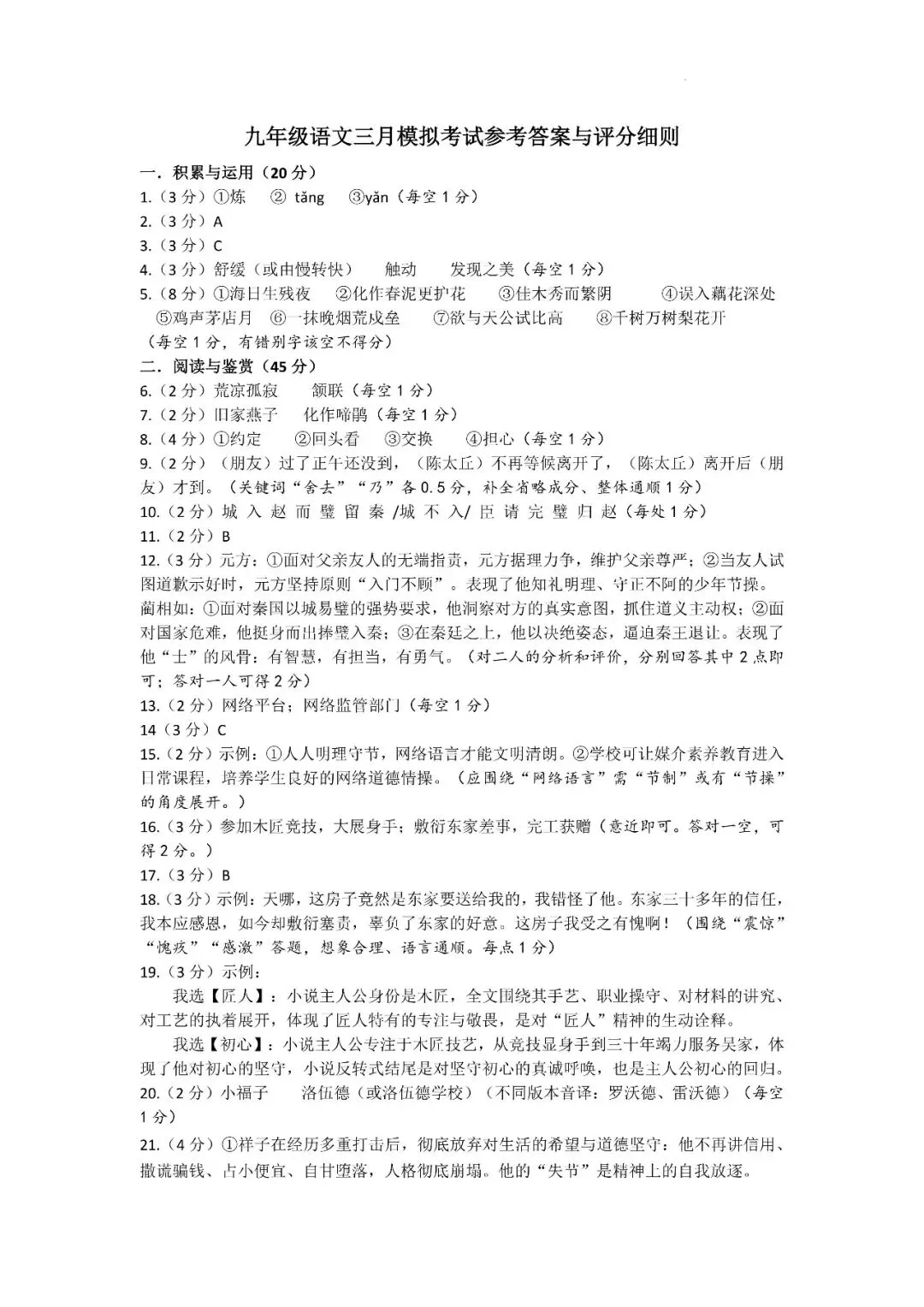
数学答案
<点击图片查看完整答案>
语文卷考霸评分 8.5/10
语文卷
试卷围绕“节”文化核心,系统考查了字音字形、词语成语、对联、语用、名句默写、古诗词鉴赏、文言实词翻译、断句、对比分析、现代文阅读、名著阅读、诗歌创作与命题/材料作文等综合能力。得分点在于对基础知识与诗文默写的直接考查(如第1、2、3、5题)。难点在于高阶任务,如第4题的语用表达赏析、第6-7题的诗词意境与用典理解、第12题的跨文本“节操”比较、第18题的人物心理揣摩、第19题的栏目推荐与理由分析、第21题的跨文化名著人物比较分析,以及第24题的“节奏”与“节操”二元深度写作,对学生的思辨深度、信息整合、价值判断和创造性表达能力提出了极高考验。
<点击图片查看全卷>
语文答案
<点击图片查看完整答案>
英语卷考霸评分 8.5/10
英语卷
本卷严格依据课标,系统考查了完形填空、阅读理解(包括图表解读、细节推理、主旨概括、结构分析)、六选五、词汇运用、任务型阅读(信息查找、归纳、简答与观点表述)及书面表达等综合技能。得分点在于对文本细节的直接查找与简单推断(如阅读理解A篇、B篇)及基础词汇应用。难点集中在需结合上下文语境进行综合推理的题目,如完形填空的情节与寓意推断、阅读理解C篇关于“绿色建筑”的主旨与篇章结构分析、任务型阅读的开放性简答(如第50题),以及以“How to Be a Better Teenager?”为主题的议论文写作,对学生的语言组织、逻辑思维和跨文化语境下的观点表达能力提出了要求。
<点击图片查看全卷>
英语答案
<点击图片查看完整答案>
物理卷考霸评分 8.5/10
物理卷
试卷全面考查了声、光、热、力、电、能、磁等初中物理主干知识。得分点多为对基本概念、原理的识别与应用(如第1、2、3、6、7、8、10、13、14、15、16、19、20、21题的基础部分)。难点在于对物理原理的综合运用与分析,如第5题的电磁感应识别、第9题的静电分离原理与电荷作用分析、第11题的电路设计与逻辑判断、第12题的杠杆、功、能转换综合分析、第16题的电路动态分析与改进设计、第20(3)题的凸透镜成像规律动态应用、第22题的浮力压强功率综合计算,特别是第23题的电路设计与电能计算结合的实际问题解决,对学生的建模、推理、计算与创新能力构成显著挑战。
<点击图片查看全卷>
物理答案
<点击图片查看完整答案>
化学卷考霸评分 8.5/10
化学卷
试卷全面考查了物质变化、溶液、化学式、物质类别、微观粒子、基本反应、金属活动、溶解度、酸碱盐、科学探究、工业流程、化学计算、物质推断、图表分析等核心内容。得分点在于对基础概念的直接识别与判断(如第1-8、12、13题)。难点在于对复杂图文信息的综合分析与应用,如第10题的微观反应辨析、第15题的图表结合科学探究、第16题的碳捕集工艺分析、第19题的实验探究与推理、第20题的月壤磁选与制水数据分析,以及第17题的合金定量计算,对学生的信息提取、逻辑推理、模型认知和问题解决能力要求高。
<点击图片查看全卷>
化学答案
<点击图片查看完整答案>
历史卷考霸评分 8.5/10
历史卷
本卷紧扣课标,系统考查了古代思想、经济发展、近代抗争、新中国成立与建设、世界文明、资本主义发展、国际关系、中国现代化与全球治理等核心内容。得分点多为基础知识(如第1、3、7、8、9、10、11题)及材料信息直接提取(如第13(1)题)。难点在于对多材料、图文、表格信息的综合分析、对比归纳与观点论述,如第2题的文化认同深层理解、第4题的“人民战争”概念辨析、第6题的时政内涵解读、第12题的漫画寓意分析,以及第15题的中外大国兴衰对比、第16题的“和平与发展”观点论述题,对学生的史料解读、逻辑论证和史论结合能力要求高。
<点击图片查看全卷>
历史答案
<点击图片查看完整答案>
无广告·自助查阅·全平台自助刷题学习
争做湖北最好·最全·最强的升学配套

















