

回
复
关注公众号后台回复关键字,免费领资料:
回复“50”:领取云南高考志愿各批次规则;
回复“分配”:查询云南包分配的学校专业;
回复“41”:查询云南最好考的985/211;
3月30日-3月31日,昆明市组织第二次市统测,玉溪、丽江也一起统考。易知己的老师第一时间给大家整理了本次统测的试卷及答案。 由于文章篇幅有限
需要完整版试卷及答案的考生家长
长按扫码进群立即领取
↓↓↓

另外考试结束以后,易知己老师也会在群内解析,给大家讲解本次统测各个科目的难度、分数线预测、查询全省排名等,所以云南高三考生家长一定要进群。 特别需要提醒的是,云南省已明确取消省统测,就连市统测三模也基本落空(据昆一中家长反馈,学校老师表示市三模大概率不会组织阅卷)。这意味着,本次市二模,极有可能成为2026届考生在高考前最后一次、也是规模最大、数据最完整的一场全真实战演练。错过这次,后面几乎没有同等分量的练兵机会了!
市二模的重要性,已经不仅仅是“重要”,而是“不可替代”:
·它是报考强基计划和综合评价最关键、也最准确的参考依据;
·它是最接近高考实际分数的一次检验,是提前定位、做模拟方案的最后机会;
·更关键的是——这很可能是高考前唯一一次还能查全省排名、明确可读大学范围的考试。
所以,不管你在哪个地州,这次市二模都要高度重视。如果所在州市有统一考试和赋分,赶紧进群,查全省排名、定位可读大学、看对应去年高考分;如果没参加统一考试,也务必进群领取昆明本次考试的试卷和答案,让孩子做一遍,摸清自己在全省的水平。

PART 01 语文试卷








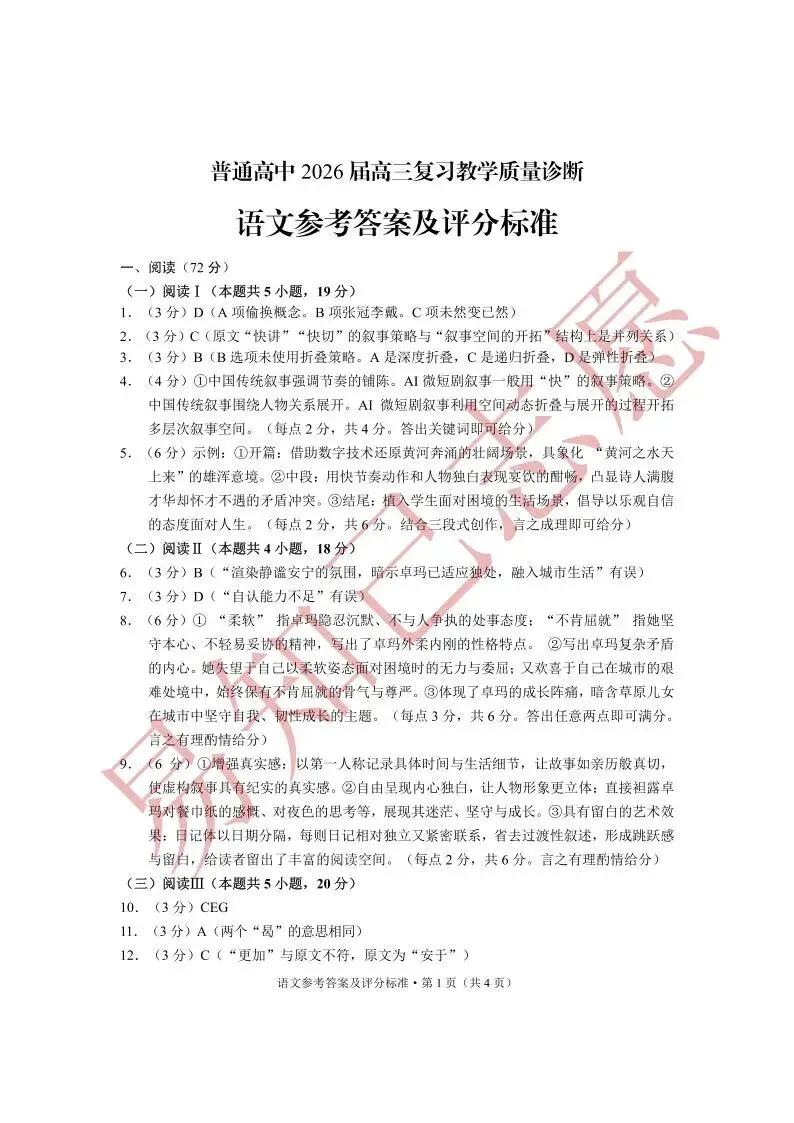
PART 02 语文答案
由于文章篇幅有限
需要完整版试卷及答案的考生家长
长按扫码进群立即领取
↓↓↓

特别需要提醒的是,云南省已明确取消省统测,就连市统测三模也基本落空(据昆一中家长反馈,学校老师表示市三模大概率不会组织阅卷)。这意味着,本次市二模,极有可能成为2026届考生在高考前最后一次、也是规模最大、数据最完整的一场全真实战演练。错过这次,后面几乎没有同等分量的练兵机会了!
市二模的重要性,已经不仅仅是“重要”,而是“不可替代”:
·它是报考强基计划和综合评价最关键、也最准确的参考依据;
·它是最接近高考实际分数的一次检验,是提前定位、做模拟方案的最后机会;
·更关键的是——这很可能是高考前唯一一次还能查全省排名、明确可读大学范围的考试。
所以,不管你在哪个地州,这次市二模都要高度重视。如果所在州市有统一考试和赋分,赶紧进群,查全省排名、定位可读大学、看对应去年高考分;如果没参加统一考试,也务必进群领取昆明本次考试的试卷和答案,让孩子做一遍,摸清自己在全省的水平。

PART 01 语文试卷
特别需要提醒的是,云南省已明确取消省统测,就连市统测三模也基本落空(据昆一中家长反馈,学校老师表示市三模大概率不会组织阅卷)。这意味着,本次市二模,极有可能成为2026届考生在高考前最后一次、也是规模最大、数据最完整的一场全真实战演练。错过这次,后面几乎没有同等分量的练兵机会了!
市二模的重要性,已经不仅仅是“重要”,而是“不可替代”:
·它是报考强基计划和综合评价最关键、也最准确的参考依据;
·它是最接近高考实际分数的一次检验,是提前定位、做模拟方案的最后机会;
·更关键的是——这很可能是高考前唯一一次还能查全省排名、明确可读大学范围的考试。
所以,不管你在哪个地州,这次市二模都要高度重视。如果所在州市有统一考试和赋分,赶紧进群,查全省排名、定位可读大学、看对应去年高考分;如果没参加统一考试,也务必进群领取昆明本次考试的试卷和答案,让孩子做一遍,摸清自己在全省的水平。

PART 01 语文试卷








PART 02 语文答案
PART 02 语文答案




PART 04 数学试卷
PART 04 数学试卷




由于文章篇幅有限
需要完整版试卷及答案的考生家长
长按扫码进群立即领取
↓↓↓

由于文章篇幅有限
需要完整版试卷及答案的考生家长
长按扫码进群立即领取
↓↓↓

26届云南考生免费进群

↓↓↓