中考数学初三九年级全系统备考讲义知识点+阶梯复习
简介:
包含3大模块:
1. 知识点讲解及基础巩固练(36讲)
2. 中考考点系统复习(一阶段复习)(36讲)
3. 中考专题分类复习(二阶段复习)(25讲)
配套附赠:基础巩固小题狂练(21份)
特点及使用方法建议:
1. 含教师版和学生版,Word、无水印、无logo、可编辑;
2. 第1第2模块每讲匹配,可以根据学生的实际情况结合使用;
3. 基础过关经典小题狂练可以同步这前面的两个模块使用,也可以在进行第3模块时使用,利用滚动复习法,使得学生在复习练习过程中,对知识一次比一次掌握更到位;
4. 选题方面:含真题、模拟、往年经典、优秀的期中期末考试等均有,目的在于使学习者更快的掌握对应模块知识。
1. 知识点讲解及基础巩固练目录及试看:
第一章 数与式
第01讲 实数相关概念
第02讲 实数运算
第03讲 整式和因式分解
第04讲 分式
第05讲 二次根式
第二章 方程及不等式
第01讲 一次方程
第02讲 二次方程
第03讲 分式方程
第04讲 不等式及不等式组
第三章 函数
第01讲 函数的基础知识
第02讲 一次函数的图像及性质
第03讲 一次函数的应用
第04讲 反比例函数
第05讲 二次函数的图像及性质
第06讲 二次函数的实际应用
第四章 图形的初步认识与三角形
第01讲 角、相交线与平行线
第02讲 三角形基础
第03讲 等腰三角形
第04讲 直角三角形
第05讲 全等三角形
第06讲 相似三角形
第07讲 解直角三角形
第五章 四边形
第01讲 四边形与平行四边形
第02讲 矩形
第03讲 菱形
第04讲 正方形
第05讲 梯形
第六章 圆
第01讲 圆的基本性质
第02讲 与圆有关的位置关系
第03讲 与圆有关的计算
第七章 图形的变化
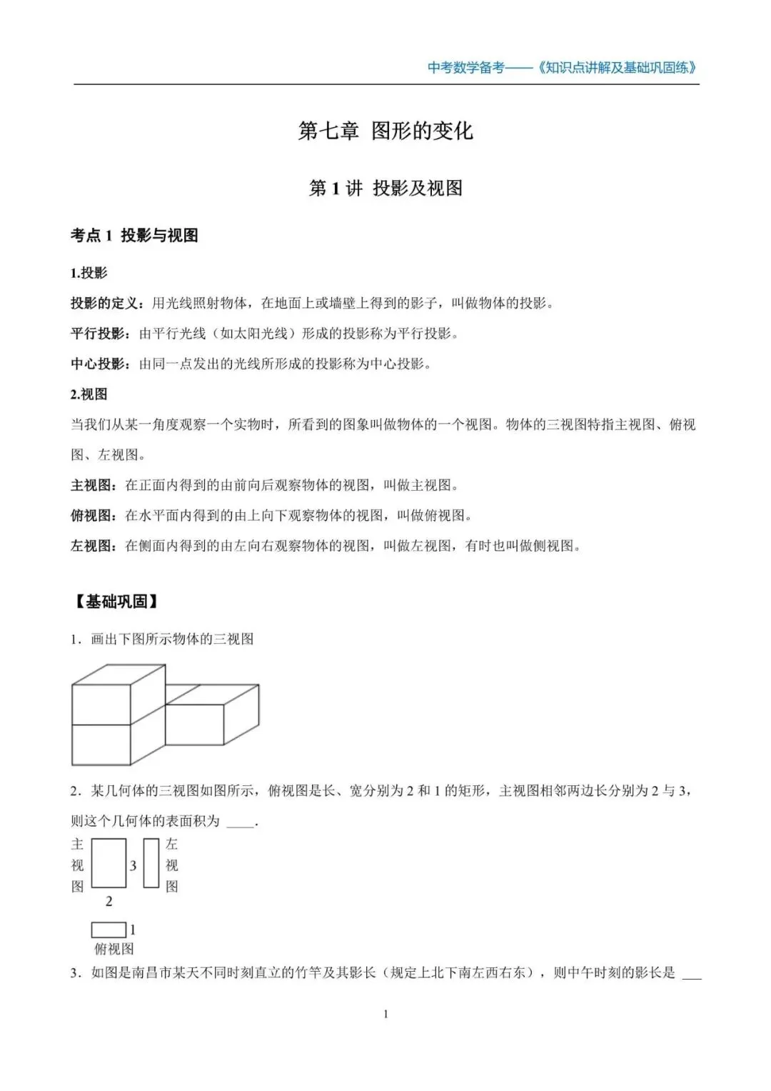
第01讲 投影及视图
第02讲 尺规作图
第03讲 图形对称
第04讲 图形的平移、旋转和位似
第八章 统计与概率
第01讲 统计
第02讲 概率





2. 中考考点系统复习(一阶复习)目录及试看:
第一章 数与式
第01讲 实数相关概念
第02讲 实数运算
第03讲 整式和因式分解
第04讲 分式
第05讲 二次根式
第二章 方程及不等式
第01讲 一次方程
第02讲 二次方程
第03讲 分式方程
第04讲 不等式及不等式组
第三章 函数
第01讲 函数的基础知识
第02讲 一次函数的图像及性质
第03讲 一次函数的应用
第04讲 反比例函数
第05讲 二次函数的图像及性质
第06讲 二次函数的实际应用
第四章 图形的初步认识与三角形
第01讲 角、相交线与平行线
第02讲 三角形基础
第03讲 等腰三角形
第04讲 直角三角形
第05讲 全等三角形
第06讲 相似三角形
第07讲 解直角三角形
第五章 四边形
第01讲 四边形与平行四边形
第02讲 矩形
第03讲 菱形
第04讲 正方形
第05讲 梯形
第六章 圆
第01讲 圆的基本性质
第02讲 与圆有关的位置关系
第03讲 与圆有关的计算
第七章 图形的变化
第01讲 投影及视图
第02讲 尺规作图
第03讲 图形对称
第04讲 图形的平移、旋转和位似
第八章 统计与概率
第01讲 统计
第02讲 概率






3. 中考专题分类复习(二阶冲刺)目录及试看:
第一章 规律变化类
第01讲 数与式的变化规律
第02讲 图形的变化规律
第03讲 坐标的变化规律
第二章 常见的思想方法
第01讲 整体思想
第02讲 分类讨论思想——不等式中的分类讨论思想
第03讲 分类讨论思想——等腰三角形中的分类讨论思想
第04讲 分类讨论思想——直角三角形中的分类讨论思想
第05讲 分类讨论思想——方程(组)和函数中的分类讨论
第06讲 分类讨论思想——圆中的分类讨论思想
第07讲 数形结合思想
第08讲 化归思想
第09讲 方程函数思想
第三章 新定义新概念应用类题型
第01讲 新定义新概念题型
第02讲 函数中的新定义问题
第03讲 三角形中的新定义问题
第04讲 四边形中的新定义问题
第05讲 圆中的新定义题型
第四章 函数应用类
第01讲 一次函数图象信息题
第02讲 一次函数与方程、不等式的综合
第03讲 二次函数实际应用
第04讲 二次函数与其他函数的图象综合题
第05讲 二次函数与代几综合
第五章 几何综合
第01讲 与三角形有关的探究题
第02讲 与四边形有关的探究题
第03讲 与圆有关的探究题






4. 配套基础巩固小题狂练目录及试看:
选择题
01 数与式
02 方程与不等式
03 函数
04 统计与概率
05 图形的性质
06 图形的变化
填空题
01 数与式
02 方程与不等式
03 函数
04 统计与概率
05 图形的性质
06 图形的变化
解答题
01 数与式
02 方程与不等式
03 函数
04 统计与概率
05 图形的性质
06 图形的变化
计算题
01 实数的计算60题
02 方程与不等式45小题
03 分式的混合运算与化简求值30小题






更多资料见下图:

需要完整资料版本请扫描二维码:
