
在上海中考数学考不到140+,问题一定出在压轴题上!
90%的学生可以把基础和中档题的分数拿下,也就是大概130分,这个分数去市重点有戏,但是如果能把压轴题拿下,那基本就是稳稳踏进优质市重点的大门了,四校八大的门槛也能够一够。
我们先来看一看现状:上海中考压轴大题各小问设问呈 “阶梯式递增” 难度:第一问基础,第二问中等,第三问区分度高。而每年中考能全解压轴题的同学不足5%!
所以,想要上四校八大或强市重,压轴题是必须啃下来的一块“大骨头”!
很多同学都觉得压轴题难,但其实压轴题只是看似复杂,研究近几年的中考和模考题目后,就会发现压轴题其实是由多个基础模型拼起来的。
今天,我们给梯方数学教研组老师们给大家把上海中考18/24/25三个压轴题的规律及答题思路和常用模型全部总结了,还有配套的5年中考1年模拟压轴真题训练
想要突破高分的同学,快拿走吃透!
👇
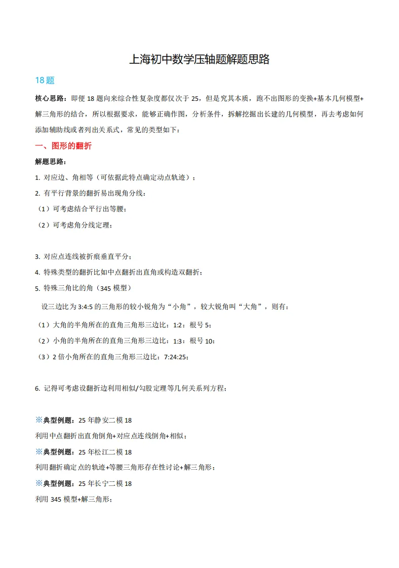
上海中考数学18/24/25压轴题答题思路和常用模型
+5年中考1年模拟压轴汇编(含解析)

点击👇添加老师,领取完整资料





点击👇添加老师,领取完整资料

5年中考1年模拟压轴汇编(部分)展示
(含超详细解析)


领取完整资料
点击👇添加老师,直接领取

独家资料,请勿搬运!!
【课程推荐】
一对一针对性补习
量身定制学习方案,精准提升薄弱环节!

✅强大师资,优质教研,分层教学
✅课中互动教学,课后授课老师亲自答疑
✅配套纸质版讲义免费邮寄到家

长按添加老师了解课程详情~



