点击上方蓝字 关注我们
2026 沿途有你
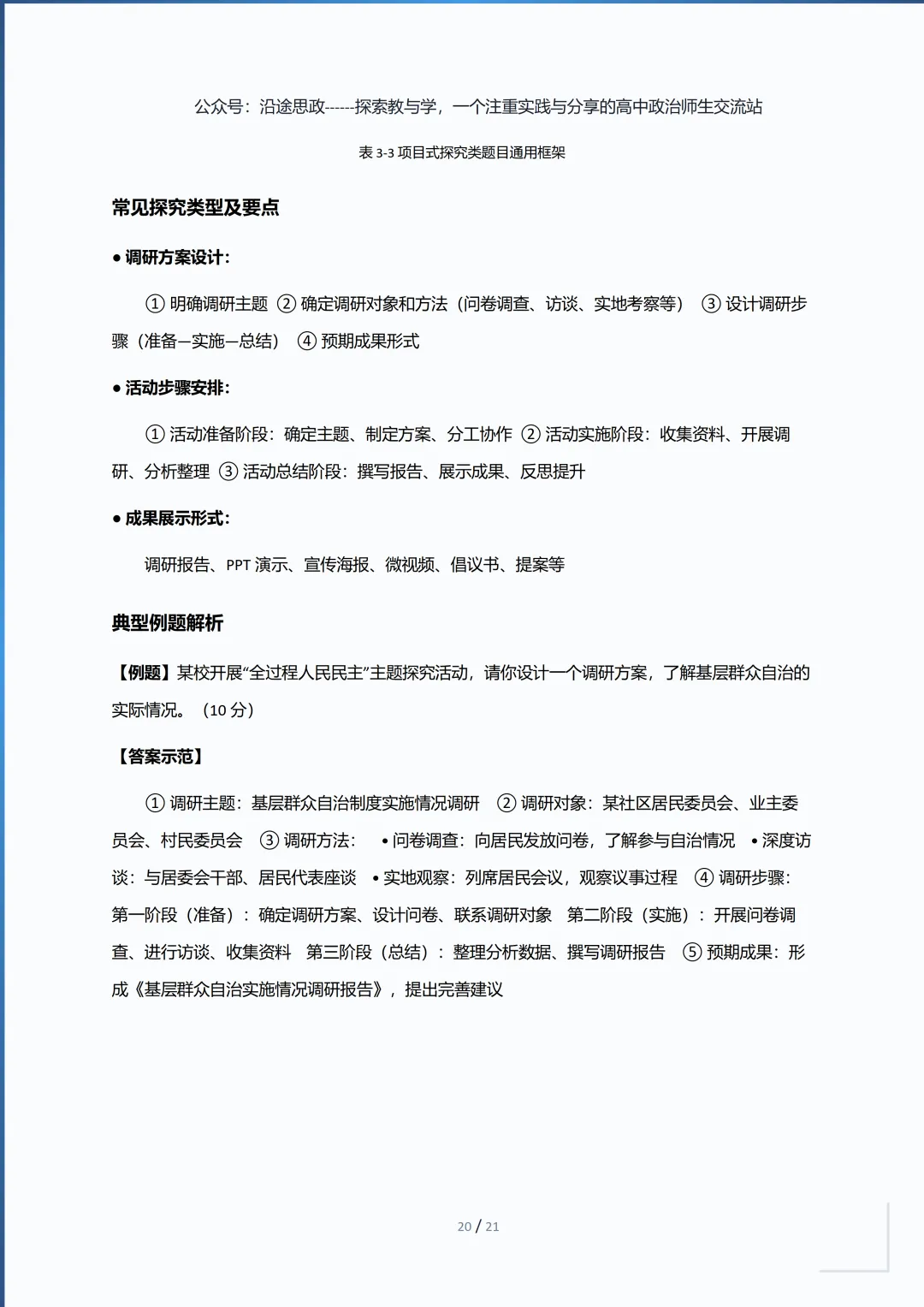
高考政治主观题总是丢分?问题往往不在背诵量,而在答题逻辑。阅卷老师不是在改默写,看的是思维链条是否完整。比如"说明改革开放的意义",按"历史背景→伟大成就→时代启示"展开才能拿满;分析"中国式现代化"需走"内涵阐释→实践要求→价值意义"三步。梳理近三年真题可见,设问动词高度集中——说明、分析、措施、原因、阐述——每个都对应固定逻辑模板。掌握这套"动词-逻辑"对应关系,读题时秒判方向,告别盲目堆砌知识点。建议用真题练框架:只写逻辑链不写完整答案,10道题后形成条件反射。
政治高分不靠背得多,而靠结构清、逻辑顺、踩点准。考场上能稳定输出的,才是真实力。本文拆解"说明、分析、措施、原因"四大设问动词的固定答题模板,教你从"盲目堆砌"转向"精准踩点"实现主观题快速提分。





















复习关键:带着问题背政治,高中政治7册教材背诵资源(核心必答+拓展补充+答题逻辑)
悟:高中政治学习“反思·内化·外化”三阶(附学生调研及实操Word)
Ai撞脸真人:高中政治如何答好这道法治热点题(核心分析+学科透视+项目学习)
名家分享:"解题"→"解决问题",新高考改革下教考衔接与AI赋能备考策略分享讲座要点(趋势分析+应对策略+Ai赋能+金句摘录)
有谱:高中政治9类开放综合性word分析+课件讲评整理,告别答题总踩空的窘境(附综合对比及误区警示)
5步训练:高考政治主观题答题法备考突破(附word免费下载)答题得分玄学变科学
不畏惧:“种庄稼”到“学游泳”,高中政治7册教材重要难懂概念通俗理解(本质剖析+趣味比喻+高考考向+最新时政链接)
提分攻略:高中政治时政十大专题汇总复习(热点+概念+命题+演练+拓展)
通关:高中政治7册教材单选考点极速记忆(星级标注+口诀记忆)
换位:高中政治7册教材目录概念“双重”思维背诵自查行动表,很治愈
经济大单元·核心逻辑与必备术语(必修二经济与社会+选择性必修一经济全球化)
【沿途播客】带着问题背政治---高中政治7册教材知识漫谈(5分钟了解理论与实践的逻辑)
新风向:一篇文章吃透2026高中政治“科技+人文前沿”考法(教育部1号文件视角下备考前沿动态+考点+例题+建议)
点击名片关注,有Ai助教
再点右上角"..."设为星标,第一时间获取干货
动动手指,点赞、推荐、鼓励一下吧😊!