





逢考必过
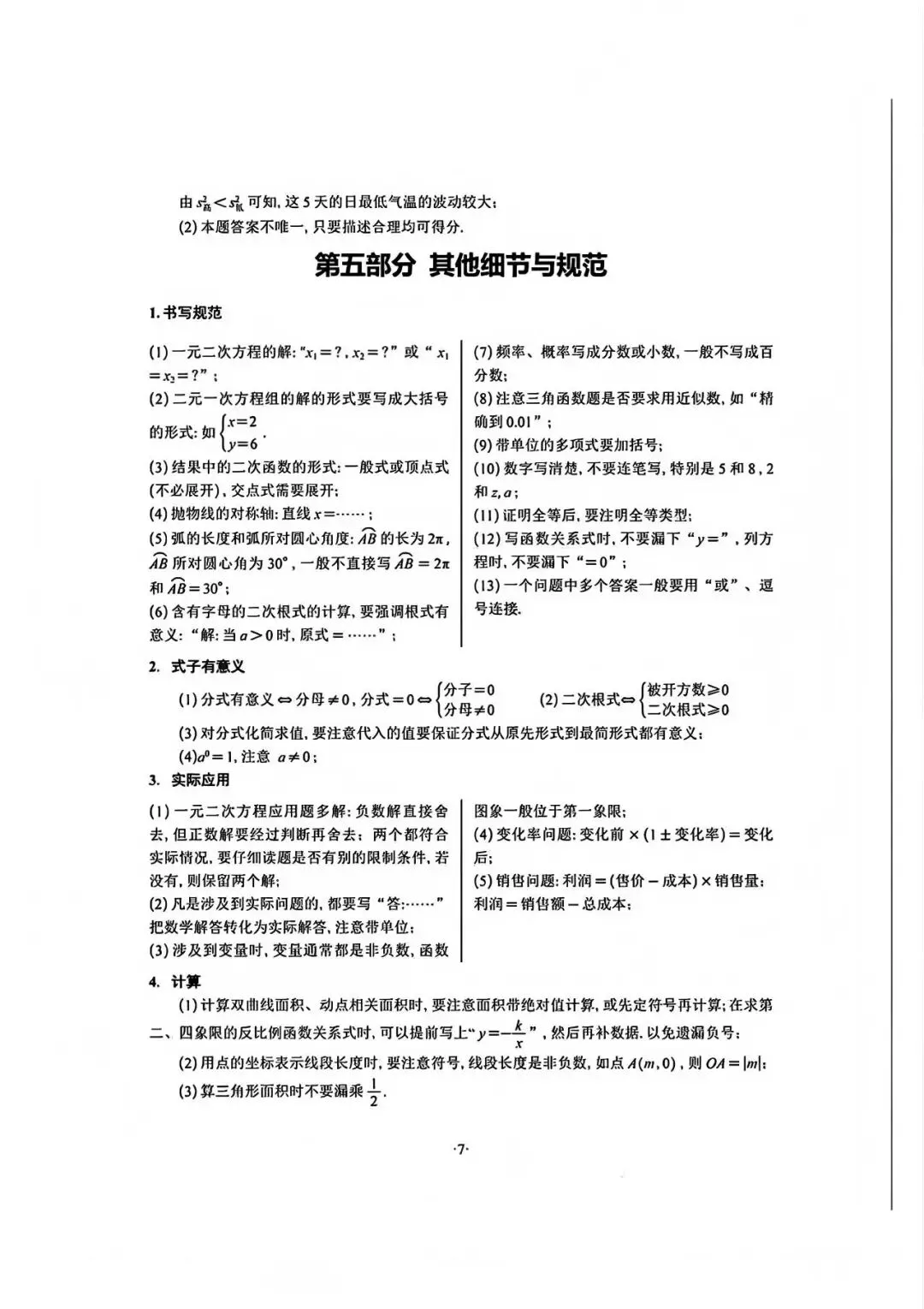
中考数学,七分靠实力,三分靠规范。很多同学明明会做,却因答题不规范丢分,实在可惜!今天整理核心答题规范,帮你避开误区、稳拿每一分✅
一、基础题规范:不慌不忙,稳中求胜
选择题、填空题:答案务必写规范,数字、符号不潦草,根号、分数书写清晰,避免因书写模糊被判错;
填空题若有多个答案,按题目要求排序,不遗漏、不重复,单位需标注完整(如cm、m²)。
二、解答题规范:步骤清晰,有理有据
写清“解题依据”:公式、定理、推论要简要提及(如“由勾股定理得”“∵AB∥CD,∴∠1=∠2”),不跳关键步骤;
演算过程写在答题卡对应区域,不潦草、不涂改,步骤连贯,让阅卷老师一眼看清解题思路;
最后务必写“答”,结论清晰,若有多种情况,分点说明,不遗漏任何一种可能性。
三、易错点提醒:避开这些“坑”
计算类题目:先化简再计算,避免跳步导致计算失误,结果需化为最简形式(分数、根式);
几何题:作图用铅笔,线条清晰,标注字母、角度、长度,辅助线用虚线,注明“辅助线:连接AB”;
答题区域:不超出答题卡规定范围,不写无关内容,修改时用规范涂改符号,不涂抹过多。








答题规范不是“形式”,而是帮你拿分的“利器”!牢记这些要点,考试时沉着冷静、规范书写,把该拿的分都抓住,半亩书教育预祝各位同学中考大捷,不负努力💪