春光明媚,现在不少松江家长都想带孩子开启一场毕业旅行,犒劳辛苦的付出,但又满心顾虑:怕耽误华二松江、松江二中、云间中学等学校的报到、分班考,又想抓住暑期性价比高峰订到实惠行程。


结合2025年上海中考日程,以及松江几所高中新高一关键时间节点,这份精准适配的毕业旅行攻略,帮你兼顾放松与升学,现在预订正合适!
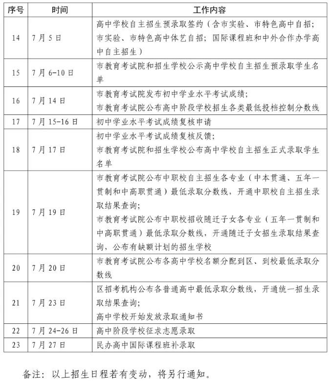
旅行规划的核心,是避开学校的报到、分班考和军训,结合2025年各校安排,这几个时间点务必留沪,不可出行:
✅ 7月下旬:新生报到(华二松江(因为搬校区8月11日)/云间中学(7月21日)/松江一中(8月3日)/松江二中(7月26日)/华政附高7月27日),当天需办理学籍注册、领取材料,松江二中还会安排分班相关的素养考察;
✅ 7月底-8月上旬:分班考(云间中学约7月22日,华二松江约8月5日,松江二中约7月28日,松江一中8月6日,东华附高、上师大外国语、华政附高约8月11-13日),直接关系分班结果,需提前预留备考时间;
✅ 8月中旬-下旬:军训+入学教育(华二松江、云间中学约8月14-18日,松江二中约8月18日起,),属于新生必修环节,其中华政附高将在新校园开启军训;
3套最优旅行方案,适配松江高中学子
结合中考后时间窗口,推荐3套高性价比方案:
方案1:中考后轻装出发(7月6日-7月16日),适合自招预录取家庭。7月8-14日安排5-6天短途游(江浙沪CityWalk、山东半岛等),彻底释放压力。
方案2:出分后安心出发(7月23日-7月27日),适合名额分配/统一招生家庭。7月14日中考出分后,等16日录取名单明朗再启程,安排7-8天中长途游(云南、四川、西北等),7月24日返沪,预留1天应对补录,完美衔接7月底此方案也可从容应对。
方案3:录取后长线游(7月29日-8月4日),适合所有家庭。7月底录取尘埃落定后,开启7天深度游(东南亚、国内大环线),8月4日返沪。
松江家长专属提醒,避坑不踩雷
1. 优先锁定性价比:目前7月底-8月初的行程仍处于暑期低谷,提前预订可省不少开支,热门目的地建议尽早锁定;
2. 紧盯学校通知:学校分班考、军训具体时间,会在报到时或学校公众号发布,避免冲突;
记得点赞、在看,如果能给公众号加个星标就不会错失邱爸的文章。这个时期大家唯有报团取暖才能避免被“割韭菜”。由于群已经满200人,需要手动添加,需要加微信“qiufengjixia”,留言加“季博”。