点击上方☝“蓝字”关注我们,设为★星标★
初中生及家长注意!现阶段北京中考特长生升学途径预计将在4月底-5月初启动!小编整理了往年面向全市招收特长生的学校名单、招生名额以及专业!大家可以提前了解!
提醒大家:近两年东西海三区不再锁区!小编整理了2025年北京各区的特长生的整体情况(相关内容手动整理,如有错误,欢迎评论区指正交流!)!

(仅供参考!如有错误,欢迎评论区交流~)
根据北京市、区招生要求,特长生招生各区都要限定一定比例,所以每年特长生总数是个固定的值,考生人数增加,特长生从理论上也是增加,反之则减少。以下是各区特长生招生学校人数及专业名单!
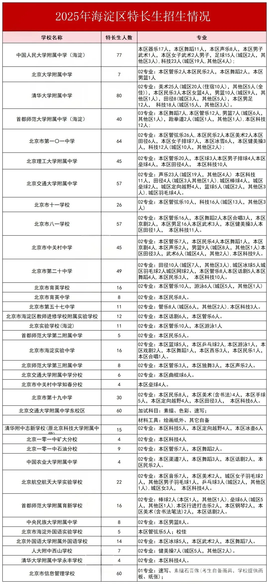
2025年海淀区特长生细分种类达到27种之多!详细内容看下图⬇️

(仅供参考!如有错误,欢迎评论区交流~)
提醒大家:2025年东城区特长生招生主要以为东城、通州为主,全市在其他区招的人数要比海淀和西城的占比低!25年一共有20所学校招生人数是474人!

(仅供参考!如有错误,欢迎评论区交流~)
西城区2025年一共有24所学校招生人数是1103人。专业特色校比较多,分类也达到了20多种!

(仅供参考!如有错误,欢迎评论区交流~)
朝阳区2025年特长生全市招生的学校不多,大多数招本区的学生!一共有20所学校招生人数是759人!

(仅供参考!如有错误,欢迎评论区交流~)
2025年通州区潞河中学,人大附通州向全市招生,其它学校主要招本区学生。一共有12所学校招生人数是684人!

(仅供参考!如有错误,欢迎评论区交流~)
手机识别二维码,立即入群

入群可以私信王玉本人

请点击【王玉聊成长】公号名,右上角“设为星标⭐️”及时接收最新消息!