【中考真题卷】2025年四川省遂宁市中考化学真题卷(原卷版+解析版+Word版下载)

四季读书网 10 0
【中考真题卷】2025年四川省遂宁市中考化学真题卷(原卷版+解析版+Word版下载)
【中考真题卷】2025年四川省遂宁市中考化学真题卷(原卷版+解析版+Word版下载) 第1张
中考真题试卷库
2015-2025全国各地中考真题卷 
👈️👈️欢迎订阅
【中考真题卷】2025年四川省遂宁市中考化学真题卷(原卷版+解析版+Word版下载) 第2张
【中考真题卷】2025年四川省遂宁市中考化学真题卷(原卷版+解析版+Word版下载) 第3张
原卷-文末下载
【中考真题卷】2025年四川省遂宁市中考化学真题卷(原卷版+解析版+Word版下载) 第4张
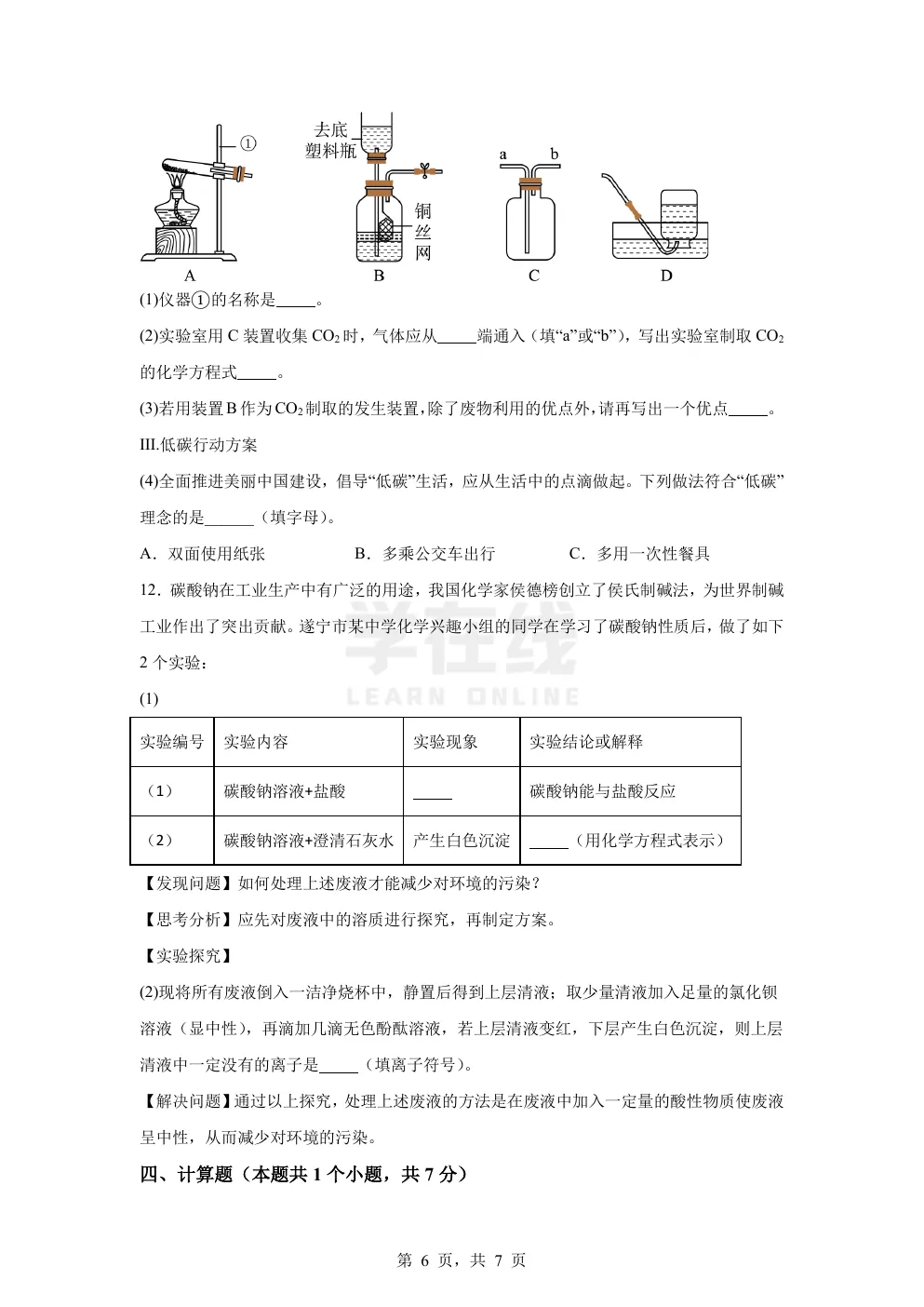
【中考真题卷】2025年四川省遂宁市中考化学真题卷(原卷版+解析版+Word版下载) 第5张
【中考真题卷】2025年四川省遂宁市中考化学真题卷(原卷版+解析版+Word版下载) 第6张
【中考真题卷】2025年四川省遂宁市中考化学真题卷(原卷版+解析版+Word版下载) 第7张
【中考真题卷】2025年四川省遂宁市中考化学真题卷(原卷版+解析版+Word版下载) 第8张
【中考真题卷】2025年四川省遂宁市中考化学真题卷(原卷版+解析版+Word版下载) 第9张

篇幅有限,只展示部分,需要的请下载

原卷&解析识别下方下载
【中考真题卷】2025年四川省遂宁市中考化学真题卷(原卷版+解析版+Word版下载) 第10张
更多中考真卷
【中考真题卷】2025年四川省遂宁市中考化学真题卷(原卷版+解析版+Word版下载) 第11张
合集点击这里阅读原文

抱歉,评论功能暂时关闭!