










点击上方蓝字 关注我们
今天小编给大家分享的是:
四川省成都市2023级高三第二次模拟考试成都二诊全科试卷含答案其中英语含听力音频
(文末可以直接下载完整电子版)


总目录预览




部分试题展示

01
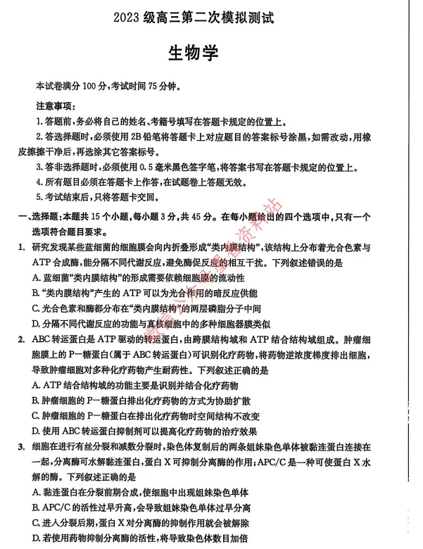
生物

02
政治

03
地理

04
化学

05
英语

06
历史

07
数学

08
语文

09
物理


部分答案展示

2023 级高三第二次模拟测试
语文试题参考答案及评分意见
一、阅读(74分)
(一)阅读I(本题共5小题,19分)
1.(3分)B(“因为意识到民心向背关系到治水成败”因果分析错误,“修建了祭祀蜀神的祠庙”是李冰治蜀策略的一部分)
2.(3分)C(“应主要匹配古代百姓在田间耕作、收获的场景”推断不当。该场景与解说词
的重点内容不匹配)3.(3分)D(D项承上启下。A、C项忽略了上文“战略需要”等信息,且A项“使其影响直至今日依然延绵不绝”、B项“直接催生了精耕细作的农业模式”“改善蜀地生态环境”、C项“成为人与自然和谐共生的典范”均与姜文来研究员所述主要内容有偏差)4.(4分)示例:①征服自然 ②鱼嘴 ③满足了灌溉需求(第一共各1分,第三处 2必分,意思对即可)
5.(6分)①兼具叙述与抒情,富有诗意和感!力②,历史耳实性;帮即观,食理解石像特点,有利于表现李冰的治理件绩。04没3灯,意几对可,如其他答案,言之成理,可酌情给分)
(二)阅读Ⅱ(本暂头4小牌。28 分)
6.(3分)11(月以此经解浓.的月身之情”不正确。常书鸿在信中极力描绘敦煌,主要是向妻子解释它片艺一宿钱的价值,表明自己甘愿留下的缘由,而非以此缓解思乡之情)7.(3分)C,“张大千对常书鸿的规劝”有误。张大千的话有对常书鸿选择的理解,也有对即将面临的艰难守护工作的优虑和提醒)
8.(6分)①对众人离开的理解与愧疚,失落与焦虑,②人去寺空的孤独与悲哀;③呼号宜哲的坚定与悲壮。(每点2分,意思对即可)
9.(6分)①将人物置于真实的历史情境与典型经历中,通过其被敦煌艺术感召而投身守护事业的人生选择彰显其家国情怀,②以细腻的心理描写和深沉的书信倾诉,再现常书鸿内心的挣扎与坚持,使人物的崇高品格可触可感,突出其“择一事,终一生”的担当(每点3分,意思对即可。如有其他答案,言之成理即可)

资源如何下载?

01
方法一
超简单:直接点击左下角“阅读原文”直达资料网盘哦!
02
方法二
直接长按识别或扫描下方二维码直达资料网盘



03
方法三
复制下方链接后点击搜一搜再点击网页访问就可以直达资料网盘了
https://pan.quark.cn/s/7ba840eecebf



如需无水印试卷直接点击下方图片即可



点击左下角“阅读原文”,直达资料网盘




祝君上岸

END