2026年河南省实验中学中考一模道德与法治试题及参考答案

四季读书网 9 0
2026年河南省实验中学中考一模道德与法治试题及参考答案
中考阅读:散文核心考点精讲精练
学生发表佳作选编,中考作文提分首选
河南师大附中2025-2026学年九上期中语文卷评析之《一把拇指琴》
初中语文要想稳步提升,掌握方法是秘诀
喜报!附中学子佳作架起跨文化对话桥梁!
2026年河南中考冲刺阶段学习日历,请收藏
2026年河南省实验中学中考一模道德与法治试题及参考答案 第1张
2026年河南省实验中学中考一模道德与法治试题及参考答案 第2张
2026年河南省实验中学中考一模道德与法治试题及参考答案 第3张
2026年河南省实验中学中考一模道德与法治试题及参考答案 第4张
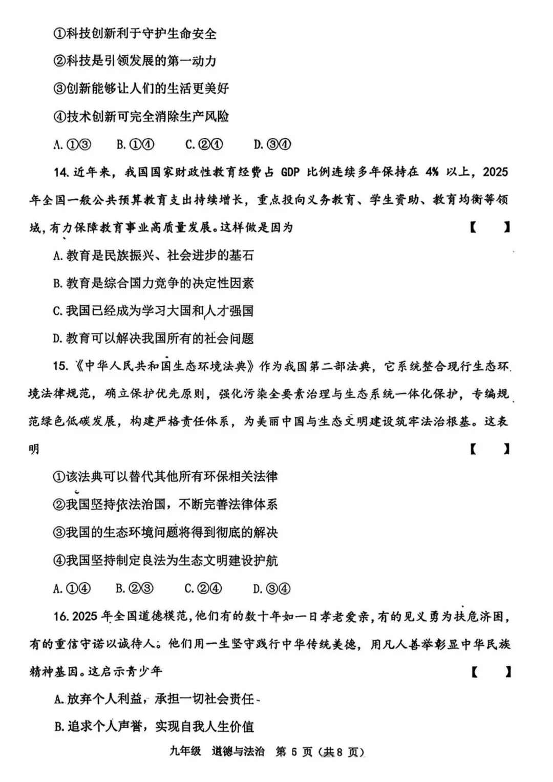
2026年河南省实验中学中考一模道德与法治试题及参考答案 第5张
2026年河南省实验中学中考一模道德与法治试题及参考答案 第6张
2026年河南省实验中学中考一模道德与法治试题及参考答案 第7张
2026年河南省实验中学中考一模道德与法治试题及参考答案 第8张
中考备考,优质资源
中考精品课
中考阅读专题突破:写人叙事类真题评析
中考阅读专题突破:名校模拟真题评析《一把拇指琴》
中考阅读考点突破:解读文章标题
优秀范文
人生的三重境界:阅己,越己,悦己!
今天,我们提笔,写下对祖国的赞美
立春,所行皆难忘,致敬河南人
春节将至,跟随佳作学习如何写好传统节日
历史回响处,青春担当时:附中学子笔下的红色传承~~~
喜报!附中学子佳作架起跨文化对话桥梁!
春分,将小我融入大我,附中学子如是说
2026届中考名校最新密卷
2026年河南省各地市名校精选试卷20套(收藏版)
郑州外国语中学2025-2026学年九年级上学期期末考试语文试题及参考答案
许昌市2025-2026学年九年级上学期期末考试语文试题及参考答案
郑州市2025-2026学年九年级上学期期末多校联考语文试题及参考答案
全国中考45题真题汇编
2019
2020
2021
2022
2023
2024
2025
河南中考45套真题汇编
2019
2020
2021
2022
2023
2024
2025
关注本平台,轻松学语文
2026年河南省实验中学中考一模道德与法治试题及参考答案 第9张
2026年河南省实验中学中考一模道德与法治试题及参考答案 第10张

抱歉,评论功能暂时关闭!