26年成都二诊预测分数线出炉!全科试卷及答案公布~英语、历史考哭了!数学、物理比一诊简单!

四季读书网 15 0
26年成都二诊预测分数线出炉!全科试卷及答案公布~英语、历史考哭了!数学、物理比一诊简单!
成都高三二诊结束了!

按此前一诊及往年惯例,成都市诊断考试的出成绩时间非常快,一般考后2-3天便会公布预计3月27日出成绩

成都二诊预测分数线:
26年成都二诊预测分数线出炉!全科试卷及答案公布~英语、历史考哭了!数学、物理比一诊简单! 第1张
以上划线预测由AI生成,仅供参考,最终划线以官方发布为准,小编也将第一时间为大家发布官方二诊划线、一分一段表等信息。
预测划线依据:
数据参考:
2026成都一诊(本次基础):物理类高线470分、中线375分;历史类高线485分、中线415分。
2025成都二诊(去年同场):物理类高线480分、中线400分;历史类高线505分、中线425分。
划线是按比例的。无论是“高线”还是“中线”,都是根据全市考生的整体成绩,按比例划定的(例如,高线对应全市前约30%的物理类考生
如果试卷整体难度增加,大家的分数都普遍降低,那么分数线也会相应下调。目前考生普遍反馈“更难”,意味着分数线大概率会低于去年的二诊,但可能略高于今年的一诊
各科难度情况,从同学们反馈的情况来看:
主科难度排行:英语>语文>数学
物理类难度排行生物>化学>物理>数学
历史类难度排行:地理>历史>政治
英语、语文作文、历史、地理考得比较难。政治简单。尤其是二诊英语,语法填空和两篇作文都有不少同学反应难度较大。
数学、物理比一诊简单。有老师评价,二诊物理延续了一诊的特点,基础题和中档题占大头,大题上了难度;化学大题难度比较大,选择题中规中矩。
以下是摘录的考生反馈情况:
数学:
26年成都二诊预测分数线出炉!全科试卷及答案公布~英语、历史考哭了!数学、物理比一诊简单! 第2张
26年成都二诊预测分数线出炉!全科试卷及答案公布~英语、历史考哭了!数学、物理比一诊简单! 第3张
26年成都二诊预测分数线出炉!全科试卷及答案公布~英语、历史考哭了!数学、物理比一诊简单! 第4张
26年成都二诊预测分数线出炉!全科试卷及答案公布~英语、历史考哭了!数学、物理比一诊简单! 第5张
英语:
26年成都二诊预测分数线出炉!全科试卷及答案公布~英语、历史考哭了!数学、物理比一诊简单! 第6张
26年成都二诊预测分数线出炉!全科试卷及答案公布~英语、历史考哭了!数学、物理比一诊简单! 第7张
26年成都二诊预测分数线出炉!全科试卷及答案公布~英语、历史考哭了!数学、物理比一诊简单! 第8张
26年成都二诊预测分数线出炉!全科试卷及答案公布~英语、历史考哭了!数学、物理比一诊简单! 第9张
26年成都二诊预测分数线出炉!全科试卷及答案公布~英语、历史考哭了!数学、物理比一诊简单! 第10张
26年成都二诊预测分数线出炉!全科试卷及答案公布~英语、历史考哭了!数学、物理比一诊简单! 第11张
26年成都二诊预测分数线出炉!全科试卷及答案公布~英语、历史考哭了!数学、物理比一诊简单! 第12张
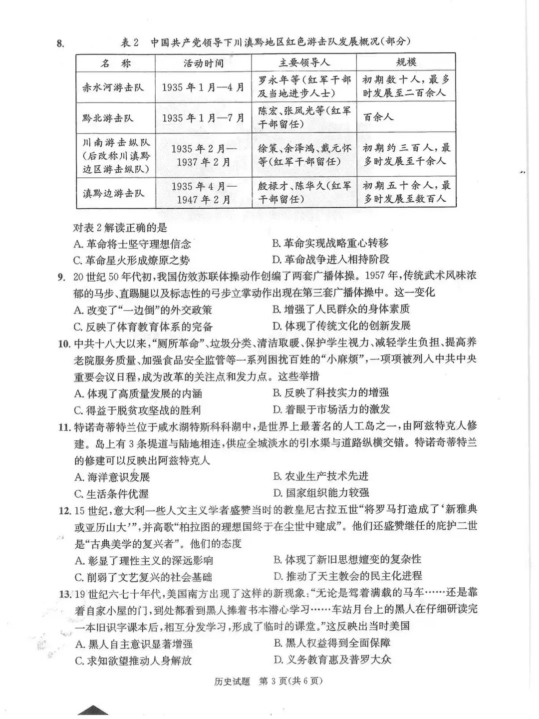
历史:
26年成都二诊预测分数线出炉!全科试卷及答案公布~英语、历史考哭了!数学、物理比一诊简单! 第13张
26年成都二诊预测分数线出炉!全科试卷及答案公布~英语、历史考哭了!数学、物理比一诊简单! 第14张
地理:
26年成都二诊预测分数线出炉!全科试卷及答案公布~英语、历史考哭了!数学、物理比一诊简单! 第15张
化学:
26年成都二诊预测分数线出炉!全科试卷及答案公布~英语、历史考哭了!数学、物理比一诊简单! 第16张
物理:
26年成都二诊预测分数线出炉!全科试卷及答案公布~英语、历史考哭了!数学、物理比一诊简单! 第17张
语文:
26年成都二诊预测分数线出炉!全科试卷及答案公布~英语、历史考哭了!数学、物理比一诊简单! 第18张
26年成都二诊预测分数线出炉!全科试卷及答案公布~英语、历史考哭了!数学、物理比一诊简单! 第19张
以下是本次二诊考试所有科目试卷及参考答案,有需要的同学可自取:
01
数学2023级二诊试卷及参考答案
上下滑动查看,点击可保存下载↓↓↓
26年成都二诊预测分数线出炉!全科试卷及答案公布~英语、历史考哭了!数学、物理比一诊简单! 第20张
26年成都二诊预测分数线出炉!全科试卷及答案公布~英语、历史考哭了!数学、物理比一诊简单! 第21张
26年成都二诊预测分数线出炉!全科试卷及答案公布~英语、历史考哭了!数学、物理比一诊简单! 第22张
26年成都二诊预测分数线出炉!全科试卷及答案公布~英语、历史考哭了!数学、物理比一诊简单! 第23张

参考答案:

26年成都二诊预测分数线出炉!全科试卷及答案公布~英语、历史考哭了!数学、物理比一诊简单! 第24张
02
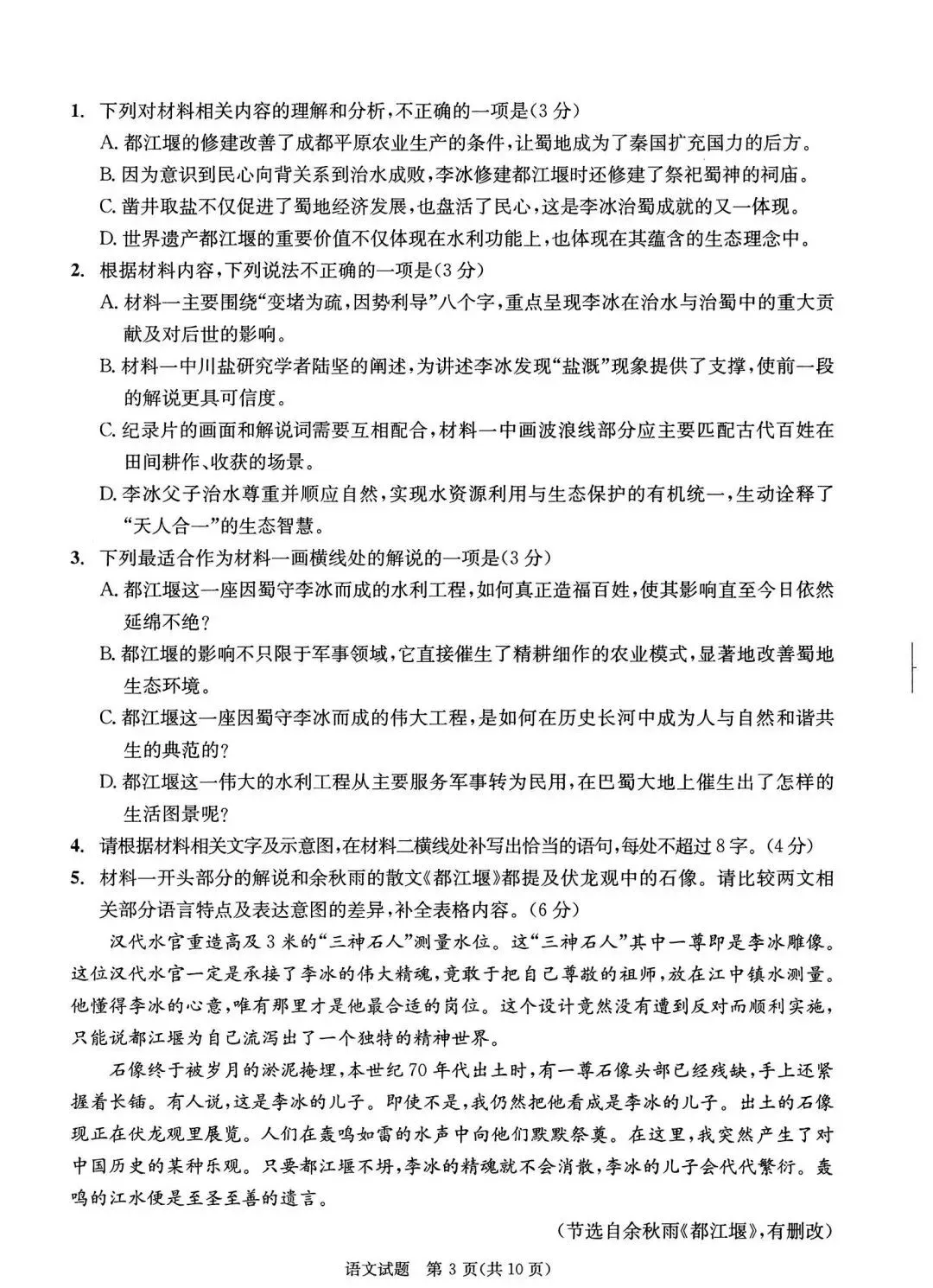
语文2023级二诊试卷及参考答案
上下滑动查看,点击可保存下载↓↓↓
26年成都二诊预测分数线出炉!全科试卷及答案公布~英语、历史考哭了!数学、物理比一诊简单! 第25张
26年成都二诊预测分数线出炉!全科试卷及答案公布~英语、历史考哭了!数学、物理比一诊简单! 第26张
26年成都二诊预测分数线出炉!全科试卷及答案公布~英语、历史考哭了!数学、物理比一诊简单! 第27张
26年成都二诊预测分数线出炉!全科试卷及答案公布~英语、历史考哭了!数学、物理比一诊简单! 第28张
26年成都二诊预测分数线出炉!全科试卷及答案公布~英语、历史考哭了!数学、物理比一诊简单! 第29张
26年成都二诊预测分数线出炉!全科试卷及答案公布~英语、历史考哭了!数学、物理比一诊简单! 第30张
26年成都二诊预测分数线出炉!全科试卷及答案公布~英语、历史考哭了!数学、物理比一诊简单! 第31张
26年成都二诊预测分数线出炉!全科试卷及答案公布~英语、历史考哭了!数学、物理比一诊简单! 第32张
26年成都二诊预测分数线出炉!全科试卷及答案公布~英语、历史考哭了!数学、物理比一诊简单! 第33张
26年成都二诊预测分数线出炉!全科试卷及答案公布~英语、历史考哭了!数学、物理比一诊简单! 第34张

参考答案:

26年成都二诊预测分数线出炉!全科试卷及答案公布~英语、历史考哭了!数学、物理比一诊简单! 第35张
26年成都二诊预测分数线出炉!全科试卷及答案公布~英语、历史考哭了!数学、物理比一诊简单! 第36张
26年成都二诊预测分数线出炉!全科试卷及答案公布~英语、历史考哭了!数学、物理比一诊简单! 第37张
26年成都二诊预测分数线出炉!全科试卷及答案公布~英语、历史考哭了!数学、物理比一诊简单! 第38张
03
物理2023级二诊试卷及参考答案
上下滑动查看,点击可保存下载↓↓↓
26年成都二诊预测分数线出炉!全科试卷及答案公布~英语、历史考哭了!数学、物理比一诊简单! 第39张
26年成都二诊预测分数线出炉!全科试卷及答案公布~英语、历史考哭了!数学、物理比一诊简单! 第40张
26年成都二诊预测分数线出炉!全科试卷及答案公布~英语、历史考哭了!数学、物理比一诊简单! 第41张
26年成都二诊预测分数线出炉!全科试卷及答案公布~英语、历史考哭了!数学、物理比一诊简单! 第42张
26年成都二诊预测分数线出炉!全科试卷及答案公布~英语、历史考哭了!数学、物理比一诊简单! 第43张
26年成都二诊预测分数线出炉!全科试卷及答案公布~英语、历史考哭了!数学、物理比一诊简单! 第44张
参考答案:
26年成都二诊预测分数线出炉!全科试卷及答案公布~英语、历史考哭了!数学、物理比一诊简单! 第45张
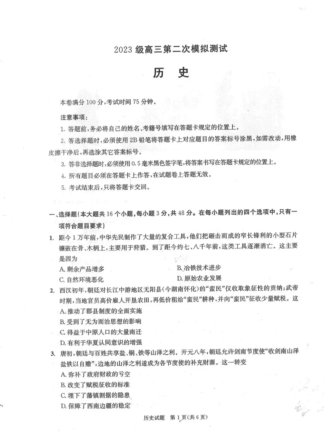
04
历史2023级二诊试卷及参考答案
上下滑动查看,点击可保存下载↓↓↓
26年成都二诊预测分数线出炉!全科试卷及答案公布~英语、历史考哭了!数学、物理比一诊简单! 第46张
26年成都二诊预测分数线出炉!全科试卷及答案公布~英语、历史考哭了!数学、物理比一诊简单! 第47张
26年成都二诊预测分数线出炉!全科试卷及答案公布~英语、历史考哭了!数学、物理比一诊简单! 第48张
26年成都二诊预测分数线出炉!全科试卷及答案公布~英语、历史考哭了!数学、物理比一诊简单! 第49张
26年成都二诊预测分数线出炉!全科试卷及答案公布~英语、历史考哭了!数学、物理比一诊简单! 第50张
26年成都二诊预测分数线出炉!全科试卷及答案公布~英语、历史考哭了!数学、物理比一诊简单! 第51张
参考答案:
26年成都二诊预测分数线出炉!全科试卷及答案公布~英语、历史考哭了!数学、物理比一诊简单! 第52张
05
英语2023级二诊试卷及参考答案
上下互动查看,点击可保存下载↓↓↓
26年成都二诊预测分数线出炉!全科试卷及答案公布~英语、历史考哭了!数学、物理比一诊简单! 第53张
26年成都二诊预测分数线出炉!全科试卷及答案公布~英语、历史考哭了!数学、物理比一诊简单! 第54张
26年成都二诊预测分数线出炉!全科试卷及答案公布~英语、历史考哭了!数学、物理比一诊简单! 第55张
26年成都二诊预测分数线出炉!全科试卷及答案公布~英语、历史考哭了!数学、物理比一诊简单! 第56张
26年成都二诊预测分数线出炉!全科试卷及答案公布~英语、历史考哭了!数学、物理比一诊简单! 第57张
26年成都二诊预测分数线出炉!全科试卷及答案公布~英语、历史考哭了!数学、物理比一诊简单! 第58张
26年成都二诊预测分数线出炉!全科试卷及答案公布~英语、历史考哭了!数学、物理比一诊简单! 第59张
26年成都二诊预测分数线出炉!全科试卷及答案公布~英语、历史考哭了!数学、物理比一诊简单! 第60张
26年成都二诊预测分数线出炉!全科试卷及答案公布~英语、历史考哭了!数学、物理比一诊简单! 第61张
26年成都二诊预测分数线出炉!全科试卷及答案公布~英语、历史考哭了!数学、物理比一诊简单! 第62张
参考答案(仅供参考)
26年成都二诊预测分数线出炉!全科试卷及答案公布~英语、历史考哭了!数学、物理比一诊简单! 第63张
26年成都二诊预测分数线出炉!全科试卷及答案公布~英语、历史考哭了!数学、物理比一诊简单! 第64张
06
化学2023级二诊试卷及参考答案
上下互动查看,点击可保存下载↓↓↓
26年成都二诊预测分数线出炉!全科试卷及答案公布~英语、历史考哭了!数学、物理比一诊简单! 第65张
26年成都二诊预测分数线出炉!全科试卷及答案公布~英语、历史考哭了!数学、物理比一诊简单! 第66张
26年成都二诊预测分数线出炉!全科试卷及答案公布~英语、历史考哭了!数学、物理比一诊简单! 第67张
26年成都二诊预测分数线出炉!全科试卷及答案公布~英语、历史考哭了!数学、物理比一诊简单! 第68张
26年成都二诊预测分数线出炉!全科试卷及答案公布~英语、历史考哭了!数学、物理比一诊简单! 第69张
26年成都二诊预测分数线出炉!全科试卷及答案公布~英语、历史考哭了!数学、物理比一诊简单! 第70张
26年成都二诊预测分数线出炉!全科试卷及答案公布~英语、历史考哭了!数学、物理比一诊简单! 第71张
26年成都二诊预测分数线出炉!全科试卷及答案公布~英语、历史考哭了!数学、物理比一诊简单! 第72张
参考答案(仅供参考)
26年成都二诊预测分数线出炉!全科试卷及答案公布~英语、历史考哭了!数学、物理比一诊简单! 第73张
26年成都二诊预测分数线出炉!全科试卷及答案公布~英语、历史考哭了!数学、物理比一诊简单! 第74张
07
地理2023级二诊试卷及参考答案
上下互动查看,点击可保存下载↓↓↓
26年成都二诊预测分数线出炉!全科试卷及答案公布~英语、历史考哭了!数学、物理比一诊简单! 第75张
26年成都二诊预测分数线出炉!全科试卷及答案公布~英语、历史考哭了!数学、物理比一诊简单! 第76张
26年成都二诊预测分数线出炉!全科试卷及答案公布~英语、历史考哭了!数学、物理比一诊简单! 第77张
26年成都二诊预测分数线出炉!全科试卷及答案公布~英语、历史考哭了!数学、物理比一诊简单! 第78张
26年成都二诊预测分数线出炉!全科试卷及答案公布~英语、历史考哭了!数学、物理比一诊简单! 第79张
26年成都二诊预测分数线出炉!全科试卷及答案公布~英语、历史考哭了!数学、物理比一诊简单! 第80张
参考答案(仅供参考)
26年成都二诊预测分数线出炉!全科试卷及答案公布~英语、历史考哭了!数学、物理比一诊简单! 第81张
08
政治2023级二诊试卷及参考答案
上下互动查看,点击可保存下载↓↓↓
26年成都二诊预测分数线出炉!全科试卷及答案公布~英语、历史考哭了!数学、物理比一诊简单! 第82张
26年成都二诊预测分数线出炉!全科试卷及答案公布~英语、历史考哭了!数学、物理比一诊简单! 第83张
26年成都二诊预测分数线出炉!全科试卷及答案公布~英语、历史考哭了!数学、物理比一诊简单! 第84张
26年成都二诊预测分数线出炉!全科试卷及答案公布~英语、历史考哭了!数学、物理比一诊简单! 第85张
26年成都二诊预测分数线出炉!全科试卷及答案公布~英语、历史考哭了!数学、物理比一诊简单! 第86张
26年成都二诊预测分数线出炉!全科试卷及答案公布~英语、历史考哭了!数学、物理比一诊简单! 第87张
参考答案
26年成都二诊预测分数线出炉!全科试卷及答案公布~英语、历史考哭了!数学、物理比一诊简单! 第88张
26年成都二诊预测分数线出炉!全科试卷及答案公布~英语、历史考哭了!数学、物理比一诊简单! 第89张
09
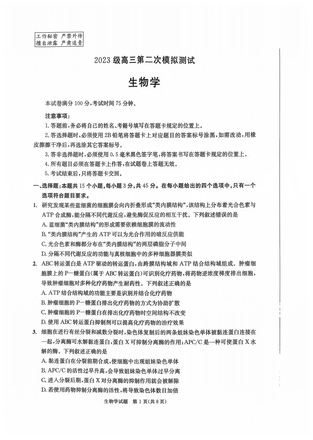
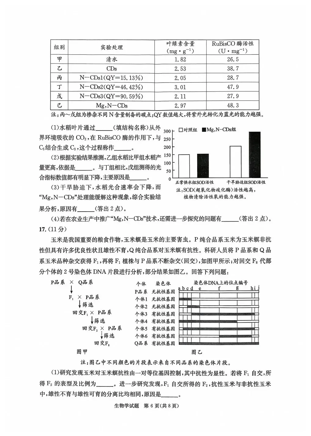
生物2023级二诊试卷及参考答案
上下互动查看,点击可保存下载↓↓↓
26年成都二诊预测分数线出炉!全科试卷及答案公布~英语、历史考哭了!数学、物理比一诊简单! 第90张
26年成都二诊预测分数线出炉!全科试卷及答案公布~英语、历史考哭了!数学、物理比一诊简单! 第91张
26年成都二诊预测分数线出炉!全科试卷及答案公布~英语、历史考哭了!数学、物理比一诊简单! 第92张
26年成都二诊预测分数线出炉!全科试卷及答案公布~英语、历史考哭了!数学、物理比一诊简单! 第93张
26年成都二诊预测分数线出炉!全科试卷及答案公布~英语、历史考哭了!数学、物理比一诊简单! 第94张
26年成都二诊预测分数线出炉!全科试卷及答案公布~英语、历史考哭了!数学、物理比一诊简单! 第95张
26年成都二诊预测分数线出炉!全科试卷及答案公布~英语、历史考哭了!数学、物理比一诊简单! 第96张
26年成都二诊预测分数线出炉!全科试卷及答案公布~英语、历史考哭了!数学、物理比一诊简单! 第97张
参考答案
26年成都二诊预测分数线出炉!全科试卷及答案公布~英语、历史考哭了!数学、物理比一诊简单! 第98张
26年成都二诊预测分数线出炉!全科试卷及答案公布~英语、历史考哭了!数学、物理比一诊简单! 第99张
来源:Ai生成、小红书网友评论等
转自:成都好教育
26年成都二诊预测分数线出炉!全科试卷及答案公布~英语、历史考哭了!数学、物理比一诊简单! 第100张
以上图文,贵在分享,版权归原作者及原出处所有,内容为作者观点,并不代表本公众号赞同其观点,和对其真实性负责。如涉及版权等问题,请及时与我们联系
更多教育资讯
关注【大成升学教育】微信公众号
免责申明:除原创作品外,本公众号使用的部分图片及文字来源于其他公众平台与互联网网页,版权归原作者所有,使用目的是为了将相关内容分享给更多的人。若上述使用可能涉及侵权,请予以告知,我们将尽快删除相关内容。谢谢!
26年成都二诊预测分数线出炉!全科试卷及答案公布~英语、历史考哭了!数学、物理比一诊简单! 第101张

扫码关注

您身边的升学教育顾问!

抱歉,评论功能暂时关闭!