
上海中考英语试卷结构如下图,我们可以看到在整张试卷中,相较于基础题,完形、首字母、作文是区分优等生与普通生的关键!三者合计46分。
而写作是分值占比最高的单项,直接决定英语单科能否上140分,140+是迈进市重点的重要门槛,需要大家重视!

今天,我们英语教研组老师们给大家整理了上海中考英语作文技巧点拨+万能模板(附评分标准及写作步骤)
👇
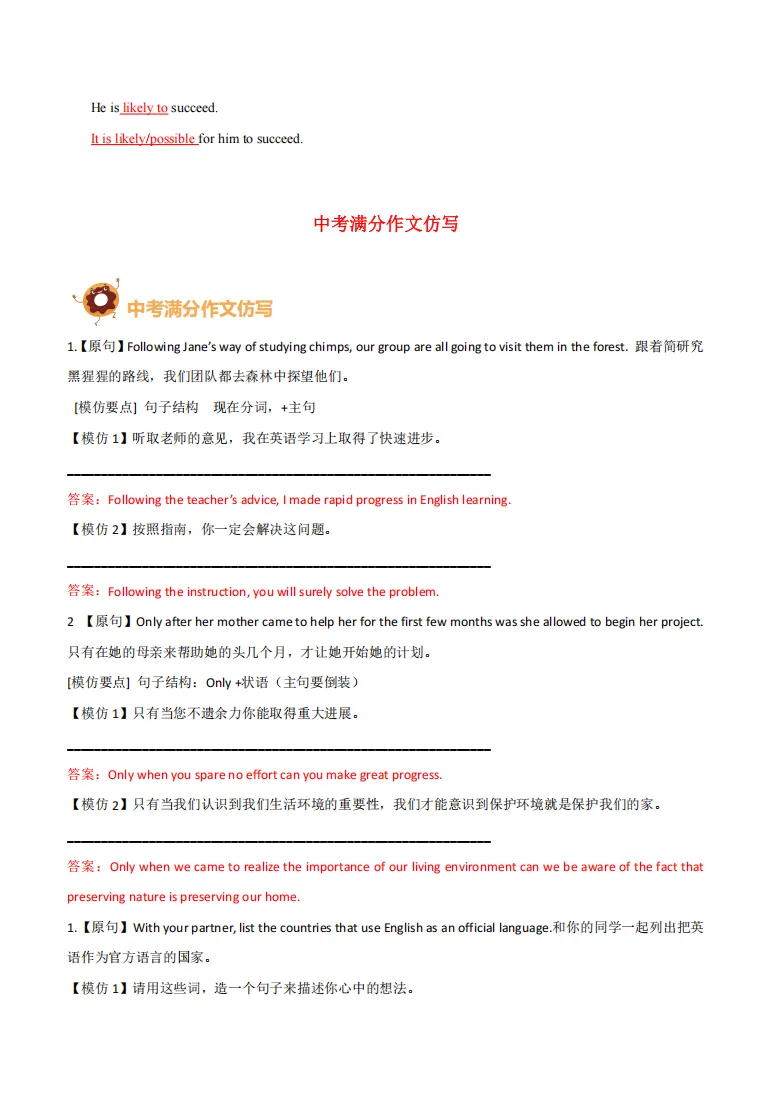
上海中考英语作文文技巧点拨+万能模板
附评分标准及写作步骤


点击👇添加老师,领取完整版

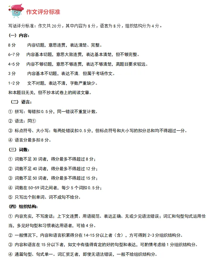
中考作文共20分,其中内容为8分,语言为8分,组织结构分为4分。

想要拿到高分作文,内容-语言-词数-结构缺一不可
👇


点击👇添加老师,领取完整版



点击👇添加老师,领取完整版
注:资料独家整理,禁止搬运一对一针对性补习
量身定制学习方案,精准提升薄弱环节!

✅强大师资,优质教研,分层教学
✅课中互动教学,课后授课老师亲自答疑
✅配套纸质版讲义免费邮寄到家

长按添加老师了解课程详情~



文章来源:
四季读书网
版权声明:本文内容由互联网用户自发贡献,该文观点仅代表作者本人。本站仅提供信息存储空间服务,不拥有所有权,不承担相关法律责任。如发现本站有涉嫌抄袭侵权/违法违规的内容, 请发送邮件至23467321@qq.com举报,一经查实,本站将立刻删除;如已特别标注为本站原创文章的,转载时请以链接形式注明文章出处,谢谢!