初三了,化学还没背完?这份笔记帮你把重点全压进脑子里
很多同学化学学到最后,公式记了一堆,题还是做不对。问题不是你不努力,是没找到主干。这篇文章把中考化学最核心的知识点梳理出来,配套完整 PDF 版复习资料(仔细翻到后面会找到获取方式的哦),排版清晰,可以直接打印。
📋 本文结构速览
一、物质怎么分?搞清楚这棵树
化学物质的分类逻辑是这样的:
物质├── 纯净物│ ├── 单质(同种元素):O₂、Fe、C│ └── 化合物(不同元素)│ ├── 氧化物:CO₂、H₂O、Fe₂O₃│ ├── 酸:HCl、H₂SO₄、HNO₃│ ├── 碱:NaOH、Ca(OH)₂│ └── 盐:NaCl、Na₂CO₃└── 混合物(各组分保持自身性质)最容易混淆的点:
氧化物 = 只有两种元素 + 其中一种是氧 → CO₂ ✅,NaOH ❌(三种元素) 碱 = 电离产生的阴离子全部是 OH⁻ → 氨水 NH₃·H₂O 属于碱
原子结构那几个等式,必须背死:
二、四大反应类型,一张表说清楚
| 多变一 | |||
| 一变多 | |||
| 有进有出 | |||
| 换换换 |
复分解反应能发生的条件(三选一即可):
三者缺一条都不行,这是拿分关键。
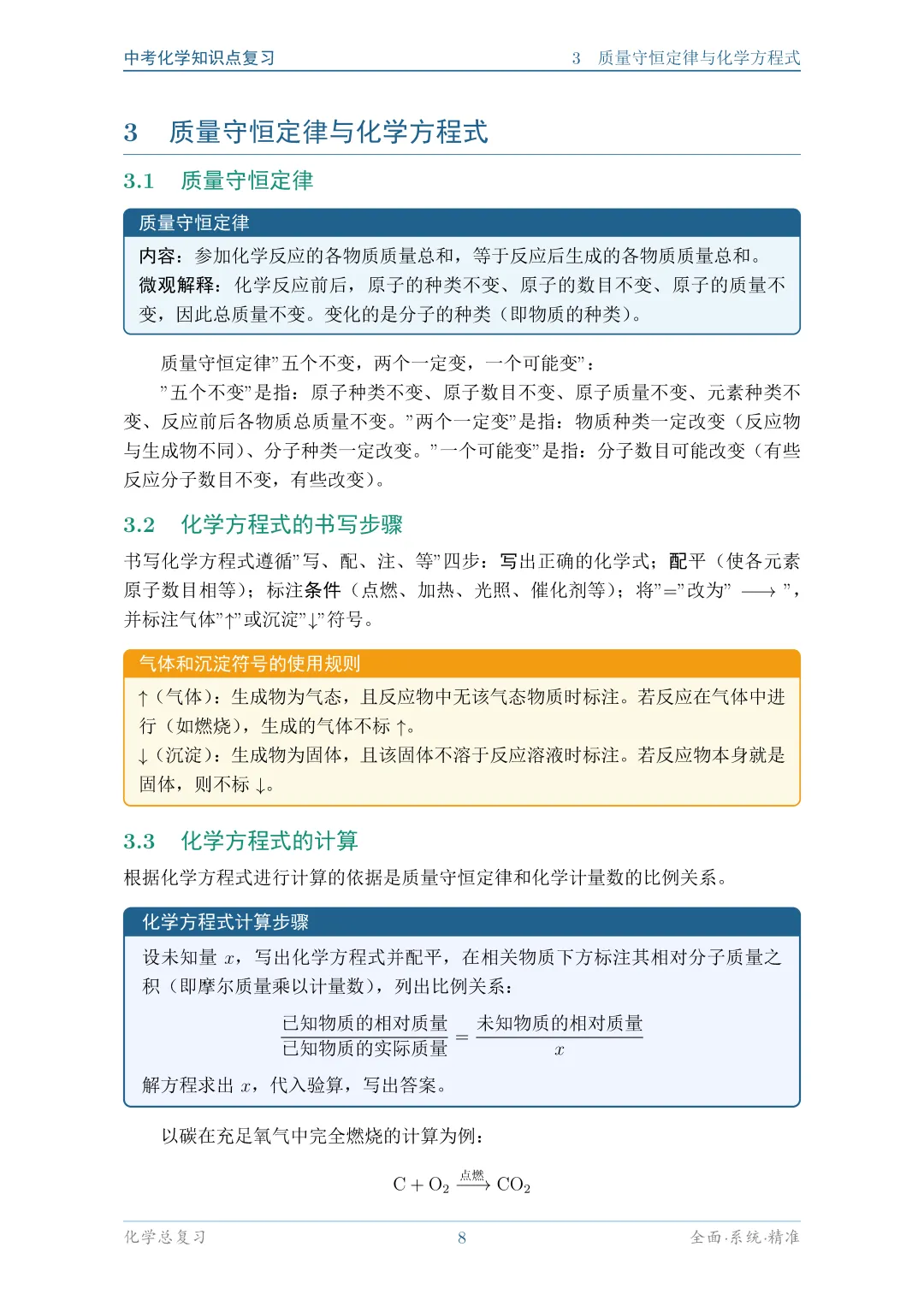
三、质量守恒定律:五不变、两必变、一可能变
五不变: 原子种类、原子数目、原子质量、元素种类、总质量
两必变: 物质种类、分子种类
一可能变: 分子数目
化学方程式计算核心公式:
四、酸碱盐:这些方程式一定要会默写
🔴 常见酸
盐酸检验氯离子:
白色沉淀,不溶于稀硝酸 → 有 Cl⁻
稀硫酸检验硫酸根:
白色沉淀,不溶于稀盐酸 → 有 SO₄²⁻
⚠️ 浓硫酸稀释:必须把浓硫酸缓缓倒入水中,边加边搅拌。绝对不能反过来——浓酸遇水瞬间放热,液体会炸溅。
🔵 常见碱
NaOH(烧碱/火碱):
暴露在空气中会与 CO₂ 反应变质 → Na₂CO₃ 检验是否变质:加足量稀盐酸,有气泡 → 已变质
Ca(OH)₂(熟石灰):
溶解度随温度升高而降低(注意:和大多数固体相反) 石灰水检验 CO₂:
pH 速查
石蕊遇酸变红、遇碱变蓝;酚酞遇酸不变色、遇碱变红。
盐的溶解性口诀(必背)
钾钠铵盐全溶;硝酸盐全溶;盐酸盐除 AgCl 不溶;硫酸盐除 BaSO₄ 不溶、CaSO₄ 微溶;碳酸盐只有钾钠铵盐可溶;碱只有 KOH、NaOH、Ba(OH)₂ 可溶,Ca(OH)₂ 微溶。
五、金属活动性顺序:从左到右活动性越来越弱
口诀: 钾钙钠镁铝锌铁,镍锡铅氢铜汞银铂金
三条核心规律:
H 前面的金属 + 稀盐酸/稀硫酸 → 放出 H₂(Cu、Ag、Au 不行) 前面的金属能把后面的金属从盐溶液中置换出来 K、Ca、Na 遇盐溶液先跟水反应,不适用第 2 条
⚠️ 铁与酸反应生成的是 Fe²⁺(亚铁盐),不是 Fe³⁺!
铁与氯化铁的特殊反应:
六、碳和碳的化合物:CO 和 CO₂ 傻傻分清楚
| 有毒 | ||
CO 中毒原因:CO 与血红蛋白结合能力约是 O₂ 的 200 倍,使血液丧失携氧能力。
七、氧气制备与收集,记住这几个要点
实验室制 O₂(两种方法):
收集方法:
向上排空气法(O₂ 密度比空气大) 排水法(O₂ 不易溶于水,纯度更高)
验满: 带火星木条放瓶口,复燃 → 满了
测定空气中 O₂ 含量: 用红磷而不用木炭,因为木炭燃烧产生 CO₂(气体),体积不减少,测不准。
八、溶液计算:这两个公式要熟到条件反射
溶质质量分数:
稀释定律(稀释前后溶质质量不变):
结晶方法选择:
溶解度受温度影响大(如 KNO₃)→ 冷却热饱和溶液 溶解度受温度影响小(如 NaCl)→ 蒸发结晶
九、灭火三原则,考场上别混
燃烧三要素:可燃物 + 氧气 + 达到着火点,三者缺一不可。
灭火就是破坏其中一个:
⚠️ 常见误区:
酒精灯着火 → 不能用水,用湿布覆盖 电器起火 → 先断电,再用干粉或 CO₂ 灭火器
十、实验现象速记表
最后说几句
化学不难,难的是知识点太散、太碎,一到考场就想不起来。
真正有效的复习方法是:先建框架,再填细节,最后做题验证。这篇文章给你的是框架,细节在 PDF 里都有,包括完整公式推导、方程式汇总、计算专题和实验探究题解题策略。
📥 获取完整 PDF
后台私信回复 中考化学,即可收到完整版复习资料,共 20 余页,可直接打印使用。
往期精彩内容
觉得有用的话,顺手点个在看和收藏——你的举手之劳,能帮到更多正在备考的同学。
📸 前几张图👇





