

点击蓝字 关注我们

整体分析

总体情况:相比去年只考九下,今年命题范围九上九下,主要侧重九下。选择题中规中矩,难度适中,比较符合中考的考查标准。主观题相比去年难度略有提升,设问和题型更适合中考的命题风格,参考答案风格也贴近中考风格。
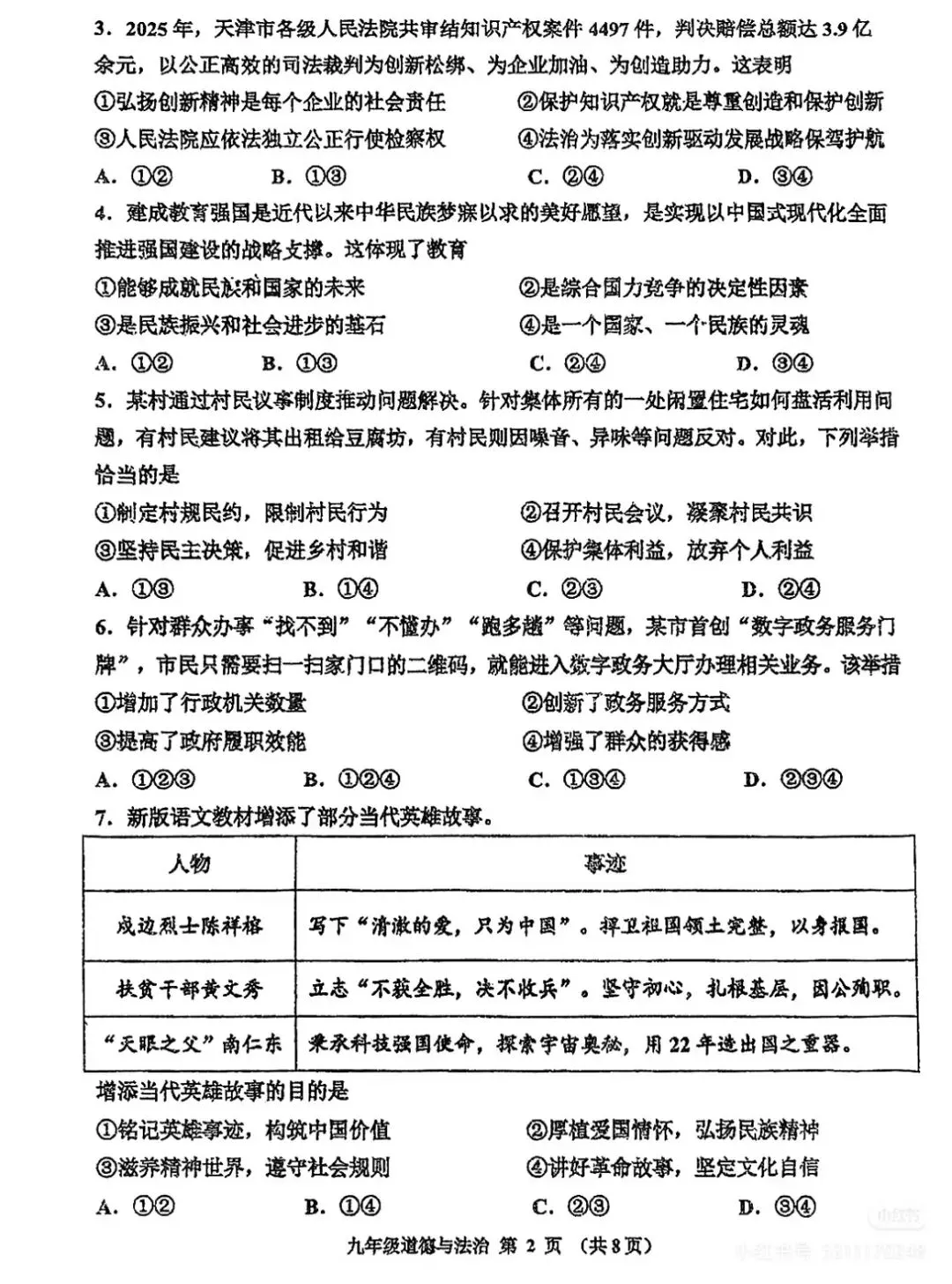
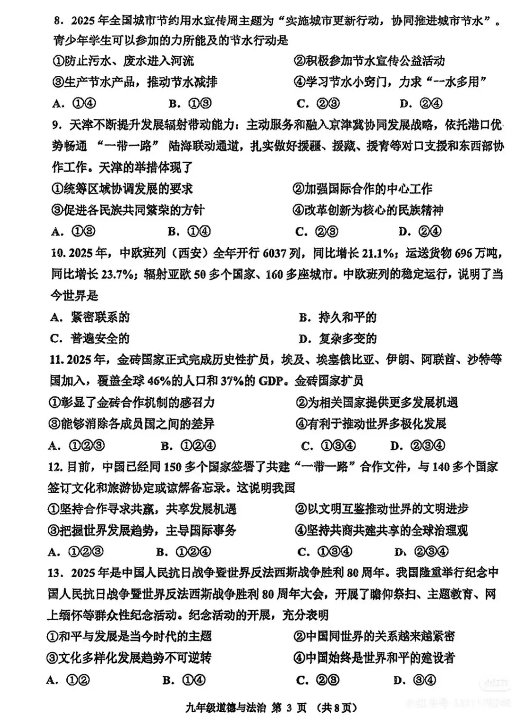
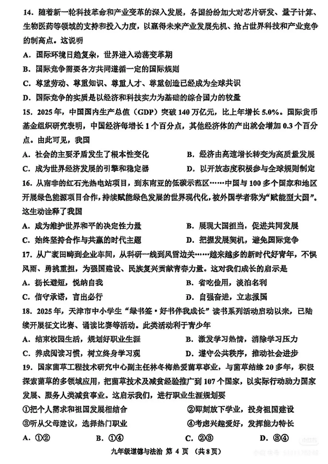
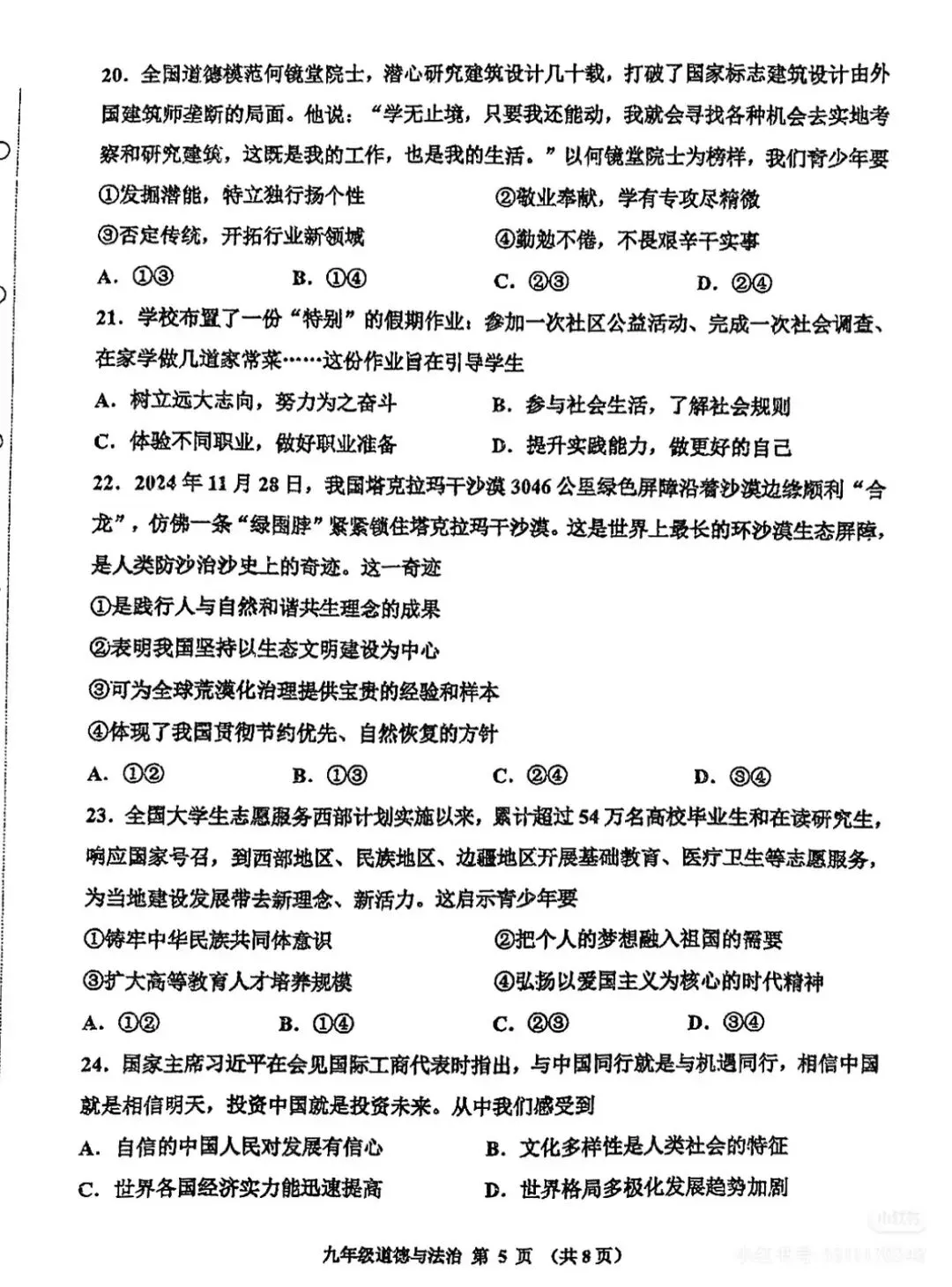
一、选择题






二、主观题参考答案

25题:考查九上第四课法治立法意义,模板题,总结过模板的同学可以直接用上,但要注意具体材料场景的结合,切记机械性套用模版。
参考答案:
①有利于完善生态文明建设领域法律体系,为国家公园保护提供法律依据和法治保障
②有利于落实依法治国的基本方略,坚定不移走中国特色社会主义的法治道路;
③有利于实行良法之治,促进美丽中国建设。
26题:考查九上文化特点+九下文化多样性+文明交流互鉴,中国文化的国际影响力
参考答案:
笔记叔简析:从材料中看到春节作为中国的传统文化,在多个国家和地区广泛传播,可以直接体现出中国文化国际影响力提升,传统文化特点作为文化类说明体现类题型,即使材料直接体现并不明显,也可以作答。材料中中国和老挝艺术家共同表演、中国和肯尼亚员工一起包饺子等,表明不同文化在春节这载体相互交流,也体现了文化的多样性和不同文化之间的交流促进了不同文明的互鉴,命题人可能是为了降低参考答案的难度,参考答案中并未体现这两点内容。
27题:考查九下中国担当表现中的中国行动,这两年天津中考都有类似题,设问直接考查课标题,用框标题回答,考查框标题,用二级标题回答。
参考答案:
内容回顾:中国担当的表现:
(1)中国态度:面对各种区域性和全球性的危机与难题,中国不推诿、不逃避,也不依赖他人,积极主动地承担起相应的责任。
(2)中国行动:①积极参与引领全球治理体系改革和建设,在有关世界和平与发展的各个领域,积极采取行动;②中国着眼于时代发展大势,遵循共商共建共享原则,为全球治理提出中国方案,贡献中国智慧。
(3)中国贡献:中国的脱贫攻坚战取得了全面胜利,创造了减贫治理的中国样本,为全球减贫事业作出了重要的贡献。

28题:考查九上综合成就类原因题(从减贫关键词可以推导出重点考查共同富裕(民生)内容),设问转化后实际上是问减贫为什么能取得成功,答取得成功做法,可以从党的领导,社会主义制度优势,以人民为中心,共享发展成果念等角度回答。
参考答案:
笔记叔简析:综合成就和民生类做法题有总结模版(需要模版同学私信加笔记叔微信),但要注意具体调用哪个具体知识点,需要结合材料具体情况。
29题:考查九下第二课构建人类命运共同体做法,注意设问限定角度世界各国。
参考答案:

30题:考查九下我国应如何积极谋求发展P47-P49,这道题质量比较高,通过材料分析题形式考查,部分同学会把知识点迁移到九上创新等内容,出现答题偏差。
参考答案:
31题:考查九下经济全球化及表现。P5-P6
参考答案:
(6分)经济全球化。(2分)商品生产全球化,(2 分)商品贸易全球化。(2分)32题:符合题意,即可得分。其中:憧憬:2 分;行动:2 分,可结合九下青少年踏上新征程做法
道法学习需助力提升的同学,请家长联系小编(限天津市);免费提供试卷分析、定制学习建议、分享实用学习资料。
