中考道法|2026中考道法第一轮复习:八上道法全册基础知识点总结,含答案(电子版可下载打印)

四季读书网 8 0
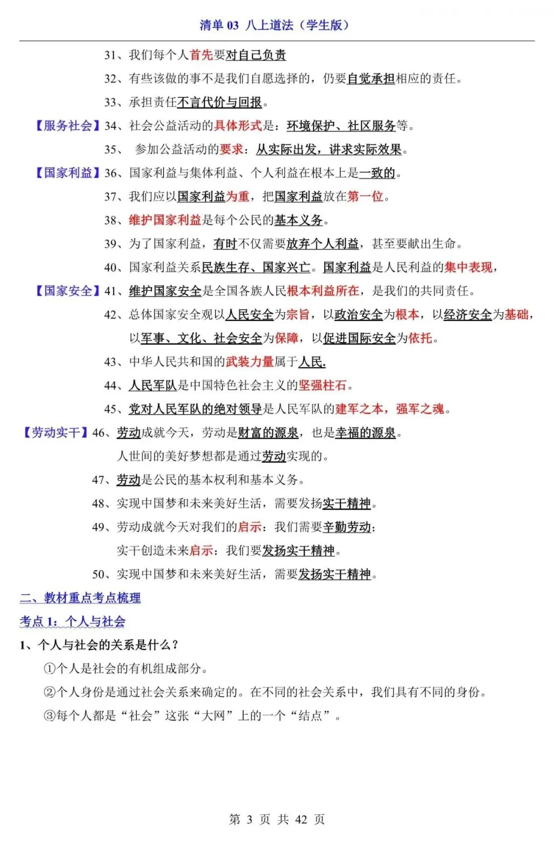
中考道法|2026中考道法第一轮复习:八上道法全册基础知识点总结,含答案(电子版可下载打印)
中考道法|2026中考道法第一轮复习:八上道法全册基础知识点总结,含答案(电子版可下载打印)

资料为PDF高清无水印

42页,可打印

展示前5页内容

获取电子打印版请拉到文末查看
(点击可查看大图,超清晰)
中考道法|2026中考道法第一轮复习:八上道法全册基础知识点总结,含答案(电子版可下载打印) 第1张中考道法|2026中考道法第一轮复习:八上道法全册基础知识点总结,含答案(电子版可下载打印) 第2张中考道法|2026中考道法第一轮复习:八上道法全册基础知识点总结,含答案(电子版可下载打印) 第3张中考道法|2026中考道法第一轮复习:八上道法全册基础知识点总结,含答案(电子版可下载打印) 第4张中考道法|2026中考道法第一轮复习:八上道法全册基础知识点总结,含答案(电子版可下载打印) 第5张

 ▲因篇幅有限,只展示部分资料截图 ▲ 

完整版电子版

↓↓↓

点击资料下载


获取更多资料,请关注公众号

抱歉,评论功能暂时关闭!