在线做题·视频讲解·试卷分析
关注豫考霸回复【1】
领取河南中考真题&获取名校真题库
数学卷考霸评分 8.8/10
数学卷
试卷结构严谨,全面覆盖实数、几何、代数、函数、统计、概率、跨学科应用与综合探究。基础题如科学记数法、平行线角度是主要得分点;难点在于综合性极强的题目,如菱形与尺规作图的坐标构造、溶解度函数图象分析、新定义‘H运算’迭代规律、‘勾股三角形’折叠动态几何建模、反比例函数平移综合、山坡测绘三角测量与复杂图形翻折探究,对学生的信息转化、模型构建、空间想象与创造性解决问题能力构成了系统性、高难度的挑战,体现了卓越的选拔功能。<点击图片查看全卷>
数学答案
<点击图片查看完整答案>
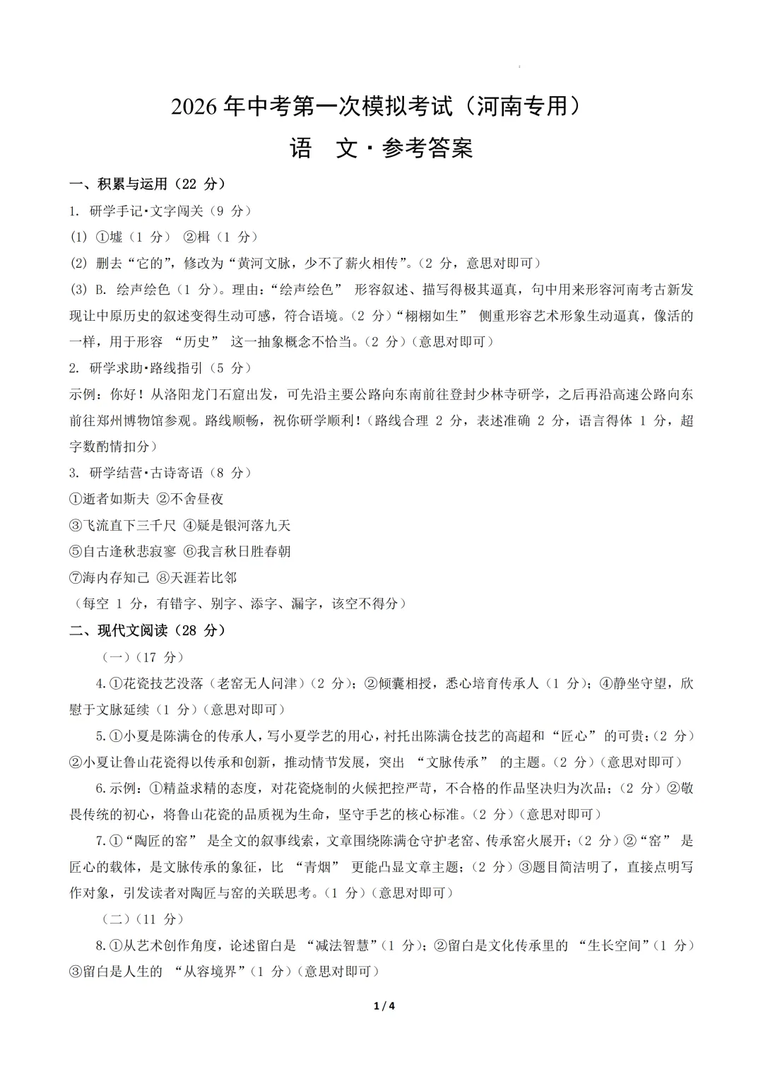
语文卷考霸评分 8.6/10
语文卷
本试卷结构严谨,全面考查了字音字形、病句修改、成语辨析、语境写作、古诗文情境理解、文学性文本(《陶匠的窑》)深度赏析、议论文(《留白之美》)论证分析、文言文对比阅读、古诗鉴赏、名著人物分析与记叙/议论文写作等核心素养。基础题如选择题是主要得分点;难点在于综合性、开放性与探究性强的题目,如根据地图设计合理路线、评析非遗传承中陈满仓的“匠心”与“窑火”象征、运用“留白”理论赏析经典文本、对比《爱莲说》与《养竹记》托物言志的异同,对学生的信息整合、逻辑推理、审美鉴赏与文化传承能力提出了较高要求,能有效区分学生水平。<点击图片查看全卷>
语文答案
<点击图片查看完整答案>
英语卷考霸评分 8.5/10
英语卷
本试卷涵盖听力、阅读、完形填空、语篇填空、补全对话与书面表达六大模块,全面考查学生的英语核心素养。基础题如听力短对话是主要得分点;难点在于需要高阶思维与综合探究的题目,如阅读理解中对人工智能助手、废旧网球球再生的创新理念、时间管理策略及中文字“和”文化内涵的深度解读,以及对未来生活的创意性演讲写作,对学生的信息整合、逻辑思辨、文化理解与创意表达能力提出了系统性挑战,区分度显著。<点击图片查看全卷>
英语答案
<点击图片查看完整答案>
物理卷考霸评分 8.7/10
物理卷
本试卷全面考查了导电性、扩散、压强、电流热效应、热传递、声源、音调、摩擦起电、材料、滑动变阻器、磁场对电流的作用、物态变化、透镜、参照物、惯性、力与运动、新材料、串并联电路、光学作图、安全用电、比热容、沸腾条件、摩擦力、电学故障、欧姆定律、能量转化、电功、压强、控制电路、效率计算与综合计算等核心内容。基础题如填空题与选择题是主要得分点;难点在于综合性强的题目,如探究豆浆与水比热容的实验推理、复杂控制电路中电压与红外强度关系的多步计算,对学生的逻辑推理、模型构建和信息整合能力提出了较高要求,体现了良好的选拔功能。<点击图片查看全卷>
物理答案
<点击图片查看完整答案>
化学卷考霸评分 8.6/10
化学卷
试卷紧扣九年级化学核心知识,系统考查了物质变化、材料分类、营养素、环保、实验操作、微观构成、金属防锈、元素周期表、物质鉴别、溶液配制、中和反应图象、金属混合物计算、化学用语、溶解度曲线、质量守恒、工艺流程、分子原子观点、金属活动性、气体制备与性质、创新实验设计与跨学科综合探究(碳中和、CO2资源化)等核心内容。基础题如选择题前9题是主要得分点;难点在于综合性、计算性与探究性强的题目,如金属混合物多情况分析、跨学科任务中化学方程式的书写与计算、CO2吸收与验证的综合实验设计,对学生的逻辑推理、模型构建和实际问题解决能力提出了系统性、高难度的挑战,体现了良好的选拔功能。<点击图片查看全卷>
化学答案
<点击图片查看完整答案>
道法卷考霸评分 8.7/10
道法卷
本试卷涵盖了中国方案、党的宗旨、社会责任、国家安全、劳动价值、健康教育、网络文明、民主法治、集体精神、依法维权、党员先锋、传统美德、权利义务、人工智能立法、自强不息、生态文明、网络营销、红色歌曲、青春使命、劳动实践与生命成长等九年级主干知识。基础题如概念辨析是主要得分点;难点在于非选择题中对复杂社会现象、人物言行、法律案例、网络现象、歌曲文化内涵的辨析、评析、价值判断与行为建议,对学生的信息整合、逻辑推理、辩证思维与实践能力提出了系统性、高难度的挑战,充分体现了学科的实践导向与选拔功能。<点击图片查看全卷>
道法答案
<点击图片查看完整答案>
无广告·自助查阅·全平台自助刷题学习
争做河南最好·最全·最强的升学配套
文章来源:
四季读书网
版权声明:本文内容由互联网用户自发贡献,该文观点仅代表作者本人。本站仅提供信息存储空间服务,不拥有所有权,不承担相关法律责任。如发现本站有涉嫌抄袭侵权/违法违规的内容, 请发送邮件至23467321@qq.com举报,一经查实,本站将立刻删除;如已特别标注为本站原创文章的,转载时请以链接形式注明文章出处,谢谢!

















