2021年武汉市初中毕业生学业考试
物理、化学试卷
第I卷(选择题共60分)
一、选择题(本题包括20小题,每小题只有一个选项符合题意。每小题3分,共60分)
1. 如图所示,桥在水中的倒影形成的原理是( )

A. 光的色散B. 光的反射C. 光的折射D. 光的直线传播
2. 关于核能和太阳能,下列说法正确的是( )
A. 现有核电站是利用聚变来发电的
B. 核能
一次能源,也是可再生能源
C. 太阳能来源于太阳内部氢核
裂变反应
D. 太阳能是未来理想能源的一个重要发展方向
3. 关于声现象的描述,下列说法错误的是( )

A. 图甲中,把耳朵贴在桌面上,听到轻敲桌子的声音,说明桌子能传声
B. 图乙中,超声波清洗机正在清洗眼镜,说明超声波能传递能量
C. 图丙中,摩托车安装消声器,可以在声源处减弱噪声
D. 图丁中,蝙蝠靠次声波发现昆虫
4. 利用如图甲所示的装置探究固体物质熔化时温度的变化规律,在0~35min内对物质加热,得到如图乙所示的温度随时间变化的图象。下列说法正确的是( )

A. 该物质在15~20min内没有吸收热量
B. 该物质在熔化过程中温度不变,内能不变
C. 该物质熔点为80℃,熔化过程持续了大约15min
D. 除图甲中器材外,还需要用到的测量器材有天平和停表
5. 关于牛顿第一定律和惯性,下列说法错误的是( )
A. 牛顿第一定律不可能用实验直接验证
B. 牛顿第一定律是公认的物理学基本定律之一
C. 撞击锤柄下端使锤头套紧在锤柄上,是利用锤头的惯性
D. 环绕火星运行的“天问一号”探测器中的物体没有惯性
6. 如图所示,运动员迎着飞来的足球奔跑,腾空跃起将足球顶出。考虑空气阻力的影响,下列说法正确的是( )

A. 运动员在跑步阶段运动状态不变,在腾空阶段运动状态改变
B. 足球与运动员相互作用的过程中,足球的弹性势能逐渐增大
C. 足球从被顶出至刚落地的过程中,足球机械能减小,内能增大
D. 足球对运动员的作用力与运动员对地面的作用力是一对平衡力
7. 如图所示,弹簧测力计下悬挂着不吸水的圆柱体,圆柱体质量为180g。不计厚度的平底容器置于水平桌面上,质量为100g,底面积为50cm2,高为8cm,容器内盛有质量为350g的水。当圆柱体浸入水中静止时,圆柱体未接触容器,弹簧测力计示数为1.4N,此时容器对水平桌面的压强是( )

A. 7.8×102PaB. 8.0×102PaC. 9.8×102PaD. 1.18×103Pa
8. 利用如图所示的电路探究影响导体电阻大小的因素,演示板上固定有a、b、c、d四根合金丝,长度关系为La=Lb=
=
,横截面积关系为Sa=Sb=Sc=
,其中a、c、d均为镍铬合金丝,b为锰铜合金丝。将导线P、Q分别接在同一根合金丝两端的接线柱上,下列说法正确的是( )

A. 选用a和b进行实验,可以探究导体电阻跟导体材料的关系
B. 选用c和d进行实验,可以探究导体电阻跟导体长度的关系
C. 选用a和c进行实验,可以探究导体电阻跟横截面积的关系
D. 选用b和d进行实验,可以探究导体电阻跟导体材料的关系
9. 将四个定值电阻a、b、c、d分别接入电路,测出相应的电阻两端的电压U和通过的电流I,把测得的数据在坐标系中描点,如图所示。根据图中信息判断,下列说法正确的是( )

A. 阻值相差最大的两个电阻是a和d
B. 阻值相差最小的两个电阻是b和c
C. 电功率相差最大的两个电阻是b和d
D. 电功率相差最小的两个电阻是a和d
10. 关于生活用电,下列说法正确的是( )
A. 人只要不接触带电体,就不会触电
B. 电线使用年限过长,绝缘皮破损,可能造成短路
C. 用试电笔的笔尖接触被测的导线,手指不能碰到金属笔卡或笔尖
D. 家庭电路安装空气开关和漏电保护器,都是防止漏电而采取的安全措施
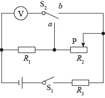
11. 在如图所示的电路中,电源电压恒为6V,R1=10Ω,R3=30Ω。开关S1闭合,开关S2接a,滑动变阻器R2的滑片P位于图示位置时,电压表的示数为1.2V。开关S1闭合,开关S2接b,滑片P移动到另一位置时,电压表的示数为2.0V。前后两次滑动变阻器接入电路的电阻变化了( )

A. 5ΩB. 10ΩC. 20ΩD. 40Ω
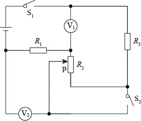
12. 在如图所小的电路中,电源电压保持不变。只闭合开关S1,将滑动变阻器的滑片P从最上端移动到最下端的过程中,电压表V2的示数最小值为3V,电压表V1与V2的示数之差变化了2V。闭合开关S1和S2,将滑片P从最下端移动到最上端的过程中,电阻R3的最大功率为0.75W,当滑片P在中点时,电路总功率为P总,电压表V1与V2的示数之比为1:2。P总为( )

A
2WB. 2.4WC. 3WD. 3.2W
第Ⅱ卷(非选择题共60分)
二、非选择题(本题包括12小题,共60分)
13. 2021年4月29日,中国天宫空间站天和核心舱发射成功,标志着我国空间站时代已经到来。如图所示,天和核心舱沿椭圆轨道环绕地球运行,不受空气阻力,因此机械能守恒。

(1)天和核心舱与地面控刚中心通过电磁波传递信息,电磁波______(填“能”或“不能”)在真空中传播;
(2)天和核心舱沿椭圆轨道从近地点经远地点再回到近地点的过程中,天和核心舱的动能______(填“减小”“增大”“先减小后增大”或“先增大后减小”);
(3)若天和核心舱在1min内运行的路程是456km,则它的平均速度是______m/s。
14. 在探究影响压力作用效果的因素的实验中,甲图中小桌放在海绵上,乙图中在桌面上放一个砝码,丙图中桌面朝下,并在其上放一个同样的砝码。

(1)在三次实验中,均用海绵被压下的深浅,来显示小桌对______的压力作用效果;
(2)比较______两图可以初步得出实验结论:压力大小相同时,受力面积越大,压力作用效果越不明显。若想通过比较甲、丙两图也得出相同的实验结论,可以采取的措施是______。
下列事例中,直接应用该结论的是______(填序号)。
①有些课桌的边缘设计成园弧形状
②水壶的壶嘴和壶身设计成相同的高度
③交通管理部门规定,货车每一车轴的平均承载质量不得超过10t
15. 某同学用下图所示的装置研究电磁感应。

(1)如图甲所示,保持蹄形磁体竖直放置,使导体AB从图示位置向上运动,电路中______(填“无”或“有”)感应电流;
(2)如图乙所示,保持线圈不动,使蹄形磁体快速向左运动,电流表指针______(填“不会”或“会”)偏转;
(3)利用电磁感应原理工作的装置有______(填“电铃”“扬声器”“电磁起重机”或“动圈式话筒”)。
16. 某实验小组用如图甲所示的装置比较水和煤油的吸热本领。

(1)加热前,在一个烧杯中倒入240mL的水,为了使水和煤油的质量相同,需要在另一个相同烧杯中倒入______mL的煤油;
(2)用两个相同规格的电加热器来加热水和煤油,每隔1min记录一次温度,整个实验操作无误。图乙中,若图线②反映水的温度随时间的变化规律,则图线______(填序号)可以反映煤油的温度随时间的变化规律。加热过程中,煤油的热值______(填“变大”“不变”或“变小”);
(3)同时停止加热,在相同质量的水和煤油温度降低的过程中,水放出的热量与降低的温度之比______(填“大于”“等于”或“小于”)煤油放出的热量与降低的温度之比。
17. 某同学用蜡烛、凸透镜和光屏等器材探究凸透镜成像的规律。

(1)用焦距为10cm的凸透镜进行实验,蜡烛和凸透镜放置在如图甲所示的位置,将光屏移动到图示位置时,光屏上得到烛焰清晰的、______、______立的实像;
(2)保持凸透镜和光屏的位置不变,换用焦距为20cm的凸透镜继续实验,下列说法正确的是______(填序号);
①向左移动蜡烛,可以在光屏上得到烛焰缩小的清晰的实像
②向左移动蜡烛,可以在光屏上得到烛焰放大的清晰的实像
③向右移动蜡烛,可以在光屏上得到烛焰放大的清晰的实像
④无论怎样移动蜡烛,在光屏上都得不到烛焰的清晰的像
(3)如图乙所示,F表示凸透镜的焦点,S表示烛焰,S′表示S经凸透镜所成的像,请在图乙中画出入射光线SA经过凸透镜之后的光线。______

18. 某同学用下列器材测量定值电阻的阻值:
干电池2节,电流表A,电压表V,滑动变阻器(规格“30Ω 2A”),开关及导线。
(1)他连接了如图所示的电路,接错了一根导线,请你在这根导线上打“×”,并补画出正确的那根导线。______

(2)正确连接电路后,闭合开关前,应将滑动变阻器______。
(3)他按正确步骤进行了3次实验,记录数据如下表所示,此定值电阻的阻值为______Ω(结果保留一位小数)。
数据序号 | 1 | 2 | 3 |
电压U/V | 1 | 1.8 | 2.5 |
电流I/A | 0.10 | 0.15 | 0.20 |
(4)为了使并联在定值电阻两端的电压表的示数为0.5V,在不增加器材的情况下,可以采取的措施是______。
(5)他将上述实验中的定值电阻换成额定电压为2.5V的小灯泡,用同样的方法测定小灯泡的电阻。当电压表的示数为0.2V时,电流表的示数为0.10A;当电压表的示数为2.4V时,电流表的示数为0.30A;则电压表的示数为2.0V时,电流表的示数可能为______(填“0.20A”“0.25A”“0.28A”或“0.30A”)。
19. 如图甲所示,某款国产水陆两用挖掘机的机械臂可绕O点转动,这辆挖掘机有两条履带,每条履带内均有1个由合金材料制成的空心浮箱,每个浮箱(可视为长方体)宽为1.5m,高为2m,合金密度为8.0×103kg/m3。
(1)某次测试中,质量为60kg的驾驶员驾驶挖掘机,从6m高的平台沿斜坡向下缓慢行驶20m,到达水平地面。
①请在图乙中画出挖掘机沿斜坡向下缓慢行驶时,挖掘机对斜坡的压力的示意图;
②在上述过程中,驾驶员的重力做了多少功?
(2)如图甲所示,开始时机械臂伸直且静止,O、A、B三点在同一直线上,OA=10m,AB=0.5m,机械臂和斗铲整体的重心在A点;机械臂控制斗铲装取质量为1t的沙石后,机械臂、斗铲和伸缩杆缓慢运动到如图甲所示的位置时静止,这时机械臂、斗铲和沙石整体的重心在B点。已知伸缩杆先后两次对机械臂的支持力(支持力垂直于机械臂)之比为5:7,则机械臂和斗铲的总质量是多少?
(3)已知制作每个浮箱时所用合金的体积V与浮箱长度L的关系如图丙所示,不计履带排开水的体积和驾驶员的质量,除2个完全相同的浮箱外,挖掘机其余部分的质量为33t。若挖掘机漂浮在水中,2个浮箱浸入水中的深度均不超过1.5m,则每个浮箱的长度至少是多少?

