考哭了!成都二诊语文、数学试卷及参考答案公布!数学数列压轴,第三问很难!语文选择错4个,作文差点没写完!

四季读书网 9 0
考哭了!成都二诊语文、数学试卷及参考答案公布!数学数列压轴,第三问很难!语文选择错4个,作文差点没写完!
考哭了!成都二诊语文、数学试卷及参考答案公布!数学数列压轴,第三问很难!语文选择错4个,作文差点没写完! 第1张
今天,成都高三二诊开考!
据网友透露,这次二诊整体难度中等。
刚考完的数学压轴题19题为数列题,题目有创新性,感觉难度不一般!
据网友反映,整体难度没有一诊高,创新性比较强。压轴题第三问很难,会拉开差距,没做出来,不用焦虑,能把第一问、第二问做出来就已经是优等生了。
有考生说“前面题还好,后面答题好难”!
考哭了!成都二诊语文、数学试卷及参考答案公布!数学数列压轴,第三问很难!语文选择错4个,作文差点没写完! 第2张
语文整体难度适中,既扎实考查基础,又有效引导思维深度。
也有考生反映语文试题“猎奇”,有的考哭了……
考哭了!成都二诊语文、数学试卷及参考答案公布!数学数列压轴,第三问很难!语文选择错4个,作文差点没写完! 第3张
考哭了!成都二诊语文、数学试卷及参考答案公布!数学数列压轴,第三问很难!语文选择错4个,作文差点没写完! 第4张
还有考生反映难,选择题错得多,作文写得崩溃……
考哭了!成都二诊语文、数学试卷及参考答案公布!数学数列压轴,第三问很难!语文选择错4个,作文差点没写完! 第5张
考哭了!成都二诊语文、数学试卷及参考答案公布!数学数列压轴,第三问很难!语文选择错4个,作文差点没写完! 第6张
考哭了!成都二诊语文、数学试卷及参考答案公布!数学数列压轴,第三问很难!语文选择错4个,作文差点没写完! 第7张
考哭了!成都二诊语文、数学试卷及参考答案公布!数学数列压轴,第三问很难!语文选择错4个,作文差点没写完! 第8张
考哭了!成都二诊语文、数学试卷及参考答案公布!数学数列压轴,第三问很难!语文选择错4个,作文差点没写完! 第9张
这次二诊语文作文题目围绕冗余设计展开,要求考生根据飞机发动机的例子,探讨在个人成长、社会运转、科技创新等领域的类似设计。
考哭了!成都二诊语文、数学试卷及参考答案公布!数学数列压轴,第三问很难!语文选择错4个,作文差点没写完! 第10张
考哭了!成都二诊语文、数学试卷及参考答案公布!数学数列压轴,第三问很难!语文选择错4个,作文差点没写完! 第11张
考哭了!成都二诊语文、数学试卷及参考答案公布!数学数列压轴,第三问很难!语文选择错4个,作文差点没写完! 第12张
考哭了!成都二诊语文、数学试卷及参考答案公布!数学数列压轴,第三问很难!语文选择错4个,作文差点没写完! 第13张
考哭了!成都二诊语文、数学试卷及参考答案公布!数学数列压轴,第三问很难!语文选择错4个,作文差点没写完! 第14张
你们觉得呢?难不难?
小编第一时间收集了本次成都二诊考试的各科试卷,及参考答案!
01
数学
点击图片可保存下载或放大查看▼
考哭了!成都二诊语文、数学试卷及参考答案公布!数学数列压轴,第三问很难!语文选择错4个,作文差点没写完! 第15张
考哭了!成都二诊语文、数学试卷及参考答案公布!数学数列压轴,第三问很难!语文选择错4个,作文差点没写完! 第16张
考哭了!成都二诊语文、数学试卷及参考答案公布!数学数列压轴,第三问很难!语文选择错4个,作文差点没写完! 第17张
考哭了!成都二诊语文、数学试卷及参考答案公布!数学数列压轴,第三问很难!语文选择错4个,作文差点没写完! 第18张

参考答案:

考哭了!成都二诊语文、数学试卷及参考答案公布!数学数列压轴,第三问很难!语文选择错4个,作文差点没写完! 第19张
02
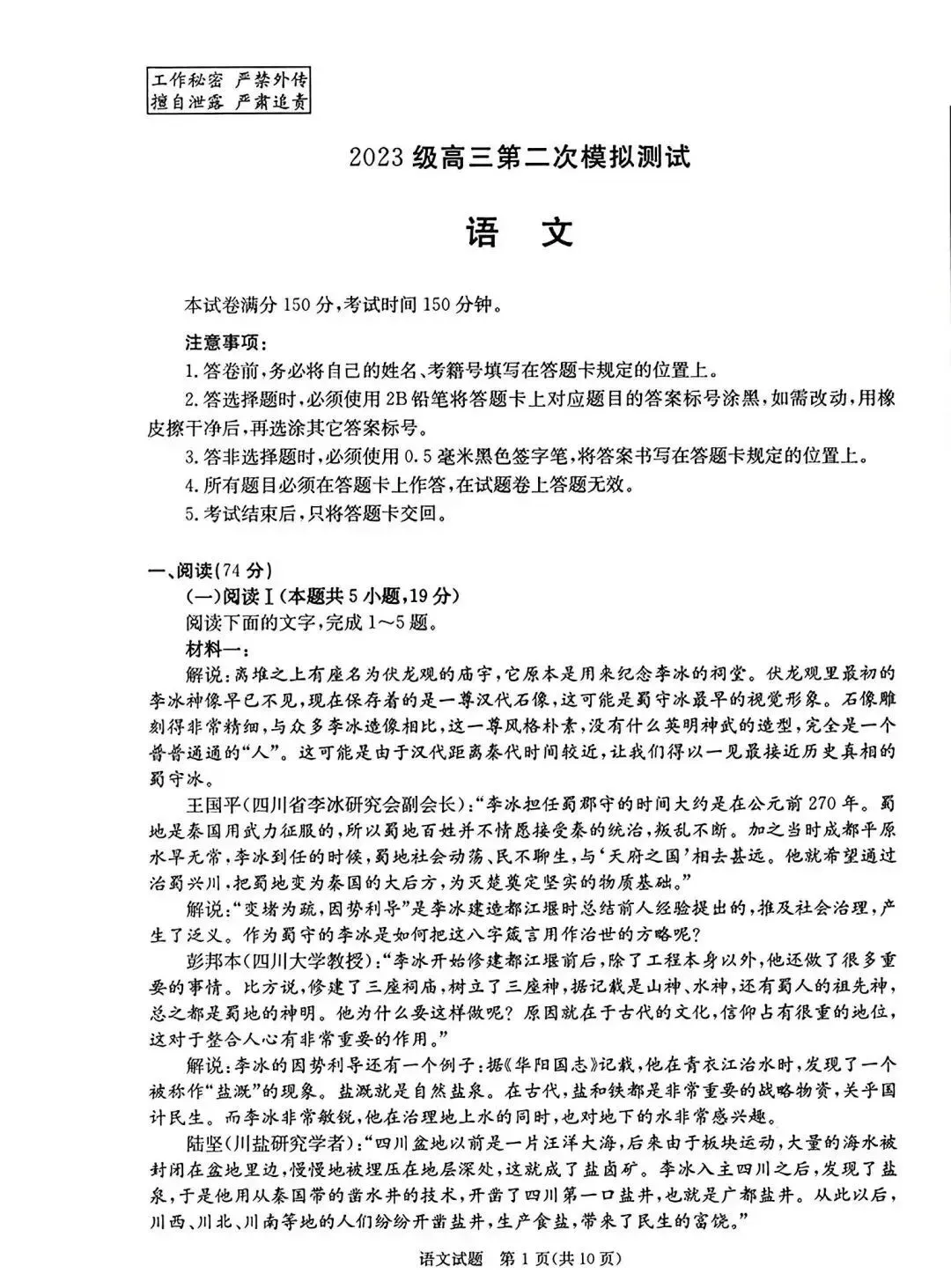
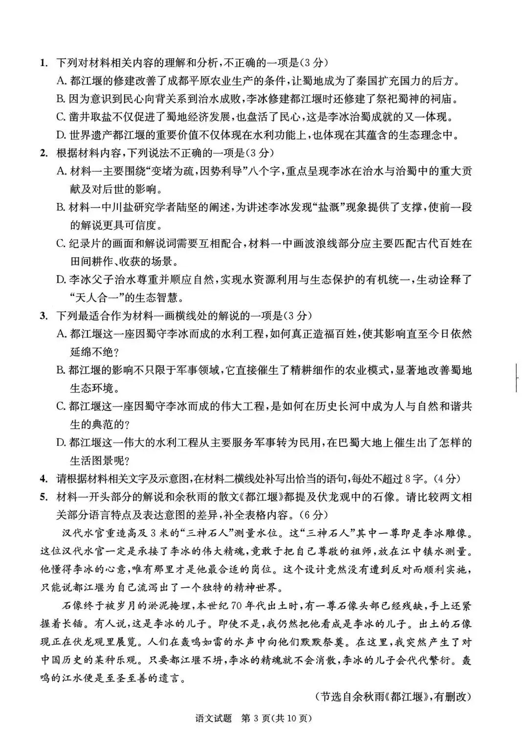
语文
点击图片可保存下载或放大查看▼
考哭了!成都二诊语文、数学试卷及参考答案公布!数学数列压轴,第三问很难!语文选择错4个,作文差点没写完! 第20张
考哭了!成都二诊语文、数学试卷及参考答案公布!数学数列压轴,第三问很难!语文选择错4个,作文差点没写完! 第21张
考哭了!成都二诊语文、数学试卷及参考答案公布!数学数列压轴,第三问很难!语文选择错4个,作文差点没写完! 第22张
考哭了!成都二诊语文、数学试卷及参考答案公布!数学数列压轴,第三问很难!语文选择错4个,作文差点没写完! 第23张
考哭了!成都二诊语文、数学试卷及参考答案公布!数学数列压轴,第三问很难!语文选择错4个,作文差点没写完! 第24张
考哭了!成都二诊语文、数学试卷及参考答案公布!数学数列压轴,第三问很难!语文选择错4个,作文差点没写完! 第25张
考哭了!成都二诊语文、数学试卷及参考答案公布!数学数列压轴,第三问很难!语文选择错4个,作文差点没写完! 第26张
考哭了!成都二诊语文、数学试卷及参考答案公布!数学数列压轴,第三问很难!语文选择错4个,作文差点没写完! 第27张
考哭了!成都二诊语文、数学试卷及参考答案公布!数学数列压轴,第三问很难!语文选择错4个,作文差点没写完! 第28张
考哭了!成都二诊语文、数学试卷及参考答案公布!数学数列压轴,第三问很难!语文选择错4个,作文差点没写完! 第29张

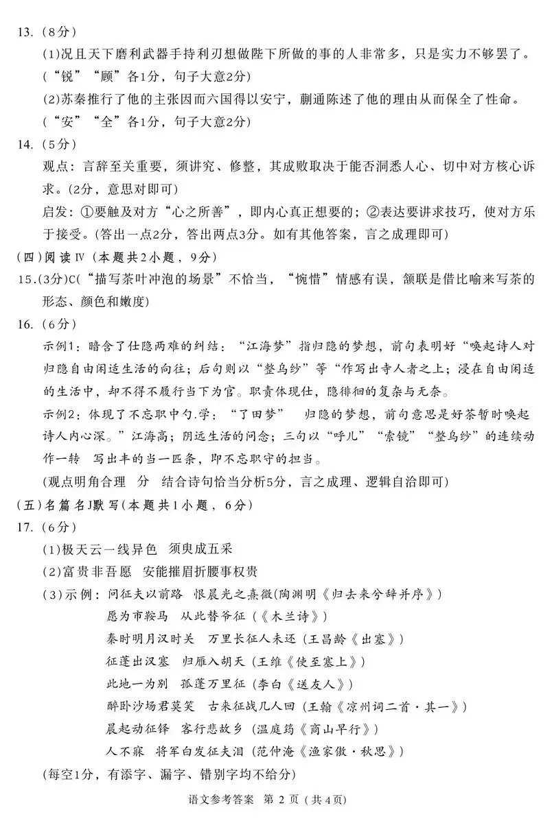
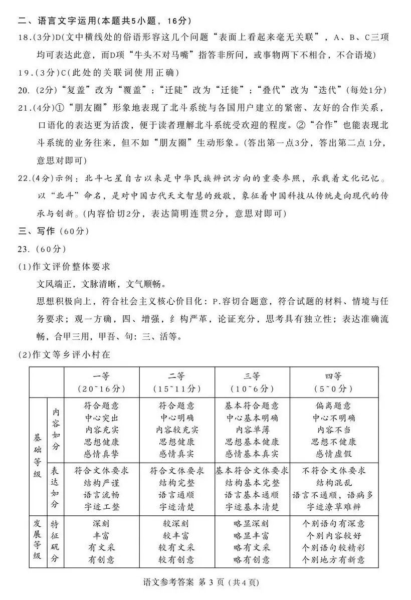
参考答案:

考哭了!成都二诊语文、数学试卷及参考答案公布!数学数列压轴,第三问很难!语文选择错4个,作文差点没写完! 第30张
考哭了!成都二诊语文、数学试卷及参考答案公布!数学数列压轴,第三问很难!语文选择错4个,作文差点没写完! 第31张
考哭了!成都二诊语文、数学试卷及参考答案公布!数学数列压轴,第三问很难!语文选择错4个,作文差点没写完! 第32张
考哭了!成都二诊语文、数学试卷及参考答案公布!数学数列压轴,第三问很难!语文选择错4个,作文差点没写完! 第33张
今年二诊备受关注!
考哭了!成都二诊语文、数学试卷及参考答案公布!数学数列压轴,第三问很难!语文选择错4个,作文差点没写完! 第34张
因政策要求,成都三诊或许会取消,二诊成为将成为高考前最后一大考,也将是规划升学路径、初步定位院校和专业的关键指标!
考哭了!成都二诊语文、数学试卷及参考答案公布!数学数列压轴,第三问很难!语文选择错4个,作文差点没写完! 第35张
来源 | 蓉小初
以上图文,贵在分享,版权归原作者及原出处所有,内容为作者观点,并不代表本公众号赞同其观点,和对其真实性负责。如涉及版权等问题,请及时与我们联系
更多教育资讯
关注【大成升学教育】微信公众号
免责申明:除原创作品外,本公众号使用的部分图片及文字来源于其他公众平台与互联网网页,版权归原作者所有,使用目的是为了将相关内容分享给更多的人。若上述使用可能涉及侵权,请予以告知,我们将尽快删除相关内容。谢谢!
考哭了!成都二诊语文、数学试卷及参考答案公布!数学数列压轴,第三问很难!语文选择错4个,作文差点没写完! 第36张

扫码关注

您身边的升学教育顾问!

抱歉,评论功能暂时关闭!