在线做题·视频讲解·试卷分析
关注公众号回复【1】
领取江苏中考真题&获取名校真题库
数学卷考霸评分 8.9/10
数学卷
本试卷构建了‘基础知识-综合应用-探究创新’三位一体的考查体系,覆盖了实数、科学记数、轴对称与中心对称、统计、不等式、平行线、反比例函数、等腰直角三角形、概率、圆锥、数轴动态模型、二次函数与几何综合等多个核心领域。得分点集中在基础概念、计算、简单应用和统计图表分析。难点在于复杂的动态几何与函数分析(如等腰直角三角形动点最值、几何折叠与构造)、综合性情境建模与计算(如大棚抛物线、遮阳篷工程、数轴模型),需要学生具备极强的空间想象、逻辑推理和数学建模能力。试卷整体体现了学以致用、服务选拔的导向,难度梯度合理,区分度极高。

<点击图片查看全卷>
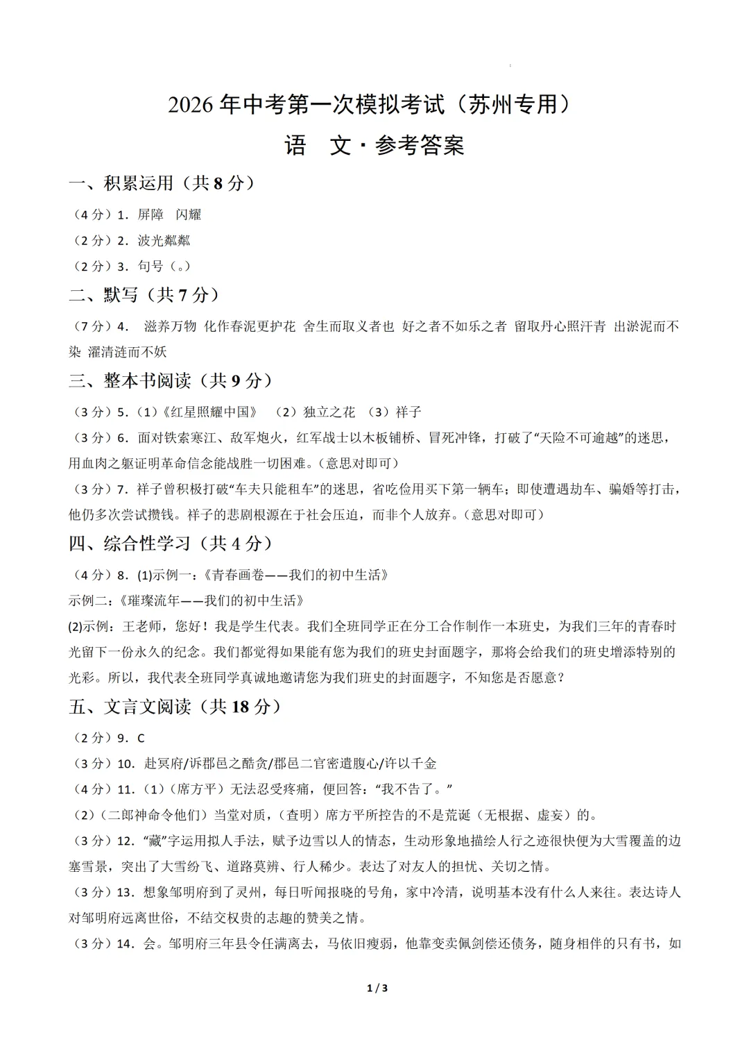
数学答案
<点击图片查看完整答案>
语文卷考霸评分 8.7/10
语文卷
本试卷构建了‘积累运用-整本书阅读-综合性学习-文言文-现代文-作文’六位一体的考查体系。积累运用考查了字形、选词、标点、古诗文情境理解性默写与玉德内涵的综合迁移;整本书阅读(9分)结合《红星照耀中国》《骆驼祥子》考查信念、革命精神、人物命运与主动性;文言文阅读(18分)融合诗歌鉴赏与小说(《席方平》)对比,考查了文言实词、断句、翻译、炼字、形象分析与跨文本思辨;现代文阅读(24分)覆盖了非连续文本(低空经济)的综合性探究与小说(《寒水刀》)的文学鉴赏、内涵解读与创新表达;作文(60分)以‘兰生幽谷,不失芬芳’为题,考查学生在困境中坚守本心、静默成长的感悟与表达。试卷整体体现了学以致用、立德树人的导向,难度梯度合理,区分度极高。
<点击图片查看全卷>
语文答案
<点击图片查看完整答案>
英语卷考霸评分 8.6/10
英语卷
本试卷构建了‘完形填空-阅读理解-信息还原-词汇运用-短文填空-阅读表达-书面表达’七位一体的考查体系。完形填空聚焦传统文化传承,阅读理解涵盖课程广告、社会议题、文学常识、文化创新、电影信息等多重话题,信息还原考察逻辑连贯,词汇、短文、阅读表达和书面表达则系统考查了语言综合运用与思维能力。得分点集中在基础词汇、语法、细节信息与简单推理。难点在于对文化差异、社会现象、文学历史与创新精神的深度理解,以及开放性问答(如‘琅琊山’困境的反思)和命题作文(‘对我意义重大的地方’)的个性化、有深度的表达。试卷整体体现了学以致用、立德树人的导向,区分度良好。
<点击图片查看全卷>
英语答案
<点击图片查看完整答案>
化学卷考霸评分 8.7/10
化学卷
本试卷构建了‘基础知识-规律应用-实验探究-综合计算-工艺建模’五位一体的考查体系。选择题(1-20)考查了化学与STSE、物质分类、构成、性质、实验、化学用语、元素周期表、化学方程式、物质转化、溶解度曲线、工艺流程、反应机理、图表分析等核心知识。非选择题(21-26)则通过六大综合性、探究性、情境性课题,系统考查了学生的化学核心素养。得分点集中在基础概念、简单计算和常规实验操作。难点在于对复杂工业流程、反应机理、图表(如图1-4)的综合分析、对多步骤定量计算的准确建模,以及综合性实验方案的评价与设计。试卷整体体现了学以致用、服务选拔的导向,难度梯度合理,区分度良好。
<点击图片查看全卷>
化学答案
<点击图片查看完整答案>
历史卷考霸评分 8.8/10
历史卷
本试卷构建了‘基础知识-图文分析-材料探究-综合论述’四位一体的考查体系,覆盖了中国古代、近代、现代史与世界古代、近代、现代史,注重对核心史实、概念的理解与辨析,对图文材料(如表、图、口号、坐标、年表、地图、史料、数据)的深度解读,以及开放题的思辨性论述。得分点集中在基础史实、概念、政策、事件性质的准确识记与简单理解。难点在于对复杂图文信息的综合解读、对历史现象与趋势的归纳概括、对历史事件的因果与比较分析,以及开放题的论证性、认识性表达,能有效区分学生的历史核心素养水平。试卷整体体现了学以致用、立德树人的导向,难度梯度合理。
<点击图片查看全卷>
历史答案
<点击图片查看完整答案>
道法卷考霸评分 8.5/10
道法卷
本试卷构建了‘价值引领-知识运用-情境探究-综合论述’四位一体的考查体系,覆盖了自我认知、家国情怀、劳动价值、法治原则、社会责任、民主政治、经济发展、生态文明、国际理解、人工智能伦理、职业规划等多个核心模块。得分点集中在基础概念、时事热点和政策文件的准确判断与简单应用。难点在于对复杂情境(如人工智能双刃剑、姑苏区高质量发展路径、候鸟保护法治路径、基层民主实践等)的辩证分析和价值判断,以及综合题(如第21、22、23题)的论证性、探究性表达,需要学生具备较强的逻辑推理、信息整合与综合表达能力。试卷整体体现了学以致用、立德树人的导向,难度梯度合理,区分度良好。
<点击图片查看全卷>
道法答案
<点击图片查看完整答案>
无广告·自助查阅·全平台自助刷题学习
争做江苏最好·最全·最强的升学配套
















