机械运动
一、参照物的选取
1.判断所选参照物

2.参照物选取的原则
(1)可以任意选择,但不能将研究对象本身作为参照物;
(2)一般选择地面或地面上固定不动的物体作为参照物。
二、运动状态判断示意图


二
声现象





三
物态变化



四
光现象




五
透镜及其应用
一、凸透镜与凹透镜







六
质量和密度
一、质量、密度的理解
1.质量:只与所含物质的多少有关,与物体的空间位置、形状、物态无关。
2.密度:与物质的种类、物体的状态、温度(如水在4℃时密度最大)等因素有关,与物体的质量、体积无关。
二、测量液体的密度

三、测量固体的密度

七
力
八
运动和力
一切物体在任何情况下都具有惯性;惯性的大小只跟物体的质量有关,质量越大,惯性越大,运动状态越不容易改变。
二、惯性的利用和防范
(1)利用:跳远前助跑,洗衣机脱水,撞击锤柄使锤头套紧等。
(2)防范:安全带,安全气囊,保持车距,乘公交车时拉好手环等。

四、摩擦力的方向及大小判断
1.方向:摩擦力的方向与物体相对运动的方向或相对运动趋势的方向相反。
2.大小
(1)静止在水平面的物体(不受推力),不受摩擦力,摩擦力为0;
(2)用力推静止在水平面的物体,物体未动时,摩擦力的大小等于推力的大小;
(3)用力推物体在水平面上做匀速直线运动时,摩擦力大小等于推力大小;当物体运动的速度增大时,摩擦力大小不变。
五、平衡力与相互作用力的区别
1.不同点:一对平衡力作用在同一物体上,一对相互作用力分别作用在两个物体上。
2.相同点:(1)大小相等;(2)方向相反;(3)作用在同一直线上。
九
压强

二、液体压强的影响因素
1.根据公式p=ρ液gh,当液体密度ρ液相同时,深度h越深,液体压强越大;
2.根据公式p=ρ液gh,当深度h相同时,液体密度ρ液越大,液体压强越大;
注:“深度h”是指从液面到该点的竖直方向的距离,如下图所示。

三、连通器及应用举例
1.连通器的特点:连通器里装的是相同的液体,当液体不流动时,连通器各部分中的液面高度总是相等的。
2.生活中常见的连通器举例:水壶的壶嘴与壶身、排水管的U形“反水弯”、锅炉水位计、船闸、地漏、乳牛自动喂水器等。
四、大气压强
1.标准大气压:等于760mm水银柱产生的压强,即1.013×105Pa。
十
浮力

浮沉条件的应用:
1、轮船是利用漂浮的条件F浮=G物来工作的。
2、潜水艇是靠改变自身重力来实现上浮和下沉的。

十一
功和机械能

2.机械能守恒:如果只有动能和势能相互转化,尽管动能、势能的大小会变化,但机械能总和不变,如忽略空气阻力时自由下落的物体机械能守恒。
十二
简单机械


三、定滑轮、动滑轮和滑轮组


十三
内能、内能的利用

三、比热容的理解及应用举例
1.比热容的理解:比热容是物质的一种属性,只与物质的种类、状态(如水的比热容比冰大)有关,与温度、吸放热、质量无关。
2.水的比热容大的应用举例
(1)做冷却剂,如汽车发动机用水做冷却剂等;(2)取暖,如用水作为暖气片、热水袋的传热介质等;(3)调节气候,如人工湖等。
四、热值的理解
热值是燃料的固有属性,只与燃料种类有关,与燃料的多少、状态、是否完全燃烧等无关。

六、常见能量转化举例
(1)电动机(电动自行车、电风扇等):电能→机械能:
(2)热机:内能→机械能;
(3)火力发电:化学能→内能→机械能→电能;
(4)水力发电、风力发电:机械能→电能;
(5)光伏发电:太阳能→电能;
(6)太阳能热水器:太阳能→内能:
(7)给蓄电池充电:电能→化学能;
(8)蓄电池工作:化学能→电能.
十四
电流和电路 电压 电阻

二、电荷、电流
1.摩擦起电
(1)定义:用摩擦的方法使物体带电。如与头发摩擦过的塑料尺能吸起纸屑。
(2)实质:电荷(电子)的转移。物体失去电子带正电;得到电子带负电。
(3)带电体的性质:能够吸引轻小物体。如摩擦后的气球能吸起碎纸屑等。
2.两种电荷
(1)将与丝绸摩擦过的玻璃棒所带的电荷叫做正电荷;将与毛皮摩擦过的橡胶棒所带的电荷叫做负电荷。
(2)同种电荷相互排斥,异种电荷相互吸引。
3.验电器的原理:同种电荷相互排斥
4.电流:电荷的定向移动形成电流。规定正电荷定向移动的方向为电流的方向;导体中电流方向与电子定向运动方向相反。
三、导体、绝缘体、半导体
导体、绝缘体、半导体和超导体
注:二极管具有单向导电性,当外加正向电压时有电流通过,加反向电压时电流不能通过。
四、影响导体电阻大小的因素
(1)导体的电阻与导体的材料、长度、横截面积、温度有关,与导体两端电压和通过导体的电流无关;
(2)同种材料的导体在同一温度下,长度越长,横截面积越小,导体的电阻越大;
(3)同一金属导体,温度升高时电阻一般变大,如灯丝电阻随温度升高而变大。
十五
欧姆定律

十六
电功率
十七
生活用电

注:(1)保险丝是用电阻率大、熔点低的铅锑合金制成:不能随意更换更粗的保险丝,不能用铜丝、铁丝等代替保险丝。
(2)试电笔可以分辨火线和零线,使用时金属笔尖接触待测导体,手接触笔尾金属体:如果氖管发光,说明笔尖接触的是火线:如氖管不发光,说明笔尖接触的是零线。
二、家庭电路电流过大的原因
1.用电器总功率过大:如大功率用电器的使用或多个用电器同时使用。
2.短路:如改装电路时使火线和零线直接连通,电线绝缘皮破损、老化。
三、安全用电原则
1.不接触低压带电体,不靠近高压带电体;
2.更换灯泡、搬动电器前应切断电源开关;
3.保险装置、插座、导线、家用电器等达到使用寿命应及时更换;
4.不弄湿用电器,不损坏绝缘层,如湿手不摸用电器,不在电线上晾衣服;
5.有金属外壳的家用电器,外壳一定要接地;
6.不能将三线插头改为两线插头使用;
7.如有人触电勿直接接触,应先切断电源或用绝缘棒使人体与带电体分离。
十八
电与磁



十九
信息的传递
二十
能源与可持续发展
2.理解:(1)所有能量转化或转移的过程,都遵循能量守恒定律;(2)能量的转化或转移具有方向性。
1、吸热:Q吸=Cm(t-t0)=CmΔt
2、放热:Q放=Cm(t0-t)=CmΔt3、热值:q=Q/m4、炉子和热机的效率:η=Q有效利用/Q燃料 5、热平衡方程:Q放=Q吸 6、热力学温度:T=t+273K
1、速度:V=S/t2、重力:G=mg3、密度:ρ=m/V4、压强:p=F/S5、液体压强:p=ρgh6、浮力:
(1)、F浮=F’-F (压力差) (2)、F浮=G-F (称重力) (3)、F浮=G (漂浮、悬浮 二力平衡) (4)、阿基米德原理:F浮=G排=ρ液gV排 7、杠杆平衡条件:F1 L1=F2 L28、理想斜面:F/G=h/L9、理想滑轮:F=G/n10、实际滑轮:F=(G+G动)/ n (竖直方向) 11、功:W=FS=Gh (把物体举高) 12、功率:P=W/t=FV13、功的原理:W手=W机 14、实际机械:W总=W有+W额外 15、机械效率:η=W有/W总 16、滑轮组效率: (1)、η=G/ nF(竖直方向) (2)、η=G/(G+G动) (竖直方向不计摩擦) (3)、η=f / nF (水平方向)
1、电流强度:I=Q电量/t2、电阻:R=ρL/S3、欧姆定律:I=U/R4、焦耳定律: (1)、Q=I2Rt普适公式) (2)、Q=UIt=Pt=UQ电量=U2t/R (纯电阻公式) 5、串联电路: (1)、I=I1=I2 (2)、U=U1+U2 R=R1+R2 (1)、W=UIt=Pt=UQ (普适公式) (2)、W=I2Rt=U2t/R (纯电阻公式) 9电功率: (1)、P=W/t=UI (普适公式) (2)、P=I2R=U2/R (纯电阻公式)
串联电路 电流I(A) I=I1=I2=…… 电流处处相等 串联电路 电压U(V) U=U1+U2+…… 串联电路起 分压作用 串联电路 电阻R(Ω) R=R1+R2+…… 并联电路 电流I(A) I=I1+I2+…… 干路电流等于各 支路电流之和(分流) 并联电路 电压U(V) U=U1=U2=…… 并联电路 电阻R(Ω) = + +…… 欧姆定律 I= 电路中的电流与电压 成正比,与电阻成反比 电流定义式 I= Q:电荷量(库仑) t:时间(S) 电功W (J) W=UIt=Pt U:电压 I:电流 t:时间 P:电功率 电功率 P=UI=I2R=U2/R U:电压 I:电流 R:电阻 电磁波波速与波 长、频率的关系 C=λν C:
名称 符号 名称 符号 质量 m 千克 kg m=pv 温度 t 摄氏度 °C 速度 v 米/秒 m/s v=s/t 密度 p 千克/米³ kg/m³ p=m/v 力(重力) F 牛顿(牛) N G=mg 压强 P 帕斯卡(帕) Pa P=F/S 功 W 焦耳(焦) J W=Fs 功率 P 瓦特(瓦) w P=W/t 电流 I 安培(安) A I=U/R 电压 U 伏特(伏) V U=IR 电阻 R 欧姆(欧) R=U/I 电功 W 焦耳(焦) J W=UIt 电功率 P 瓦特(瓦) w P=W/t=UI
1、光速:C=3×108m/s (真空中) 2、声速:V=340m/s (15℃) 39.8N/kgg 5、标准大气压值: 760毫米水银柱高=1.01×105Pa 6、水的密度:ρ=1.0×103kg/m37、水的凝固点:0℃ 8、水的沸点:100℃ 9、水的比热容: C=4.2×103J/(kg•℃) 10、元电荷:e=1.6×10-19C11、一节干电池电压:1.5V12、一节铅蓄电池电压:2V13、对于人体的安全电压:≤36V(不高于36V) 14、动力电路的电压:380V15、家庭电路电压:216、单位换算: (1)、1m/s=3(4)、U1/U2=R1/R2 (分压公式) (5)、P1/P2=R1/R2 6、并联电路: (1)、I=I1+I2 (2)、U=U1=U2 (3)、1/R=1/R1+1/R2 [ R=R1R2/(R1+R2)] (4)、I1/I2=R2/R1(分流公式) (5)、P1/P2=R2/R1 7定值电阻: (1)、I1/I2=U1/U2 (2)、P1/P2=I12/I22 (3)、P1/P2=U12/U22
第一章 声现象知识归纳
1.声音的发生:由物体的振动而产生。振动停止,发声也停止。
2.声音的传播:声音靠介质传播。真空不能传声。通常我们听到的声音是靠空气传来的。
3.声速:在空气中传播速度是:340米/秒。声音在固体传播比液体快,而在液体传播又比空气体快。
4.利用回声可测距离:
5.乐音的三个特征:音调、响度、音色。(1)音调:是指声音的高低,它与发声体的频率有关系。(2)响度:是指声音的大小,跟发声体的振幅、声源与听者的距离有关系。
6.减弱噪声的途径:(1)在声源处减弱;(2)在传播过程中减弱;(3)在人耳处减弱。
7.可听声:频率在20Hz~20000Hz之间的声波:超声波:频率高于20000Hz的声波;次声波:频率低于20Hz的声波。
8. 超声波特点:方向性好、穿透能力强、声能较集中。具体应用有:声呐、B超、超声波速度测定器、超声波清洗器、超声波焊接器等。
9.次声波的特点:可以传播很远,很容易绕过障碍物,而且无孔不入。一定强度的次声波对人体会造成危害,甚至毁坏机械建筑等。它主要产生于自然界中的火山爆发、海啸地震等,另外人类制造的火箭发射、飞机飞行、火车汽车的奔驰、核爆炸等也能产生次声波。
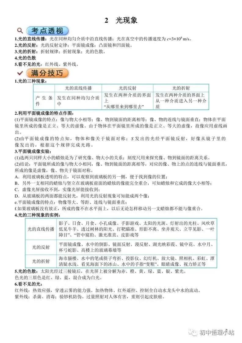
第二章 光现象知识归纳
1.光源:自身能够发光的物体叫光源。
2.太阳光是由红、橙、黄、绿、蓝、靛、紫组成的。
3.光的三原色是:红、绿、蓝;颜料的三原色是:红、黄、蓝。
4.不可见光包括有:红外线和紫外线。特点:红外线能使被照射的物体发热,具有热效应(如太阳的热就是以红外线传送到地球上的);紫外线最显著的性质是能使荧光物质发光,另外还可以灭菌 。
5.光的直线传播:光在均匀介质中是沿直线传播。
6.光在真空中传播速度最大,是3×108米/秒,而在空气中传播速度也认为是3×108米/秒。
7.我们能看到不发光的物体是因为这些物体反射的光射入了我们的眼睛。
8.光的反射定律:反射光线与入射光线、法线在同一平面上,反射光线与入射光线分居法线两侧,反射角等于入射角。(注:光路是可逆的)
9.漫反射和镜面反射一样遵循光的反射定律。
10.平面镜成像特点:(1) 平面镜成的是虚像;(2) 像与物体大小相等;(3)像与物体到镜面的距离相等;(4)像与物体的连线与镜面垂直。另外,平面镜里成的像与物体左右倒置。
11.平面镜应用:(1)成像;(2)改变光路。
12.平面镜在生活中使用不当会造成光污染。
球面镜包括凸面镜(凸镜)和凹面镜(凹镜),它们都能成像。具体应用有:车辆的后视镜、商场中的反光镜是凸面镜;手电筒的反光罩、太阳灶、医术戴在眼睛上的反光镜是凹面镜。
光的折射:光从一种介质斜射入另一种介质时,传播方向一般发生变化的现象。
光的折射规律:光从空气斜射入水或其他介质,折射光线与入射光线、法线在同一平面上;折射光线和入射光线分居法线两侧,折射角小于入射角;入射角增大时,折射角也随着增大;当光线垂直射向介质表面时,传播方向不改变。(折射光路也是可逆的)
第三章 透镜知识归纳
1.凸透镜:中间厚边缘薄的透镜,它对光线有会聚作用,所以也叫会聚透镜。
2.凸透镜成像的应用:
照相机:原理;成倒立、缩小的实像,u>2f
幻灯机:原理、成倒立、放大的实像,f<u<2f
放大镜:原理、成放大、正立的虚像,u<f
3.关于实像与虚像的区别:
物点发出的光线经反射或折射后能够会聚到一点,这一点就是物点的实像。实像是实际光线会聚而成,不仅可以用眼睛直接观察,也可以在屏幕上显映出来。
如果物点发出的光线经反射或折射后发散,发散光线的反向延长相交于一点,看起来光线好像从这一点发出,而实际上不存在这样一个发光点,这点就是物点的虚像。虚像只能用眼睛观察,不能用屏幕显映。
跟物体相比较,实像是倒立的,虚像是正立的。
4.凸透镜成像的规律及应用:
u——物距、v——像距、f——焦距。

5.凸透镜成像的作图:
(1)物体在二倍焦距以外(u>2f),成倒立、缩小的实像(像距:f<v<2f),如照相机;

(2)物体在焦距和二倍焦距之间(f<u<2f),成倒立、放大的实像(像距:v>2f)。如幻灯机。

(3)物体在焦距之内(u<f),成正立、放大的虚像。

6.凸透镜成像的动态情景:
①当物体从二倍焦距以外的地方逐渐向凸透镜移近过程中,像逐渐变大,像距v也逐渐变大。但是,只要物体未到达二倍焦距点时,像的大小比物体要小;像的位置总在镜的另一侧一倍焦距至二倍焦距之间。
②当物体到达二倍焦距之内逐渐向一倍焦距点移动过程中,像变大,像距v也变大。像的大小总比物体要大,像的位置总在镜的另一侧二倍焦距以外。
③可见,二倍焦距点是凸透镜成缩小实像与放大实像的分界点。即物体在二倍焦距以外时所成实像小于物体;物体在二倍焦距以内时所成实像要大于物体。
④当物体在一倍焦距以内时,只能在与物体同侧的地方得到正立放大的虚像。因此,焦点F是凸透镜成实像与虚像的分界点。
7.作光路图注意事项:
(1)要借助工具作图;(2)是实际光线画实线,不是实际光线画虚线;(3)光线要带箭头,光线与光线之间要连接好,不要断开;(4)作光的反射或折射光路图时,应先在入射点作出法线(虚线),然后根据反射角与入射角或折射角与入射角的关系作出光线;(5)光发生折射时,处于空气中的那个角较大;(6)平行主光轴的光线经凹透镜发散后的光线的反向延长线一定相交在虚焦点上;(7)平面镜成像时,反射光线的反向延长线一定经过镜后的像;(8)画透镜时,一定要在透镜内画上斜线作阴影表示实心。
8.与光的反射、折射现象相联系的光学器件及应用:

9.人的眼睛像一架神奇的照相机,晶状体相当于照相机的镜头透镜),视网膜相当于照相机内的胶片。
10.近视眼看不清远处的景物,需要配戴凹透镜;远视眼看不清近处的景物,需要配戴凸透镜。
11.望远镜能使远处的物体在近处成像,其中伽利略望远镜目镜是凹透镜,物镜是凸透镜;开普勒望远镜目镜物镜都是凸透镜(物镜焦距长,目镜焦距短)。
12.显微镜的目镜物镜也都是凸透镜(物镜焦距短,目镜焦距长)。
第四章 物态变化知识归纳
1.温度:是指物体的冷热程度。测量的工具是温度计, 温度计是根据液体的热胀冷缩的原理制成的。
2.摄氏温度(℃):单位是摄氏度。1摄氏度的规定:把冰水混合物温度规定为0度,把一标准大气压下沸水的温度规定为100度,在0度和100度之间分成100等分,每一等分为1℃。
3.常见的温度计有(1)实验室用温度计;(2)体温计;(3)寒暑表。
体温计:测量范围是35℃至42℃,每一小格是0.1℃。
4.温度计使用:(1)使用前应观察它的量程和最小刻度值;(2)使用时温度计玻璃泡要全部浸入被测液体中,不要碰到容器底或容器壁;(3)待温度计示数稳定后再读数;(4)读数时玻璃泡要继续留在被测液体中,视线与温度计中液柱的上表面相平。
5.固体、液体、气体是物质存在的三种状态。
6.熔化:物质从固态变成液态的过程叫熔化。要吸热。
7.凝固:物质从液态变成固态的过程叫凝固。要放热.
8.熔点和凝固点:晶体熔化时保持不变的温度叫熔点;。晶体凝固时保持不变的温度叫凝固点。晶体的熔点和凝固点相同。
9.晶体和非晶体的重要区别:晶体都有一定的熔化温度(即熔点),而非晶体没有熔点。
10.熔化和凝固曲线图:

11.(晶体熔化和凝固曲线图) (非晶体熔化曲线图)
12.上图中AD是晶体熔化曲线图,晶体在AB段处于固态,在BC段是熔化过程,吸热,但温度不变,处于固液共存状态,CD段处于液态;而DG是晶体凝固曲线图,DE段于液态,EF段落是凝固过程,放热,温度不变,处于固液共存状态,FG处于固态。
13.汽化:物质从液态变为气态的过程叫汽化,汽化的方式有蒸发和沸腾。都要吸热。
14.蒸发:是在任何温度下,且只在液体表面发生的,缓慢的汽化现象。
15.沸腾:是在一定温度(沸点)下,在液体内部和表面同时发生的剧烈的汽化现象。液体沸腾时要吸热,但温度保持不变,这个温度叫沸点。
16.影响液体蒸发快慢的因素:(1)液体温度;(2)液体表面积;(3)液面上方空气流动快慢。
17.液化:物质从气态变成液态的过程叫液化,液化要放热。使气体液化的方法有:降低温度和压缩体积。(液化现象如:“白气”、雾、等)
18.升华和凝华:物质从固态直接变成气态叫升华,要吸热;而物质从气态直接变成固态叫凝华,要放热。
19.水循环:自然界中的水不停地运动、变化着,构成了一个巨大的水循环系统。水的循环伴随着能量的转移。
第五章 电流和电路知识归纳
1.电源:能提供持续电流(或电压)的装置。
2.电源是把其他形式的能转化为电能。如干电池是把化学能转化为电能。发电机则由机械能转化为电能。
3.有持续电流的条件:必须有电源和电路闭合。
4.导体:容易导电的物体叫导体。如:金属,人体,大地,酸、碱、盐的水溶液等。
5.绝缘体:不容易导电的物体叫绝缘体。如:橡胶,玻璃,陶瓷,塑料,油,纯水等。
6.电路组成:由电源、导线、开关和用电器组成。
7.电路有三种状态:(1)通路:接通的电路叫通路;(2)断路:断开的电路叫开路;(3)短路:直接把导线接在电源两极上的电路叫短路。
8.电路图:用符号表示电路连接的图叫电路图。
9.串联:把电路元件逐个顺次连接起来的电路,叫串联。(电路中任意一处断开,电路中都没有电流通过)
10.并联:把电路元件并列地连接起来的电路,叫并联。(并联电路中各个支路是互不影响的)
11.电流的大小用电流强度(简称电流)表示。
12.电流I的单位是:国际单位是:安培(A);常用单位是:毫安(mA)、微安(µA)。1安培=103毫安=106微安。
13.测量电流的仪表是:电流表,它的使用规则是:①电流表要串联在电路中;②接线柱的接法要正确,使电流从“+”接线柱入,从“-”接线柱出;③被测电流不要超过电流表的量程;④绝对不允许不经过用电器而把电流表连到电源的两极上。
14.实验室中常用的电流表有两个量程:①0~0.6安,每小格表示的电流值是0.02安;②0~3安,每小格表示的电流值是0.1安。
声与光
1.一切发声的物体都在振动,声音的传播需要介质2.通常情况下,声音在固体中传播最快,其次是液体,气体3.乐音三要素:①音调(声音的高低)②响度(声音的大小)③音色(辨别不同的发声体)4.超声波的速度比电磁波的速度慢得多(声速和光速)5.光能在真空中传播,声音不能在真空中传播6.光是电磁波,电磁波能在真空中传播7.真空中光速:c =3×108m/s =3×105 km/s(电磁波的速度也是这个)
8.反射定律描述中要先说反射再说入射(平面镜成像也说"像与物┅"的顺序)9.镜面反射和漫反射中的每一条光线都遵守光的反射定律10.光的反射现象(人照镜子、水中倒影)11.平面镜成像特点:像和物关于镜对称(左右对调,上下一致)12.平面镜成像实验玻璃板应与水平桌面垂直放置13.人远离平面镜而去,人在镜中的像变小(错,不变)14.光的折射现象(筷子在水中部分弯折、水底看起来比实际的浅、海市蜃楼、凸透镜成像)15.在光的反射现象和折射现象中光路都是可逆的16.凸透镜对光线有会聚作用,凹透镜对光线有发散作用17.能成在光屏上的像都是实像,虚像不能成在光屏上,实像倒立,虚像正立18.凸透镜成像试验前要调共轴:烛焰中心、透镜光心、和光屏中心在同一高度19.凸透镜一倍焦距是成实像和虚像的分界点,二倍焦距是成放大像和缩小像的分界点20.凸透镜成实像时,物如果换到像的位置,像也换到物的位置
运动和力
1.物质的运动和静止是相对参照物而言的2.相对于参照物,物体的位置改变了,即物体运动了3.参照物的选取是任意的,被研究的物体不能选作参照物4.力的作用是相互的,施力物体同时也是受力物体5.力的作用效果有两个:①使物体发生形变②使物体的运动状态发生改变6.力的三要素:力的大小、方向、作用点7.重力的方向总是竖直向下的,浮力的方向总是竖直向上的8.重力是由于地球对物体的吸引而产生的9.一切物体所受重力的施力物体都是地球10.两个力的合力可能大于其中一个力,可能小于其中一个力,可能等于其中一个力11.二力平衡的条件(四个):大小相等、方向相反、作用在同一条直线上,作用在同一个物体上12.用力推车但没推动,是因为推力小于阻力(错,推力等于阻力)13.影响滑动摩擦力大小的两个因素:①接触面间的压力大小②接触面的粗糙程度14.惯性现象:(车突然启动人向后仰、跳远时助跑、运动员冲过终点不能立刻停下来)15.物体惯性的大小只由物体的质量决定(气体也有惯性)16.司机系安全带,是为了防止惯性(错,防止惯性带来的危害)17.判断物体运动状态是否改变的两种方法:①速度的大小和方向其中一个改变,或都改变,运动状态改变②如果物体不是处于静止或匀速直线运动状态,运动状态改变18.物体不受力或受平衡力作用时可能静止也可能保持匀速直线运动
机械功能
杠杆和天平都是"左偏右调,右偏左调"
杠杆不水平也能处于平衡状态
动力臂大于阻力臂的是省力杠杆(动滑轮是省力杠杆)
定滑轮特点:能改变力的方向,但不省力
动滑轮特点:省力,但不能改变力的方向
判断是否做功的两个条件:
①有力
②沿力方向通过的距离
.功是表示做功多少的物理量,功率是表示做功快慢的物理量
"功率大的机械做功一定快"这句话是正确的
质量越大,速度越快,物体的动能越大
质量越大,高度越高,物体的重力势能越大
在弹性限度内,弹性物体的形变量越大,弹性势能越大
机械能等于动能和势能的总和
降落伞匀速下落时机械能不变(错)
热学
实验室常用温度计是利用液体热胀冷缩的性质制成的
人的正常体温约为36.5℃
体温计使用前要下甩,读数时可以离开人体
物质由分子组成,分子间有空隙,分子间存在相互作用的引力和斥力
扩散现象说明分子在不停息的运动着;温度越高,分子运动越剧烈
密度和比热容是物质本身的属性
沿海地区早晚、四季温差较小是因为水的比热容大(暖气供水、发动机的冷却系统)
物体温度升高内能一定增加(对)
物体内能增加温度一定升高(错,冰变为水)
改变内能的两种方法:做功和热传递(等效的)
热机的做功冲程是把内能转化为机械能
压强知识
1.水的密度:ρ水=1.0×103kg/m3=1 g/ cm3
2. 1m3水的质量是1t,1cm3水的质量是1g3.利用天平测量质量时应"左物右码"4.同种物质的密度还和状态有关(水和冰同种物质,状态不同,密度不同)5.增大压强的方法:①增大压力②减小受力面积6.液体的密度越大,深度越深液体内部压强越大7.连通器两侧液面相平的条件:①同一液体②液体静止8.利用连通器原理:(船闸、茶壶、回水管、水位计、自动饮水器、过水涵洞等)9.大气压现象:(用吸管吸汽水、覆杯试验、钢笔吸水、抽水机等)10.马德保半球试验证明了大气压强的存在,托里拆利试验证明了大气压强的值11.浮力产生的原因:液体对物体向上和向下压力的合力12.物体在液体中的三种状态:漂浮、悬浮、沉底13.物体在漂浮和悬浮状态下:浮力 = 重力14.物体在悬浮和沉底状态下:V排 = V物
15.阿基米德原理F浮 = G排 ,也适用于气体(浮力的计算公式:F浮 = ρ气gV排 ,也适用于气体)
电学
1.电路的组成:电源、开关、用电器、导线2.电路的三种状态:通路、断路、短路3.电流有分支的是并联,电流只有一条通路的是串联4.在家庭电路中,用电器都是并联的5.电荷的定向移动形成电流(金属导体里自由电子定向移动的方向与电流方向相反)6.电流表不能直接与电源相连,电压表在不超出其测量范围的情况下可以7.电压是形成电流的原因8.安全电压应低于24V9.金属导体的电阻随温度的升高而增大10.影响电阻大小的因素有:材料、长度、横截面积、温度(温度有时不考虑)11.滑动变阻器和电阻箱都是靠改变接入电路中电阻丝的长度来改变电阻的12. 利用欧姆定律公式要注意I、U、R三个量是对同一段导体而言的13.伏安法测电阻原理:R= 伏安法测电功率原理:P = U I14.串联电路中:电压、电功和电功率与电阻成正比15.并联电路中:电流、电功和电功率与电阻成反比16."220V 100W"的灯泡比"220V 40W"的灯泡电阻小,灯丝粗
磁场知识
1.磁场是真实存在的,磁感线是假想的2.磁场的基本性质是它对放入其中的磁体有力的作用3.奥斯特试验证明通电导体周围存在磁场(电生磁)4.磁体外部磁感线由N极出发,回到S极5.同名磁极相互排斥,异名磁极相互吸引6.地球是一个大磁体,地磁南极在地理北极附近7.磁场中某点磁场的方向:①自由的小磁针静止时N极的指向②该点磁感线的切线方向8.电流越大,线圈匝数越多电磁铁的磁性越强
初中物理知识点回顾总结(易错点分析)
错点01 声现象常考易错陷阱分析
陷阱一:声源振动停止,声音随之消失?
“发音停止”是指声源不再振动、停止向外传播声波,但原先传送出去的声波仍要继续传播。在不考虑声音损失的情况下,声源停止振动后,离声源距离不同的人仍能陆续听到它原先发出的声音,声音并未随声源振动停止而消失。
陷阱二:只要有振动,就一定能听到声音?
声音是由物体的振动产生的,但并非所有的振动产生的声音我们都能听到。主要有以下四个原因:
1.声音的传播需要介质,它不能在真空中传播。
2.人耳及听觉系统的局限性。
3.声音的响度必须足够大,才能引起人耳内鼓膜的振动,人才能听到声音。
4.人的听觉必须正常。
陷阱三:音调、响度和音色区分不开。
音调一般指声音的高低,和频率有关,也和发声体的长短、粗细、松紧有关;响度一般指声音的大小,和振幅有关,也和声音的集中程度和距离发声体的远近有关;音色可以区别不同的发声体,和发声体的材料和结构有关。
陷阱四:对回声定位的应用易错。
回声是声音从声源发出,遇到山崖、墙壁等障碍物反射回来又传入人耳的声音.利用回声可以测定距离?例如要测定发声体到障碍物的距离,发声体发出特定的声音,并接收到回声信号,记录下回声和原声之间的时间间隔t,在查出声音传播速度的条件下,即可求出距离
陷阱五:对噪声概念的理解易错。
对噪声的界定有两种表述:一是从物理学角度,二是从环保角度.应该说,符合其中之一的声音就属于噪声,所以,乐音在不同的环境下可以成为噪声。
易错点02 光现象常考易错陷阱分析
陷阱一:三种光现象区分不清。
(1)光在同种、透明、均匀介质中沿直线传播;
(2)当光遇到两种介质分界面时,若是不透明界面,光会返回原介质中发生反射;
(3)当光斜射到透明界面上,一部分光会返回到原介质中发生反射,一部分光会射入另一种介质中发生折射.
陷阱二:混淆平面镜成像特点与“近大远小"的视觉现象
人们在观察物体时,却有“近大远小”的视觉体验同一个物体,人离它越远就会感觉物体越小,但实际上物体本身的大小并没有改变,只是人们观察视角发生了变化,从而影响了观察结果,因此,平面镜所成的像与人观察到的像是两个不同的概念。
平面镜成像的特点:“等大、等距、垂直、虚像”。
陷阱三:影与像、实像与虚像的概念辨析。
影是光在沿直线传播的过程中遇到不透明的物体时,光线被物体挡住无法穿透物体,在物体后面形成的与物体轮廓相似的黑暗区域,如日食、月食,晚上斜射灯光下的人影,手影,皮影戏等;
像是物体发出(或反射)的光线,经过光的直线传播、光的反射或折射后的光线会聚(或光线的反向延长线相交)而形成的、与原物相似的图形,该图形明亮、有细节、有层次,如小孔成像、平面镜成像等。
实像是实际光线会聚而形成的,可以用眼看到,也可以用光屏承接到,如小孔成像所成的像是倒立的实像。
虚像是由实际光线的反向延长线相交而成的,只能用眼看到,不能用光屏承接,如平面镜所成的像是正立的虚像.
陷阱四:声、光传播的条件及传播速度混淆。
光在同种均匀介质中是沿直线传播的,如果介质不均匀,光将不再沿直线传播,会发生弯曲,【误区】(只要是在同种介质中,光的传播路径就是直的)。光可以在真空中传播,不需要介质;声音传播需要介质,不能在真空中传播,光在真空中的传播速度为3x108m/s(在空气中近似为3x108m/s),而声音在空气中的传播速度约为340 m/s。
陷阱五:平面镜成像原理理解不透导致作图错误。
在光学作图题中,实际的光线用带箭头的实线表示,作图的痕迹则应该用虚线表示;由于平面镜所成的像是虚像,虚像也应该用虚线画;法线作为研究问题的辅助线,也要画成虚线,部分同学在作图时不能分清楚什么情况下画实线,什么时候画虚线.
易错点03 透镜及其应用常考易错陷阱分析
陷阱一:透镜对光的作用理解不透彻。
凸透镜对光线有会聚作用,凹透镜对光线有发散作用。判断透镜对光线的会聚与发散,并不是看光线经过透镜后是否相交,而是看光线经过透镜后,与原来的传播方向相比是会聚还是发散。
陷阱二:凸透镜的成像规律运用不熟练。
成像条件物距(u) | 成像的性质 | 像距(v) | 应用 |
u﹥2f | 缩小、倒立的实像 | f﹤v﹤2f | 照相机 |
u=2f | 等大、倒立的实像 | v=2f | |
f﹤u﹤2f | 放大、倒立的实像 | v﹥2f | 投影仪 |
u=f | 不成像 | --------- | ---------- |
u﹤f | 放大、正立的虚像 | V﹥f | 放大镜 |
一焦分虚实、二焦分大小;虚像同侧正,实像异侧倒;物远实像小,物远虚像大。
陷阱三:凸透镜成像的变焦问题分析不到位。
当凸透镜的焦距发生变化时,其对光的偏折能力也发生变化:焦距越小(透镜越厚),偏折能力越强。
陷阱四:凸透镜的应用之眼睛与眼镜,佩戴眼镜后的各种变化理解不透彻。
视网膜相当于光屏,所以像距是固定不变的当物体与眼睛的距离发生变化时,晶状体通过调整弯曲程度来改变焦距:物距减小,焦距也减小;物距增大,焦距也增大.当“近视眼”看远处物体时,焦距调到最大,像成在视网膜前方,需要用凹透镜矫正;而“远视眼"看近处物体时,焦距调到最小,像成在视网膜后方,需要用凸透镜矫正。
近视眼镜是凹透镜,凹透镜对光线有发散作用,给凸透镜戴上近视眼镜,两个透镜组合,整体的折光能力变弱,物距不变时,成像位置延后,会导致像距增大;给凸透镜戴上远视眼镜,两个透镜组合,整体的折光能力变强,物距不变时,成像位置提前,会导致像距减小。
陷阱五:凸透镜的动态成像情景分析不熟练。
凸透镜成实像时,像和物分居在透镜两侧,物体离凸透镜越近,像离凸透镜越远,所成的像越大,即“物近像远像变大”。物体经凸透镜成虚像时,像和物在凸透镜同侧,物体离凸透镜越近,像离凸透镜越近,所成的像越小,即“物近像近像变小”无论是成实像还是成虚像,只要物体向焦点靠近,所成的像都变大.
陷阱六:凸透镜所成像与物的关系,不仅上下颠倒,而且左右颠倒(实像)。
物体经凸透镜成实像时,所成的实像是倒立的,即物与像不仅上下颠倒,而且左右颠倒。若将物向上移动,则所成的实像会向下移动,如实验时间过长,蜡烛燃烧变短,则实像向光屏上方移动.实像与物体的移动方向相反。
易错点04 物态变化常考易错陷阱分析
陷阱一:常见的白气、白雾的理解易错?
白气、白雾并不是水蒸气,水蒸气是人眼无法观察到的,而白气、白雾是悬浮在空中的雾状小水滴,生活中我们见到的白气、白雾等出现的情况一般分为两大类:一类是热的物体冒白气,另一类是冷的物体冒白气。它们虽然都是水蒸气遇冷液化而来的,但是水蒸气的来源不一样。不要把看得到的白气、白雾错误地当成水蒸气
陷阱二:物态变化的判断易错?
六种物态变化:熔化和凝固,汽化和液化,升华和凝华,生活中有很多天气的变化都属于物态变化,例如雪是凝华形成的,雾是液化形成的,霜是凝华形成,露是液化形成的等,有些同学容易把汽化和液化混淆在一起,或写错别字,比如把“汽化”错写为“气化”,把“熔化”错写为“融化"。
陷阱三:熔化和沸腾的条件理解易错。
认为晶体达到熔点就会熔化,液体达到沸点就会沸腾。
冰的熔点是0℃,有些同学就认为冰达到0℃就会熔化。事实上,冰熔化的条件是:(1)达到熔点;(2)继续吸热,当冰块正在熔化时,如果撤掉热源,冰块吸不到热将不再熔化。同样,液体沸腾也需要类似的条件:(1)达到沸点;(2)继续吸热.
陷阱四:忽略气压对沸点的影响易错。
气压对液体的沸点有影响,高压锅内气压一般是1.2个标准大气压,水的沸点接近120℃。如果在真空罩里放一杯40℃的水后开始往外抽气,会发现40℃的水也能够沸腾.
陷阱五:温度的理解和温度计的读数易错。
1.温度只有“高低”之分,而没有“有无”之分,我们可以说某个物体温度很低,但是不能说某个物体没有温度.
2.关于温度计的读数是个易错点,我们可以先找零刻线的位置,然后假设温度升高,判断液面是靠近零刻线还是远离零刻线,如果是靠近则现在是零摄氏度以下,如果是远离则现在是零摄氏度以上.有些同学因为没有认清楚零刻线的位置而会把温度读错。
易错点05 内能及其应用常考易错陷阱分析
陷阱一:分子间作用力理解不深易错?
分子间相互作用的引力和斥力是同时存在的。
(1)当分子间距离等于r0(r0=10-10m)时,分子间引力和斥力相等,合力为0,对外不显力;
(2)当分子间距离减小,小于r0时,分子间引力和斥力都增大,但斥力增大得更快,斥力大于引力,分子间作用力表现为斥力;
(3)当分子间距离增大,大于r0时,分子间引力和斥力都减小,但斥力减小得更快,引力大于斥力,分子间作用力表现为引力;
(4)当分子间距离继续增大,分子间作用力继续减小,当分子间距离大于10 r0时,分子间作用力就变得十分微弱,可以忽略了。
陷阱二:热传递的条件分析不清易错?
热传递是热量从高温物体传到低温物体或从同一物体的高温部分传到低温部分的过程。而不是从能量高的物体传到能量低的物体。热传递只与温度高低有关,与能量高低无关。
热量:在热传递过程中,传递内能的多少叫做热量。热量的单位是焦耳。(热量是变化量,只能说“吸收热量”或“放出热量”,不能说“含”、“有”热量。“传递温度”的说法也是错的。)
热传递过程中,高温物体放出热量,温度降低,内能减少;低温物体吸收热量,温度升高,内能增加。
陷阱三:汽油机的4221工作原理理解不透彻易错。
在单缸四冲程内燃机中,吸气、压缩、做功、排气四个冲程为一个工作循环,每个工作循环曲轴转2周,活塞上下往复2次,做功1次。
在这四个冲程中只有做功冲程是燃气对活塞做功,而其它三个冲程(吸气冲程、压缩冲程和排气冲程)是依靠飞轮的惯性来完成的。
陷阱四:汽油机工作过程中能量转化记忆不清易错。
压缩冲程将机械能转化为内能。
做功冲程是由内能转化为机械能。
易错点06 机械运动常考易错陷阱分析
陷阱一:速度的理解不透彻易错?
误认为平均速度是速度的平均值
平均速度是物体通过某段路程的平均快慢程度,数值上等于物体运动的总路程与物体在这段路程上所用总时间的比值。例如,某物体在前一半路程的速度是v1,在后一半路程的速度为v2,则物体在这一段路程的平均速度,而不是速度平均值
陷阱二:运动状态的判断易错?
运动和静止是相对的,只有选定了参照物,才能确定物体是运动的还是静止的。如果被研究的物体相对于所选参照物位置发生了改变,则是运动的;如果被研究的物体相对于所选参照物位置没有发生改变,则是静止的。
陷阱三:对s-t和v-t图象的物理意义理解。
机械运动中常见的图象有s-t与v-t图象两种,能形象直观地反映物体的运动情况同学们要会区分s-t与v-t图线的不同之处,熟练地掌握图象中s-t与v-t图线的物理意义.
陷阱四:误差的理解易错。
在测量各类物理量时,测量值与真实值之间总会有差别,这就是误差。误差是不能消除的,但可以尽量减小,减小误差的方法有:多次测量求平均值、选用更精密的测量工具、改进测量方法等,测量错误是由于不遵守仪器的使用规则、读数时粗心等造成的,是不该发生且能够避免的。误差不是错误。
易错点07 质量与密度常考易错陷阱分析
陷阱一:生活中的重和物理学中的重混淆易错?
物理学中,质量是指物体中所含物质的多少,生活中我们经常说到的“重”指的就是物体的质量,而物理学中的“重”是指物体所受的重力,不是质量。
陷阱二:质量和密度的理解有误易错?
质量是物体的一种属性,它不随物体的形状、状态、位置和温度的改变而改变;密度是物质的一种特性,密度的大小与物质的状态、物体的温度等因素有关,而与质量、体积无关.
陷阱三:公式的理解易错。
正确理解、m和V之间的比例关系,可以方便地分析和解决有关密度问题,但一定要注意控制变量。
①同种物质组成的两个物体甲和乙,因一定,可得
②两种不同物质组成的两个物体甲和乙,当它们体积相同时,则
③不同物质组成的两个物体甲和乙,当它们的质量相同时,有
陷阱四:密度的单位换算易错。
在国际单位制中,密度的单位是"kg/m3",常用单位有"gcm",它们之间的换算关系是:1 g/cm=1 000 kgm.
易错点08 力和运动常考易错陷阱分析
陷阱一:物体间力的作用是相互的理解易错?
物体间力的作用是相互的,A物体对B物体施力时,B物体同时对A物体施加反作用力.
这两个力被称为相互作用力,大小相等,方向相反,且同时产生、同时变化、同时消失,分别作用在不同的物体上。
陷阱二:物体的重心一定在物体上易错?
对于整个物体,重力作用的表现就好像它作用在某个点上,这个点叫作物体的重心。形状规则、质量分布均匀的物体的重心在物体的几何中心上。重心不一定在物体上,重心的位置可以在物体之外,也可以在物体之外。
陷阱三:物体所受的摩擦力的大小与压力大小关系理解易错。
初中阶段,我们主要学习滑动摩擦力和静摩擦力。影响滑动摩擦力大小的因素有物体间的压力和接触面的粗糙程度,接触面的粗糙程度一定时,压力越大,物体所受的滑动摩擦力越大。对于静摩擦力,我们是根据二力平衡来判断其大小的。
陷阱四:摩擦力的方向判断易错。
摩擦力的方向总是与物体相对运动或相对运动趋势的方向相反,与物体的运动方向无关。摩擦力产生的条件是:两个物体相互接触、有挤压、发生相对运动或有相对运动趋势且接触面粗糙这里我们要明确“相对运动”和“相对运动趋势”的含义,“相对”是以跟被研究物体接触的另一物体为参照物,来描述被研究物体的运动方向或运动趋势的.物体的运动方向则多以静止的地面为参照物。
陷阱五:摩擦力大小与物体运动速度有关易错?
滑动摩擦力大小只与物体间的压力和接触面的粗糙程度有关,物体间的压力不变,接触面的粗糙程度不变,物体所受的滑动摩擦力的大小也不变。有些同学误以为速度越大,物体所受的摩擦力越大,是忽略了影响滑动摩擦力大小的本质因素。
陷阱六:运动的物体受摩擦力,静止的物体不受摩擦力?
物体间有没有摩擦力主要看物体间有没有相对运动,或者有没有相对运动的趋势,而与物体是否运动或静止无关。
易错点09 压强常考易错陷阱分析
陷阱一:压力等同于重力易错?
在某些情况下,尤其是日常生活中,有许多实例是重力和压力大小相等,方向相同,常被误认为是同一个力,但压力和重力是两个完全不同的力,两者没有直接关系。压力大小不一定等于重力。只有当物体放置于水平地面上时压力才等于重力。
陷阱二:液体压强,对深度的理解易错。
液体压强公式p=ρgh中,h是指从自由液面到该点的竖直距离,同学们在理解此处时,常见的错误有:(1)认为h是该点到液体底部的距离(混淆深度和高度的概念)。(2)认为h是该点到液面的长度(混淆深度与长度的概念).
陷阱三:对压强概念的理解易错。
在日常生活中,作用在水平面上的物体,压力与重力大小相等,但对于非柱形容器,即使容器在水平面上,容器内液体对容器底部的压力也不等于液体所受的重力,有些同学在判断容器内液体对容器底部的压力大小时,不考虑容器的形状,简单地认为一定与容器内液体所受的重力相等而导致错误.
陷阱四:固体压强的计算易错。
1.在运用压强公式计算时,要明确受力面积应该是指物体相互挤压的那部分面积部分同学容易错误地理解为是物体的面积,或对受力面积考虑不周全,导致多计、少算的现象。
2.关于压强公式中压力的确定,部分同学会错误地认为压力大小就等于物体所受的重力,其实只有放在水平地面上的物体,对水平地面的压力大小才等于物体所受的重力。
陷阱五:流体压强与流速的关系判断易错。
在气体和液体中,流速越大的位置,压强越小,因此,在确定流体压强大小时,首先要判断流体流速的快慢,可从以下方面来分析:自然流动—如流动的空气(风)、流动的水,一般是在较宽阔的地方流体流速慢,较狭窄的地方流体流速快;运动的物体引起的空气和液体流动-运动物体周围流体流速快,其余地方流体流速慢知道了流体流速的快慢,就可以根据流体压强与流速的关系判断压强的大小部分同学在理解时,容易错误地认为流体在流速越大的位置压强越大.
易错点10 浮力常考易错陷阱分析
陷阱一:浮力的方向判断易错?
浮力的方向始终竖直向上,(不是垂直向上),与重力的方向相反,和物体所处的位置、运动状态、形状、液体放置方式都无关。
陷阱二:浮力与物体浸在液体中深度的关系理解易错?
(1)“浸在”包含两种情景,一是部分浸入;二是全部浸没。
(2)浮力与物体浸在液体中深度的关系(两种情况)
①物体浸没前,物体浸入的深度越深,浮力越大
②物体浸没后,浮力与深度无关。
(3)影响浮力大小的因素:液体的密度、排开水的体积。
物体在液体中所受浮力的大小与物体的形状、体积、密度,液体的多少,物体所处的状态等均无关。
陷阱三:物体体积与排开液体体积的关系理解易错。
(1)物体的体积与排开液体的体积不同。
①当物体浸没在液体中时,V排= V物,物体体积不变,排开液体体积也不变,浮力大小与深度无关;
②当物体只有一部分浸入液体中时,V排< V物,当物体逐渐浸人液体中时,排开液体的体积增大,物体所受浮力也增大。
(2)只有溢水杯中的水与溢水口相平时,溢出水的体积才等于物体浸入液体中的体积。
陷阱四:物体在液体中沉浮时的各种状态分析易错。
状态分析 | 动态(受非平衡力) | 静态(受平衡力) | |||
上浮 | 下沉 | 悬浮 | 漂浮 | 沉底 | |
向上运动 | 向下运动 | 静止在液体内部任意深度 | 静止在液面上 | 静止在容器底 | |
受力分析 | F浮>G | F浮<G | F浮=G | F浮=G | F浮+F支=G |
密度 分析 | ρ液>ρ物 | ρ液<ρ物 | ρ液=ρ物 | ρ液>ρ物 | ρ液<ρ物 |
体积 分析 | V排=V物(未露出液面前) | V排=V物 | V排=V物 | V排<V物 | V排=V物 |
陷阱五:有关漂浮问题的五大规律理解易错。
规律一:“二力平衡”即物体漂浮在液面上时,物体所受浮力等于自身重力(F浮=G物)。
规律二: “质量相等”即物体漂浮在液面上,排开液体的质量等于自身质量(m排=m物)。
规律三:“体积比与密度比有关”,即物体漂浮在液面上,浸入液体的体积是物体体积的几分之几,物体密度即液体密度的几分之几。
规律四:“浮力恒等”, 即物体漂浮在不同液面上时,所受浮力相等(F1=F2=······=Fn=G物)。
规律五:“密大浸少”,即物体漂浮在不同液面上,在密度大的液体中物体浸入液体的体积小。
易错点11 功和机械能常考易错陷阱分析
陷阱一:不做功的三种情况判断易错?
(1)有力而无距离:
物体受力,但物体没有在力的方向上通过距离,此情况叫“劳而无功”;(2)有距离而无力:
物体移动了一段距离,但在此运动方向上没有受到力的作用(如物体因惯性而运动),此情况叫“不劳无功”;
(3)有力也有距离、但力与距离垂直:
物体既受到力,又通过一段距离,但两者方向互相垂直(如起重机吊起货物在空中沿水平方向移动),此情况叫“垂直无功”。
(4)力做功的两种情况
①力的方向与物体运动的方向一致,称为力对物体做功。
②力的方向与运动方向相反,可以称为克服某个力做功。
陷阱二:(1)功和功率的比较理解易错?
(1)“功”表示做功的“多少”;
(2)“功率”则表示做功的“快慢”;(功率与功和时间两个因素有关)
(3)在做功时间相同时,做功多的做功快;做功多不一定做功就快,即“功率”不一定就大。
陷阱三:功率的计算应用易错。
(1)公式P=Fv的适用条件:物体在拉力F的作用下,以速度v沿拉力的方向做匀速直线运动,则拉力F所做的功的功率可表示为Fv。(其中F表示物体所受的拉力,v表示物体运动的速度)该公式也适用于变速直线运动。
(2)公式只能用于求平均功率,P=Fv既可以用于求平均功率,也可以用于求瞬时功率。
(3)由公式P=Fv可知:在功率P一定时,力F与速度v成反比。
陷阱四:机械能的转化和守恒理解易错。
(1)做功角度:只有重力或弹力做功,无其它力做功;其它力不做功或其它力做功的代数和为零;系统内如摩擦阻力对系统不做功。
(2)能量角度:首先只有动能和势能之间能量转化,无其它形式能量转化;只有系统内能量的交换,没有与外界的能量交换。
(3)机械能守恒一般都是理想状态下才发生的,物体能量的转化一般都不太可能只有机械能的转化,还有其他能量的转化。
(4)机械能守恒是有条件的,只有重力或弹力做功时,机械能是守恒的。
(5)在动能和势能相互转化中,若受摩擦等阻力,则机械能的总和减少。
(6)“在光滑面上”、“不计空气阻力”等文字,表示没有摩擦等阻力,此时机械能总和可看作是不变的。
(7)人造地球卫星的运动,近地点动能(速度)最大,势能最小;远地点势能最大,动能(速度)最小,近地点向远地点运动时,动能转化为势能,远地点向近地点运动,势能转化为动能,整个过程机械能守恒。
(8)滚摆上升下落过程中,如果不计空气阻力,机械能守恒。上升动能转化为重力势能,下降重力势能转化为动能,最低点速度最大,动能最大;最高点重力势能最大,动能最小;下降过程反之。
考虑空气阻力,滚摆每次上升高度减小,机械能转化为内能。
易错点12 简单机械常考易错陷阱分析
陷阱一:杠杆的五要素理解易错?
(1)杠杆可以是直的,也可以是任何形状的。
(2)动力和阻力都是杠杆受到的力,作用点都在杠杆上。
(3)动力、阻力的方向不一定相反,但它们使杠杆的转动的方向相反。
(4)力臂是支点到力的作用线的距离,而不是支点到力的作用点的距离。
(5)如果力的作用线恰好通过支点,则其力臂为零。
陷阱二:三类杠杆的特点及应用辨别易错?
类型 | 力臂关系 | 力的关系 | 特点 | 应用举例 |
省力杠杆 | l1>l2 | F1<F2 | 省力、费距离 | 撬棒、铡刀、动滑轮、轮轴、羊角锤、钢丝钳、手推车、花枝剪刀 |
费力杠杆 | l1<l2 | F1>F2 | 费力、省距离 | 缝纫机踏板、起重臂 人的前臂、理发剪刀、钓鱼杆 |
等臂杠杆 | l1=l2 | F1=F2 | 既不省力也不省距离,既不费力也不费距离 | 天平,定滑轮 |
陷阱三:动滑轮和定滑轮的相关概念理解易错。
名称 | 定滑轮 | 动滑轮 | |
作用力的关系 | 物重 | G | G |
拉力大小 | F=G | ||
拉力方向 | 与物体运动方向相反 | 与物体运动方向相同 | |
移动距离的关系 | 物体移动的距离 | h | h |
拉力移动的距离 | s=h | s=2h | |
特点 | 不省力但可以改变力的方向 | 省一半的力,但不能改变力的方向 | |
实质 | 等臂杠杆 | 动力臂是阻力臂2倍的省力杠杆 |
陷阱四:滑轮组绳子的绕法易错。
(1)确定绕过动滑轮的绳子的根数:首先根据题目中的条件,如绳子能承受的最大拉力F、要承担的重物G物和动滑轮的重力G动,计算出承担物重所需绳子段数n=+,如果算出的绳子段数不是整数,一律进一位。例如:所得结果为n=3.4时,我们应选择绳子的根数为4。
(2)确定绳子固定端的位置和绳子的绕法。当绳子的根数n为偶数时,绳子的固定端应拴在定滑轮上,开始绕绳子;当n为奇数时,绳子的固定端应拴在动滑轮上,开始绕绳子。
(3)示例:
陷阱五:几种简单机械的机械效率易错。
易错点13 电流和电路常考易错陷阱分析
陷阱一:摩擦起电的本质理解易错?
摩擦起电的实质是电子的转移,获得电子的带负电,失去电子的带正电。
陷阱二:小球所带电性的判断易错?
根据电荷间的相互作用规律判断物体所带电荷的种类时,若果相互排斥,一定带同种电荷。但是相互吸引,可能带异种电荷,还可能一个带电,一个不带电。区分的时候先确定物体是否是带电体,再判断相互作用情况。
陷阱三:电路连接方式判断易错。
1.判断电路的连接方式的方法是:从电源的一端出发,观察电流有几条路径,若只有一条,则是串联,否则是并联。
2.只有当两个或两个以上的用电器两端都直接接在电源的两端(中间有开关和电流表的不影响),才是并联,否则是混联。
易错点14 电压,电阻常考易错陷阱分析
陷阱一:电压表测量哪一个用电器两端的电压判断易错?
电压表与哪一个用电器并联,电压表就测的是哪个的电压。注意:电压表的两个接线柱需要直接与被测用电器的两端相连接(中间可以有开关和电流表)。
陷阱二:电路故障判断易错?
利用电流表和电压表判断串联电路中的故障,一般方法是:电流表判断故障的类型,有示数,短路故障;无示数,断路故障。电压表确定故障的位置,短路时,电压表无示数的用电器短路;断路时,电压表无示数时,电压表所测电器以外的部分断路,有示数时,所测部分断路。
陷阱三:滑动变阻器的原理理解易错。
滑动变阻器的原理实质是当导体材料和横截面积一定时,导体的长度越长,电阻越大。通过滑片的移动,改变接入电路中电阻丝的长度来改变电阻,从而改变电流、电压。所以接入电路时要与被控制电器串联,一上一下接入电路中,否则,达不到分压和变流的作用。
易错点15 欧姆定律及其应用常考易错陷阱分析
陷阱一:欧姆定律的理解应用易错?
1.欧姆定律的内容:导体中的电流,跟导体两端的电压成正比,跟导体的电阻成反比。
2.数学表达式:I=U/R。变形公式:U=IR;R=U/I。U-电压,单位:V;I-电流,单位:A;R-电阻,单位:ῼ。
3.在计算时,三个量必须是同一用电器的同一状态的三个量。
【注意】不要错误的认为:电压与电流成正比;电阻与电压成正比,与电流成反比!
陷阱二:小灯泡电阻计算易错?
不能对小灯泡在不同电压下的电阻求平均值!因为小灯泡灯丝的电阻随温度的升高而增大。电压越高时,电流越大,小灯泡灯丝发热越厉害。
陷阱三:动态电路电表示数变化判断易错。
分析电表示数变化问题,第一步是准确判断出电路的连接方式和各电表所测的是哪个用电器的什么量。第二步是按照上述分析模式进行具体分析。遇到比例问题,要分析清楚这个比例反映的是什么量:若果是定值电阻的阻值,则不会改变,若果是滑动变阻器的阻值,则根据滑动变阻器阻值的变化情况来分析即可,其它的情况依次类推,具体分析即可。
易错点16 电功和电功率常考易错陷阱分析
陷阱一:利用电能表计算电功和电功率易错?
假设电能表标有M/Kw.h,电能表在t时间内转过N转,则电功W=N/M kW.h=N/M×3.6×106J。电功率为P= W/t =3.6×106J/Mt。
陷阱二:额定功率和实际功率易错?
1.额定功率和实际功率:额定功率只有一个,在额定电压下取得;实际功率有无数多个,一个实际电压对应一个实际功率。
2.灯的明暗程度由它的实际功率决定,与额定功率无关。
陷阱三:题目条件提取不完整易错。
题设的“潜在条件”:如“用电器恰好正常工作”,含义是“该用电器两端的电压为它的额定电压,功率为额定功率,电流为额定电流”;“在家庭电路中”,含义是“此时它两端的电压为220V”等。对于动态电路,注意要根据题设要求先准确画出其等效电路图,再根据等效电路进行分析,使问题简化。
易错点17 焦耳定律常考易错陷阱分析
陷阱一:串联式加热模型档位问题易错?
如图所示,对于两个电阻串联后组成的加热装置,都可以等效为这种模型。当S闭合时,R1被短路,只有R2工作,这时处于加热状态,R2为一个阻值较小的电阻。当S断开后,R1、R2串联,电路处于“保温”状态,R1是一个阻值较大的电阻。(图略)
对这类问题涉及的主要计算公式为:
(1)R2=U2/P加热
(2)R=R1+R2=U2/P保温
(3)P=P1+P2
(4)W=Pt (5)Q=I2Rt (6)Q=cmΔt
陷阱二:并联式加热模型档位问题易错?
对于将电阻并联后的加热装置原理,都可以等效为这个模式。当S闭合时,只有R2工作,处于低温档(或保温档),当S、S0同时闭合时,处于加热状态,或者“高温档”。这里R2的阻值一般比R1大,用作保温加热。(图略)
计算该类题目的常用公式:
(1)P保温=U2/R2 (2)R=U2/P (3)P=PR1+PR2
(4)W=Pt (5)Q=I2Rt (5)Q=cmΔt
陷阱三:电热计算易错。
1.对于所有的电热计算,均可用公式Q=I2Rt。对于纯电阻电路(电能都转化为内能的情形)还可以用公式:Q=W=UIt和Q=P×t。
2.对于电热的转化效率,可用公式η=×100%计算。对于W电可灵活选用1中的公式;
Q热一般用Q=cmΔt计算。
3.若果电能全部转化为内能,那么电流产生的热量Q等于消耗的电能W,即Q=W=UIt=pt。
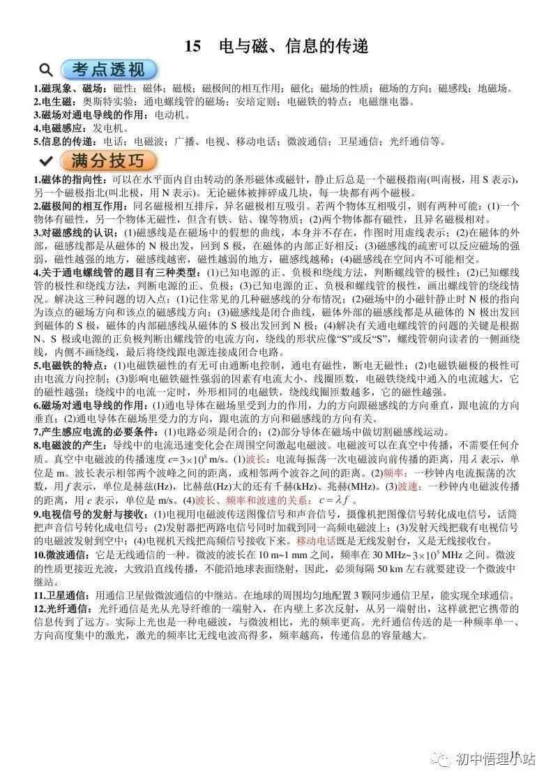
易错点18 电和磁常考易错陷阱分析
陷阱一:电磁实验区分不清易错。
实验名称 | 探究的问题与结论 |
奥斯特实验 | 通电直导线周围存在着磁场。揭示了电与磁的联系。 |
探究影响电磁铁磁性强弱的因素 | 电磁铁的磁性强弱与电流的大小、线圈的匝数多少、是否有铁芯有关。当线圈的匝数一定时,电流越大,磁性越强;当电流的大小一定时,线圈的匝数越多,磁性越强。有铁芯比无铁芯磁性强。 |
法拉第电磁感应实验 | 闭合电路的一部分导体在磁场中做切割磁感线的运动时,导体中就会产生电流,这个现象叫做电磁感应。所产生的电流叫做感应电流。感应电流的大小与线圈的匝数、导体运动的速度、磁场的强弱有关;方向与导体的运动方向、磁场方向有关。是发电机的工作原理。 |
磁场对电流的作用 | 通电导体在磁场中受到力的作用。力的方向与电流方向和磁场方向有关;大小与电流的大小、线圈的匝数、磁场的强弱有关。是电动机的工作原理。 |
陷阱二:感应电流产生的条件理解不透彻易错
产生感应电流的条件:闭合电路的部分导体在磁场中做切割磁感线运动。
注意:
(1)“闭合”:没有构成回路的电路是不会有电流的;
(2)“一部分”:全部电路都在磁场中做运动也不符合条件;
(3)“切割”:运动方向与磁感线不平行不是指导体的运动方向一定要与磁感线垂直。
陷阱三:电流的磁效应与电磁感应记混易错。
奥斯特(电流的磁效应)和法拉第(电磁感应)的发现。奥斯特发现的是通电导体周围存在着磁场,首先揭示了磁与电的联系;法拉第发现的是利用磁产生电流的条件。
陷阱四:电和磁基本概念混淆易错。
1.电荷的种类与电极的种类:电荷分正电荷(+)、负电荷(—);磁极分磁北极(N)、磁南极(S)。
2.磁体吸引的是含铁、钴、镍元素的磁性物质;电荷吸引的是一切轻小物体。







































当某一物理量受到几个不同物理量的影响,为了确定各个不同物理量的影响,要控制某些量,使其固定不变,改变某一个量,看所研究的物理量与该物理量之间的关系。如:研究液体的压强与液体密度和深度的关系。
2. 理想模型法
在用物理规律研究问题时,常需要对它们进行必要的简化,忽略次要因素,以突出主要矛盾。用这种理想化的方法将实际中的事物进行简化,便可得到一系列的物理模型。如:电路图是实物电路的模型;力的示意图或力的图示是实际物体和作用力的模型。
3. 转换法
物理学中对于一些看不见、摸不着的现象或不易直接测量的物理量,通常用一些非常直观的现象去认
识,或用易测量的物理量间接测量,这种研究问题的方法叫转换法。如:奥斯特实验可证明电流周围有磁场;扩散现象可证明分子做无规则运动。
4. 等效替代法
等效的方法是指面对一个较为复杂的问题,提出一个简单的方案或设想,而使它们的效果完全相同,将问题化难为易,求得解决。例如:在曹冲称象中用石块等效替换大象,效果相同。
5. 类比法
根据两个(或两类) 对象之间在某些方面的相同或相似而推出它们在其他方面也可能相同或相似的一 种逻辑思维。如: 用抽水机类比电源。
6. 比较法
通过观察,分析,找出研究对象的相同点和不同点,它是认识事物的一种基本方法。如:比较发电机和电动机工作原理的异同。
7. 实验推理法
是在观察实验的基础上,忽略次要因素,进行合理的推想,得出结论,达到认识事物本质的目的。如:研究物体运动状态与力的关系实验;研究声音的传播实验等。
8. 比值定义法
就是用两个基本的物理量的“比”来定义一个新的物理量的方法。其特点是被定义的物理量往往是反映物 质的最本质的属性,它不随定义所用的物理量的大小取舍而改变。如:速度、密度、压强、功率、比热容、 热值等概念公式采取的都是这样的方法。
9. 归纳法
从一般性较小的前提出发,推出一般性较大的结论的推理方法叫归纳法。如;验证杠杆的平衡条件,反 复做了三次实验来验证 F1 L1 = F2 L2
10.估测法
根据题目给定的条件或数量关系,可以不精确计算,而经分析、推理或进行简单的心算就能找出答案的一种解题方法。它的最大优点是不需要精确计算,只要对数据进行粗略估计或模糊计算,就能使问题迎刃而解。(1) 解答时应了解一些常用的物理数据:家庭照明电压值 220V 、每层楼高 3m 左右、一个鸡蛋的质 量约 50g 、成人身高约 1.60~1.80m 、人体的密度约为 1.0×103kg/m3 、人的心跳约 1 秒 70~80 次、人体电阻 约为几千~几百千欧、人正常步行的速度 1.4m/s、自行车一般行驶速度约 5m/s、一本物理课本的质量约 230g、 一张报纸平铺在桌面产生的压强约 0.5Pa 等。 (2)记住一些重要的物理常数:光在真空中的传播速度、声音 在空气中的传播速度、水的密度、水的比热容等。
11. 图像法
在物理学中,常采用数学中的函数图像,将物理量之间的关系表示出来。因此图像实际上反映了物理过程(如熔化图线等) 和物理量的关系 (如电阻的伏安特性曲线等) 。运用图像知识来解物理试题的方法, 叫“图像法” 。运用此方法时应做到:( 1)识别或认定图像横坐标和纵坐标所表示的物理量,弄清情景所描述 的物理过程及其有关的因素和控制条件;(2) 分析图像的变化趋势或规律,弄清图像所表达的物理意义;(3) 根据图像的变化情况确定两个物理量之间的关系,并给以正确描述或做出正确判断。
12.放大法
把测量量按一定的规律放大后再进行测量的方法,称为放大法。在有些实验中,实验的现象我们是能看到的,但是不容易观察。我们就将产生的效果进行放大再进行研究。比如音叉的振动很不容易观察,所以我们利用小泡沫球将其现象放大。观察压力对玻璃瓶的作用效果时我们将玻璃瓶密闭,装水,插上一个小玻璃管,将玻璃瓶的形变引起的液面变化放大成小玻璃管液面的变化。在测量微小量的时候,我们常常将微小的量积累成一个比较大的量、比如在测量一张纸的厚度的时候,我们先测量100 张纸的厚度在将结 果除以 100 ,这样使测量的结果更接近真实的值就是采取的累积放大法。要测量出一张邮票的质量、测量出 心跳一下的时间,测量出导线的直径,均可用积累法来完成。
13.分类法
分类法是指把大量的事物按照一定的“标准” ,将其划分为不同的种类的方法。其一般步骤为:(l)确定分 类依据;(2)选择分类方法;(3)正确进行分类. 如把固体分为晶体和非晶体两类、导体和绝缘体。机械运动分为 直线运动和曲线运动等。
14.观察法
物理是一门以观察、实验为基础的学科。人们的许多物理知识是通过观察和实验认真地总结和思索得来的。著名的马德堡半球实验,证明了大气压强的存在。在教学中,可以根据教材中的实验,如长度、时间、温度、质量、密度、力、电流、电压等物理量的测量实验中,要求学生认真细致的观察,进行规范的实验操作,得到准确的实验结果,养成良好的实验习惯,培养实验技能。大部分均利用的是观察法。
15.多因式乘积法
用两个或者两个以上物理量的乘积定义一个新的物理量,这种方法叫做乘积法。例:电功、电热、热量等概念公式采取的都是这样的方法。
16.逆向思维法
逆向思维是指与一般思维方向相反的思维方式,也称反向思维逆向思维也叫求异思维,它是对司空见惯的似乎已成定论的事物或观点反过来思考的一种思维方式。敢于“反其道而思之”,让思维向对立面的方向 发展,从问题的相反面深入地进行探索,树立新思想,创立新形象。当大家都朝着一个固定的思维方向思 考问题时,而你却独自朝相反的方向思索,这样的思维方式就叫逆向思维。例: 由电生磁想到磁生电。通 过熔化过程想象凝固过程;由汽化吸热想到液化放热,加快蒸发想到减慢蒸发;由升华吸热想到凝华放热。
17.思维导图法
是英国著名教育专家东尼·博赞创造的一种学习方法。在学习科学过程中, 以思维导图的形式将科学知 识自主建构串联成网,可直观显现知识脉络,深刻领会知识间的内在联系。

































































1.牛顿第一定律:一切物体在没有受到外力作用的时候,总保持静止状态或匀速直线运动状态。(牛顿第一定律是在经验事实的基础上,通过进一步的推理而概括出来的,因而不能用实验来证明这一定律)。
2.惯性:物体保持运动状态不变的性质叫惯性。牛顿第一定律也叫做惯性定律。
3.物体平衡状态:物体受到几个力作用时,如果保持静止状态或匀速直线运动状态,我们就说这几个力平衡。当物体在两个力的作用下处于平衡状态时,就叫做二力平衡。
4.二力平衡的条件:作用在同一物体上的两个力,如果大小相等、方向相反、并且在同一直线上,则这两个力二力平衡时合力为零。
5. 物体在不受力或受到平衡力作用下都会保持静止状态或匀速直线运动状态。
1.杠杆:一根在力的作用下能绕着固定点转动的硬 棒就叫杠杆。
2.什么是支点、动力、阻力、动力臂、阻力臂?
(1)支点:杠杆绕着转动的点(o)
(2)动力:使杠杆转动的力(F1)
(3)阻力:阻碍杠杆转动的力(F2)
(4)动力臂:从支点到动力的作用线的距离(L1)。
(5)阻力臂:从支点到阻力作用线的距离(L2)
3.杠杆平衡的条件:动力×动力臂=阻力×阻力臂.或写作:F1L1=F2L2 或写成 。这个平衡条件也就是阿基米德发现的杠杆原理。
4.三种杠杆:
(1)省力杠杆:L1>L2,平衡时F1<F2。特点是省力,但费距离。(如剪铁剪刀,铡刀,起子)
(2)费力杠杆:L1<L2,平衡时F1>F2。特点是费力,但省距离。(如钓鱼杠,理发剪刀等)
(3)等臂杠杆:L1=L2,平衡时F1=F2。特点是既不省力,也不费力。(如:天平)
5.定滑轮特点:不省力,但能改变动力的方向。(实 质是个等臂杠杆)
6.动滑轮特点:省一半力,但不能改变动力方向,要费距离.(实质是动力臂为阻力臂二倍的杠杆)
7.滑轮组:使用滑轮组时,滑轮组用几段绳子吊着物体,提起物体所用的力就是物重的几分之一。
1.功的两个必要因素:一是作用在物体上的力;二 是物体在力的方向上通过的距离。
2.功的计算:功(W)等于力(F)跟物体在力的方向上 通过的距离(s)的乘积。(功=力×距离)
3. 功的公式:W=Fs;单位:W→焦;F→牛顿;s→米。(1焦=1牛·米).
4.功的原理:使用机械时,人们所做的功,都等于不用机械而直接用手所做的功,也就是说使用任何机械都不省功。
5.斜面:FL=Gh 斜面长是斜面高的几倍,推力就是物重的几分之一。(螺丝、盘山公路也是斜面)
6.机械效率:有用功跟总功的比值叫机械效率。
计算公式:P有/W=η
7.功率(P):单位时间(t)里完成的功(W),叫功率。
计算公式:。单位:P→瓦特;W→焦;t→秒。(1瓦=1焦/秒。1千瓦=1000瓦)
1.一个物体能够做功,这个物体就具有能(能量)。
2.动能:物体由于运动而具有的能叫动能。
3.运动物体的速度越大,质量越大,动能就越大。
4.势能分为重力势能和弹性势能。
5.重力势能:物体由于被举高而具有的能。
6.物体质量越大,被举得越高,重力势能就越大。
7.弹性势能:物体由于发生弹性形变而具的能。
8.物体的弹性形变越大,它的弹性势能就越大。
9.机械能:动能和势能的统称。(机械能=动能+势能)单位是:焦耳
10. 动能和势能之间可以互相转化的。
方式有:动能 重力势能;动能 弹性势能。
11.自然界中可供人类大量利用的机械能有风能和水能。
1.内能:物体内部所有分子做无规则运动的动能 和分子势能的总和叫内能。(内能也称热能)
2.物体的内能与温度有关:物体的温度越高,分子运动速度越快,内能就越大。
3.热运动:物体内部大量分子的无规则运动。
4.改变物体的内能两种方法:做功和热传递,这两种方法对改变物体的内能是等效的。
5.物体对外做功,物体的内能减小;
外界对物体做功,物体的内能增大。
6.物体吸收热量,当温度升高时,物体内能增大;
物体放出热量,当温度降低时,物体内能减小。
7.所有能量的单位都是:焦耳。
8.热量(Q):在热传递过程中,传递能量的多少叫热量。(物体含有多少热量的说法是错误的)
9.比热(c ):单位质量的某种物质温度升高(或降低)1℃,吸收(或放出)的热量叫做这种物质的比热。
10.比热是物质的一种属性,它不随物质的体积、质量、形状、位置、温度的改变而改变,只要物质相同,比热就相同。
11.比热的单位是:焦耳/(千克·℃),读作:焦耳每千克摄氏度。
12.水的比热是:C=4.2×103焦耳/(千克·℃),它表示的物理意义是:每千克的水当温度升高(或降低)1℃时,吸收(或放出)的热量是4.2×103焦耳。
重点及难点:
(1)实物电路中接入电流表;
(2)电流表读数;
一、电流的强弱
电流 I:表示电流强弱的物理量。
电流单位:国际标准单位:安培,符号A; 常用单位有毫安(mA)、微安( μA ),1安=1000毫安 ,1毫安=1000微安。
人体安全电流——交流10mA,直流50mA。人体感知电流约1mA。

二、电流表&电流测量
1、电流表的结构

2、电流表的量程

3、电流表的读数
一看量程,二看分度值,三读数

三、电流表接入电路
电流表使用前调零
电流表串联接入电路
电流从正极“+”流入、负极“-”流出。正极是0.6或3两个红色接线柱。

注意:电流表可视为导线,必须与用电器串联使用。
(一)不可并联,并联则短路;
(二)不可直接连接电源。


































































































