
↑↑↑
关注【常州学生慧】
回复“苏锡常镇一模”领取pdf试卷+答案
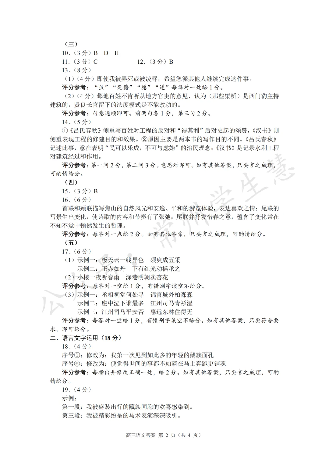
语文答案




数学答案






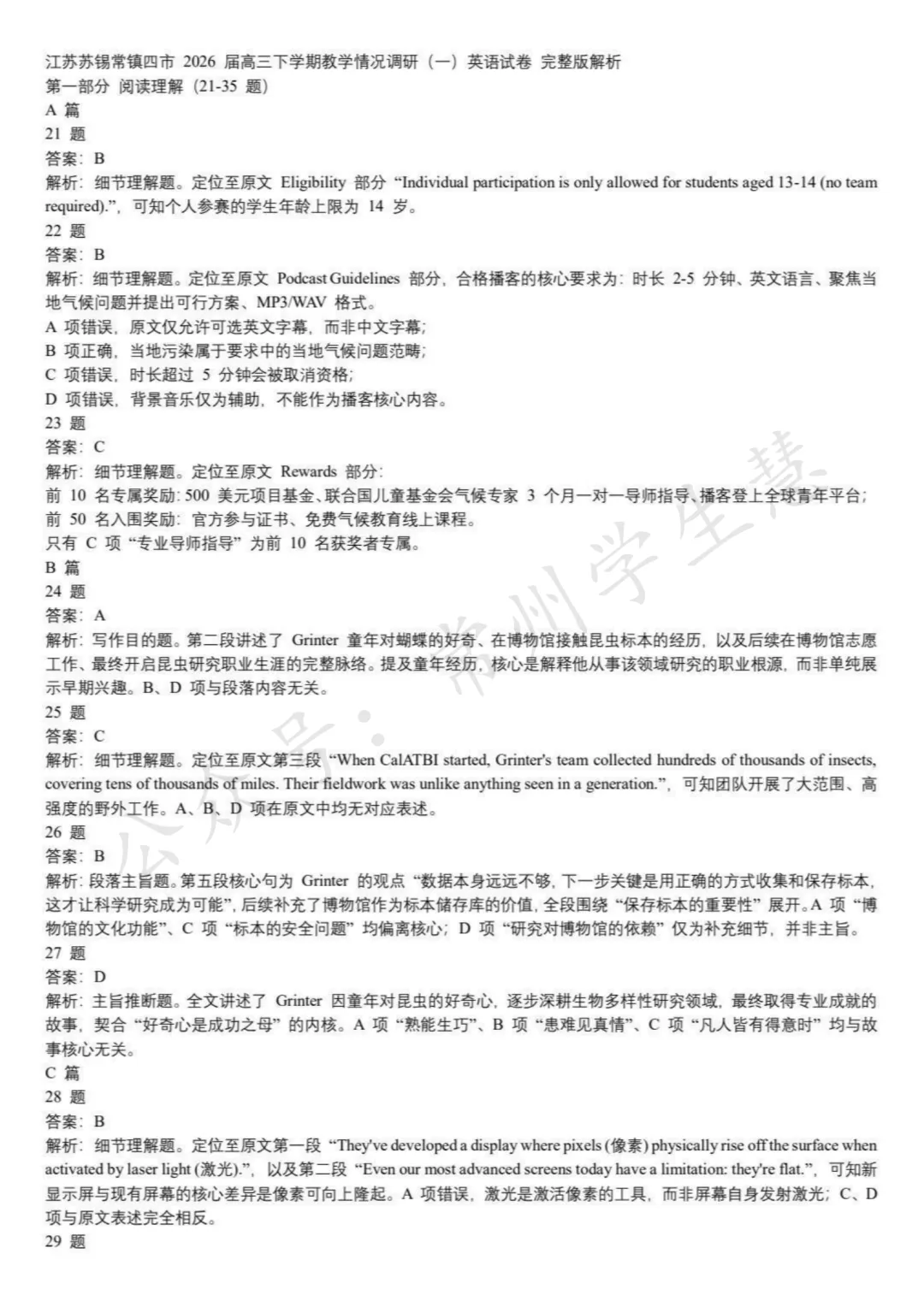
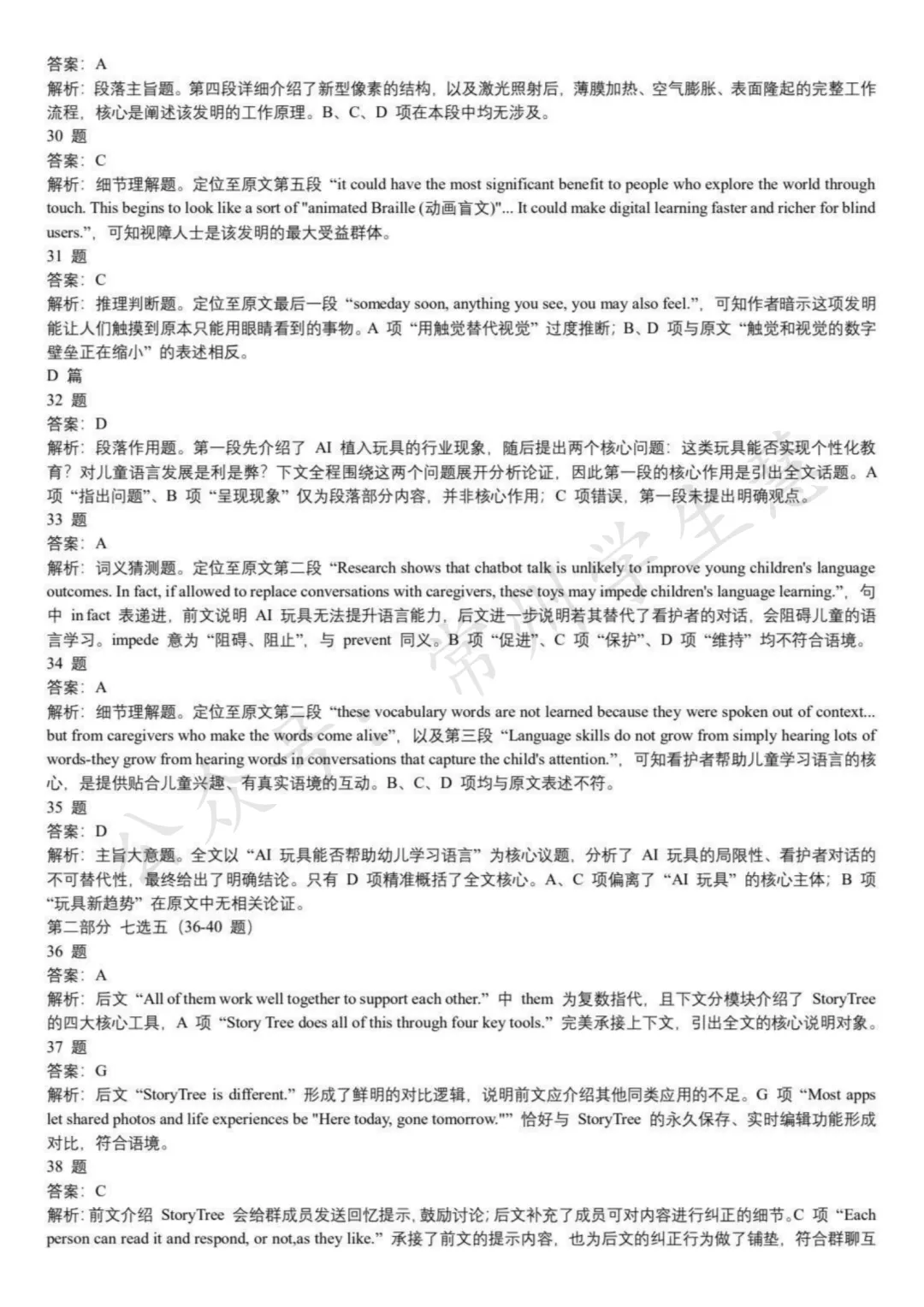
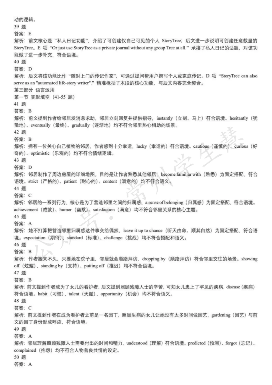
英语答案





↑↑↑
关注【常州学生慧】
回复“苏锡常镇一模”领取pdf试卷+答案
物理答案




化学答案


生物答案


历史答案


政治答案


地理答案



分享给身边的家长
文章来源:
四季读书网
版权声明:本文内容由互联网用户自发贡献,该文观点仅代表作者本人。本站仅提供信息存储空间服务,不拥有所有权,不承担相关法律责任。如发现本站有涉嫌抄袭侵权/违法违规的内容, 请发送邮件至23467321@qq.com举报,一经查实,本站将立刻删除;如已特别标注为本站原创文章的,转载时请以链接形式注明文章出处,谢谢!