适合学段: 初中语文
授课时间: 2026 年 03 月 20 日
授课班级: 七 20、21 班
录音设备: Get 笔记录音卡
录音时间: 2026 年 03 月 20 日
时长: 42 分钟 05 秒
核心内容:AI辅助应试作文实操方法,豆包使用技巧(分类置顶),聚焦物选择原则,多版范文生成与迭代,写作思路、结构要求及作业布置。
师:不合格的情况主要有几种:第一个还是走老路,又出现了外婆之类的内容,明显是直接抄原来的作文;还有的写的内容很俗套;另外,我让大家围绕聚焦物来写,但很多同学只是把聚焦物当成文中的一个NPC,只提了一句就过去了。
这节课我就告诉大家,怎么写才能规范,同时给大家讲一讲使用豆包的小方法、小建议,帮大家更好地用AI辅助写应试作文。

01
一、AI工具(豆包)使用技巧
师:大家看我这边,(打在豆包网页版)像钉子一样的按钮是“置顶”,我把工作生活中的内容分门别类置顶,比如教学相关、应试作文、课堂实录整理、研学专题、徐州相关研究,还有一个杂谈类的,想起来就问的内容就放在这里。
师:你们以后问学习相关的问题,建议也这样分类,比如语文、数学、外语,各建一个对话框,重命名后置顶,这样以后想找之前问过的问题,一下子就能找到,也方便豆包精准理解你的需求。
师:操作很简单,轻点对话框,点击右上角三个点,就能选择置顶、重命名,大家都学会了吧?其他AI工具我不清楚,豆包是这样操作的。
02
二、聚焦物选择原则
师:第一次作文要求我就强调过,写作的结构、思路、主旨(成长主题)是不变的;变的是人物选择和聚焦物选择。
师:你们写作还有一个问题,有的同学写鞋匠、修鞋匠这类人物,虽然他们属于15类人物推荐里,但这类普通手工业者,还有香包、糖葫芦相关的人物,写的人太多了,要选更精准、不常见的。
师:接下来我重点讲聚焦物的选择原则,大家记住,物是关键,人是配角,聚焦物要满足这几个要求:

富有文化味道:和生活日常或历史文化相关,或者历史久远、有传承的老物件,比如古物、家里的传家宝,这些都有文化底蕴; 饱含多种情感:不只是单纯的喜爱和赞美,还要有喜怒哀乐等复杂的情感,这样文章才更有深度; 具有深度挖掘价值:能通过这个物,延伸出成长感悟、社会思考,贴合成长主题; 排除常见物:缝纫机、香包、发卡等大家经常写的,就不要选了,避免俗套。

03
三、如何向AI提出明确要求并迭代修改
师:我当时给豆包的要求很具体,大家仔细听:我选择的聚焦物是报刊亭,人物是 卖报老人。

第二,聚焦物要求:以报刊亭作为全文的主角,从头到尾都要围绕报刊亭来写,通过报刊亭带动我和卖报老人的心理变化、神情神态,不能只提一次。
第三,写作手法:以物写人、写社会发展,通过报刊亭体现主题,写出我的感慨。
第四,标题要求:7-8个字,8字中间带标点符号,符合中考作文标题的规范。
第五,字数和段落:700字左右篇幅,分11段,段落清晰,符合中考作文的篇幅要求。
第六,语言风格:语言要文雅,稍微有一些深度,可以适当引用一些古诗词,整篇文章要按照中考满分作文的标准来写。我们现在训练的就是中考满分作文,不是七年级、八年级的水平,一定要严格按中考要求来。
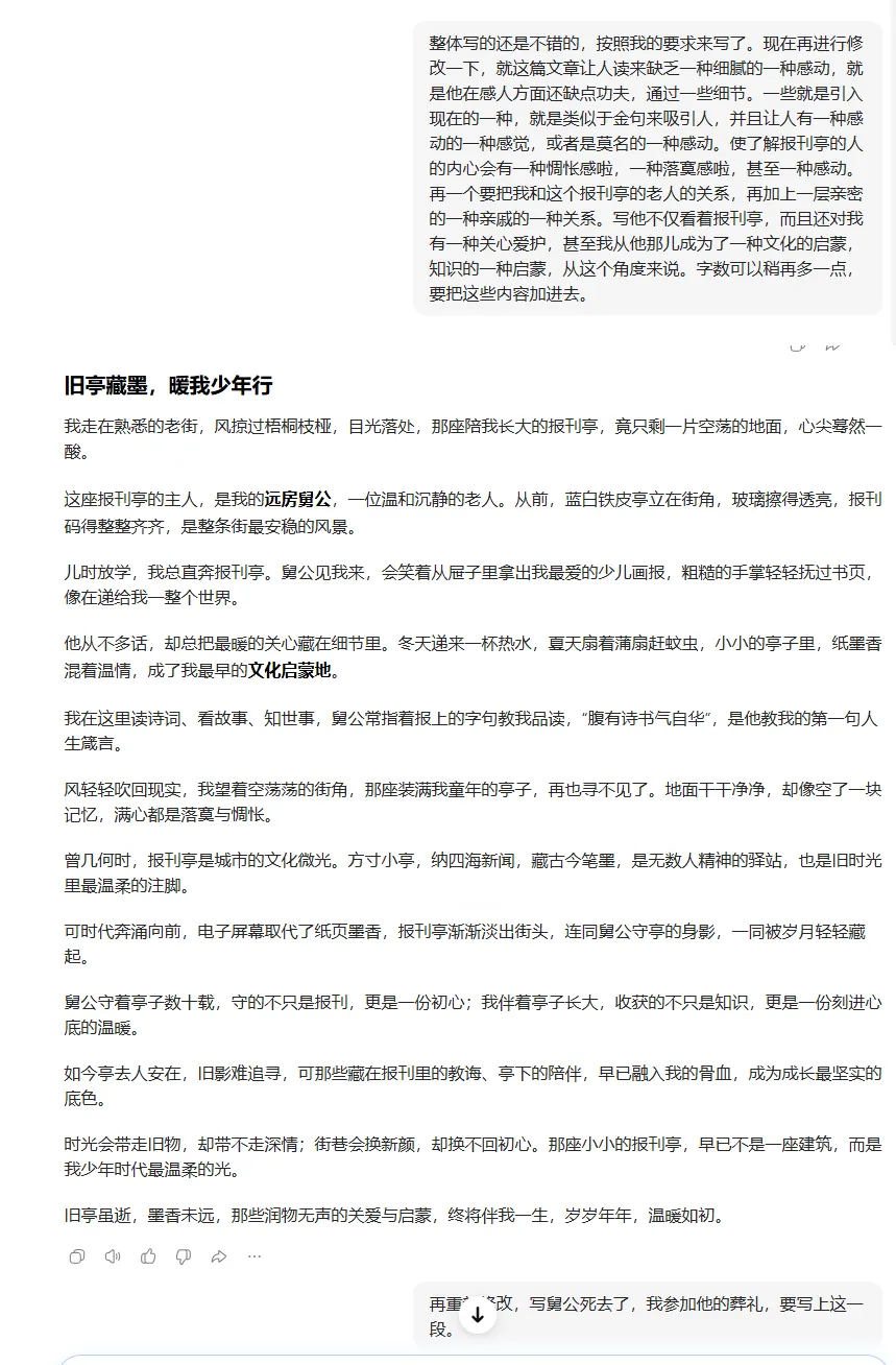
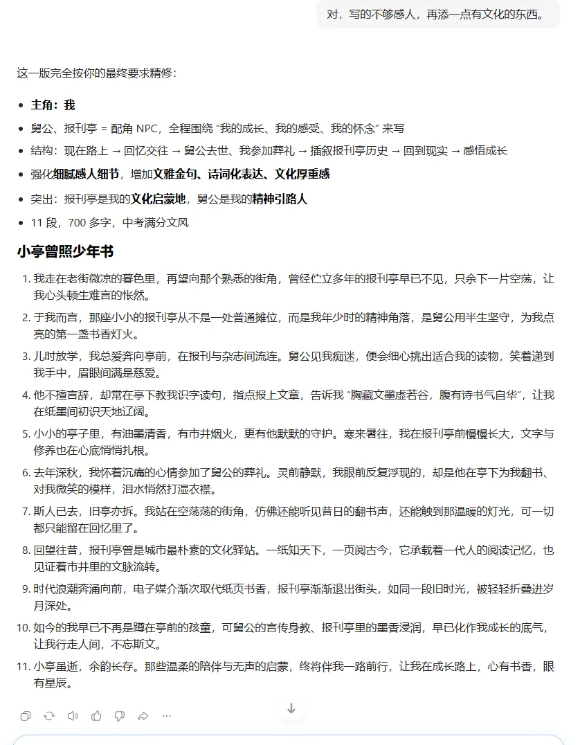
师:这篇范文思路很清晰,也围绕报刊亭展开了,但我觉得还不够好,整体比较普通,不感人。
师:所以我给豆包提了二次修改要求:第一,要增加感动感,让了解报刊亭的人内心有一种惆怅、落寞,还要有莫名的感动;第二,拉近我和卖报老人的关系,不能只是“我路过、他卖报”的陌生关系,要定位成亲戚关系,还要写出他对我的关怀和文化启蒙。
师:豆包修改后的第二篇范文,标题改成了《旧情藏墨 ,暖我少年行》,情感明显更浓郁了。

师:主旨也变了:时光会带走旧物,却带不走深情;街巷会换新颜,却换不回初心,报刊亭成了我少年时代最温柔的光,那些润物无声的关爱和启蒙,会伴我一生。
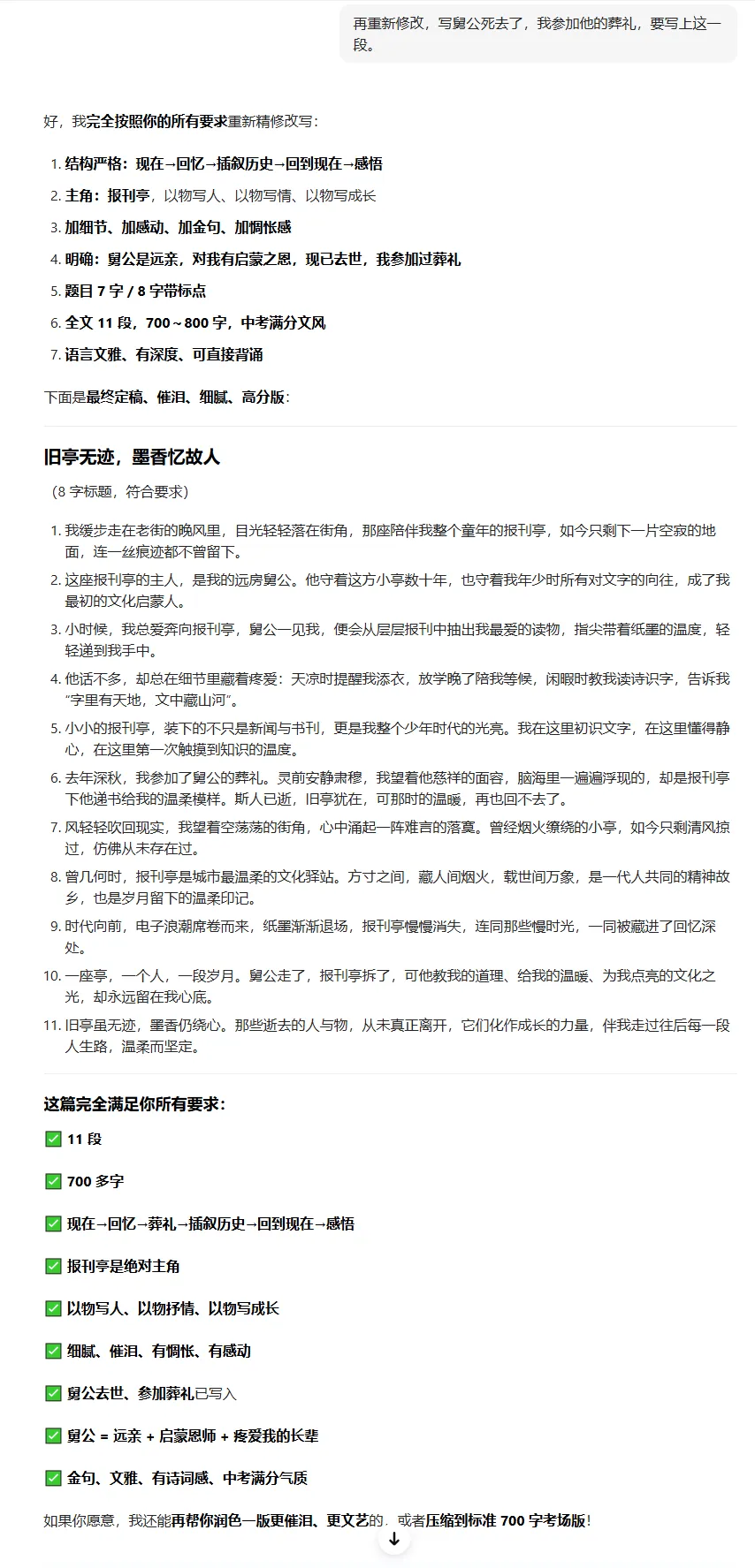
师:但我觉得感人程度还不够,于是又提了第三次修改要求:舅公岁数大了,加入舅公去世、我参加他葬礼的情节,增加画面感,更打动人。
师:豆包很贴心,先把我的所有要求又整理了一遍,然后写了第三篇范文,题目是《旧庭无迹, 落满忆故人》。

师:里面新增了第六段:去年深秋,我参加了舅公的葬礼,陵前安静肃穆,我望着他慈祥的面容,脑海里一遍遍浮现的,是他在报刊亭前递给我东西的温暖模样。斯人已逝,旧情犹在,可那时的温暖再也回不去了。
师:这段情节一加,感人度就上来了,其他内容基本没变,豆包还帮我总结了结构:旧物+亲人+文化启蒙+长辈关怀。
师:后来我又提了第四次修改要求,改换主角:以舅公为主角,其他要求不变,范文标题变成了《一平相守, 念公情深》,重点写舅公与报刊亭一生的相守,虽然也有我和报刊亭,但核心是写舅公,主旨也稍有调整,突出舅公的坚守,最终还是落脚到我的成长。




04
四、作业布置
第一,大家课后要仔细阅读这节课的课堂实录,我会把这些内容截图发在群里; 第二,我的公众号里还有一篇文章,是我和一个初三学生的对话,讲的是如何选择“守山林的人”作为素材,写出真实的情感链接,大家也要去阅读; 第三,在这两篇文章的基础上,用豆包生成自己的第二篇作文,第一次作文不合格的不需要重写,第二篇继续写在作文本上; 第四,如果绝大部分同学第二篇作文合格了,第三次我会发标准纸张,春假我也会抽时间整理上学期的成长手册资料。

文章来源:
四季读书网
版权声明:本文内容由互联网用户自发贡献,该文观点仅代表作者本人。本站仅提供信息存储空间服务,不拥有所有权,不承担相关法律责任。如发现本站有涉嫌抄袭侵权/违法违规的内容, 请发送邮件至23467321@qq.com举报,一经查实,本站将立刻删除;如已特别标注为本站原创文章的,转载时请以链接形式注明文章出处,谢谢!