
初中数学精品资料库
专注初中数学干货分享|知识点|题型|技巧|资料
助力基础巩固、方法提升、轻松学好初中数学。
用心整理,持续更新,做你身边的数学学习助手。
【2026年中考数学】一轮复习《一元二次方程应用》专项练习,有解析。
10大经典题型:
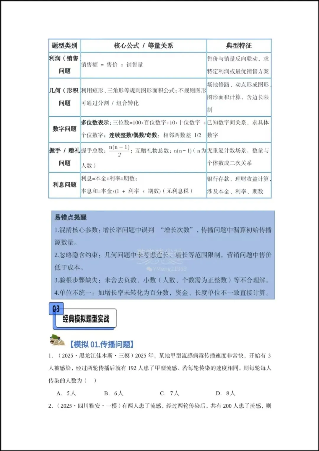
①传播问题
②增长率问题
③与图形有关的问题
④数字问题
⑤营销问题
⑥动态几何问题
⑦工程问题
⑧行程问题
⑨握手/循环赛问题
⑩其他实际问题
笔尖划过的每一道题,都是通往梦想的阶梯。熬过的每一个深夜,从盛夏到寒冬,从清晨到深夜,你的坚持从不是孤军奋战,每场考试,只管全力以赴!










领取完整电子版:
①:点一点右下角的“赞”和“在看”,感谢!
②:点击“关注”或在公众号对话框中回复:319
点击下方“公众号”关注,获取更多精品资料哦!
本微信公众账号分享的资源均通过网络等公共合法渠道获得,仅供试用!版权属于原出版机构或影像公司,本资源为电子载体,传播分享仅限于家庭使用与交流心得、参考和辅助购买决策,不得以任何理由在商业行为中使用,若喜欢此资源,建议购买实体产品。文章中的视频及图片均来自网络,版权归原作者或原出版社所有。如有侵权,请及时联系删除。
文章来源:
四季读书网
版权声明:本文内容由互联网用户自发贡献,该文观点仅代表作者本人。本站仅提供信息存储空间服务,不拥有所有权,不承担相关法律责任。如发现本站有涉嫌抄袭侵权/违法违规的内容, 请发送邮件至23467321@qq.com举报,一经查实,本站将立刻删除;如已特别标注为本站原创文章的,转载时请以链接形式注明文章出处,谢谢!