考向三遗传规律(一)
1.(2025年东北三省,单选15,2分)某二倍体(2n)植物的三体(2n+1)变异株可正常生长。该变异株减数分裂得到的配子为“n”型和“n+1”型两种,其中“n+1”型的花粉只有约50%的受精率,而卵子不受影响。该变异株自交,假设四体(2n+2)细胞无法存活,预期子一代中三体变异株的比例约为( )
A. 3/5B. 3/4C. 2/3D. 1/2
【答案】A
【解析】据题可知,三体减数分裂得到的配子为“n”型和“n+1”型两种,其中“n+1”型的花粉只有约50%的受精率,而卵子不受影响且四体(2n+2)细胞无法存活。先明确三体变异株产生的配子类型及比例三体变异株3条同源染色体随机分配到配子中,形成两种配子:n:n+1=1:1,再分析实际可育的雌雄配子比例:①可育雌配子(不受影响)n:n+1=1:1 ②可育雄配子(“n+1” 型花粉受精率仅 50%)n:n+1=1:1/2=2:1③构建杂交棋盘格(考虑受精)

2.(2025年东北三省,不定选20,3分)中国养蚕制丝历史悠久。蚕卵的红色、黄色由常染色体上一对等位基因(R/r)控制。将外源绿色蛋白基因(G)导入到纯合的黄卵(rr)、结白茧雌蚕的Z染色体上,获得结绿茧的亲本1,与纯合的红卵、结白茧雄蚕(亲本2)杂交选育红卵、结绿茧的纯合品系。不考虑突变,下列叙述正确的是( )
A. F₁雌蚕均表现出红卵、结绿茧表型
B. F₁雄蚕次级精母细胞中的基因组成可能有RRGG、rr等类型
C. F₁随机交配得到的F₂中,红卵、结绿茧的个体比例是3/8
D. F₂中红卵、结绿茧的个体随机交配,子代中目的个体的比例是2/9
【答案】BCD
【解析】将外源绿色蛋白基因(G)导入到结白茧雌蚕的Z染色体上,获得结绿茧的亲本1,则亲本1的基因型为rrZᴳW,亲本2为纯合的红卵、结白茧雄蚕,则其基因型为RRZZ,F₁雌蚕基因型为RrZW,表现为红卵、结白茧,A项错误;F₁雄蚕基因型为RrZᴳZ,在减数第一次分裂中,染色体复制,初级精母细胞的基因型为RRrrZᴳZᴳZZ,减数第二次分裂,同源染色体分离,非同源染色体自由组合,RR和rr分离,ZᴳZᴳ和ZZ分离,RR和rr与ZᴳZᴳ和ZZ之间自由组合,次级精母细胞中的基因组成可能是RRGG、rr或者RR、rrGG,B项正确;F₁雌蚕基因型为RrZW,雄蚕基因型为RrZᴳZ,随机交配,F₂中红卵(R_)、结绿茧(Zᴳ_ )的个体比例是3/4×1/2 = 3/8,C项正确;F₂中红卵、结绿茧的雌蚕基因型及比例为RRZᴳW:RrZᴳW=1:2;雄蚕基因型及比例为RRZᴳZ:RrZᴳZ=1:2;目的品系为纯合红卵(RR)结绿茧(ZᴳW/ZᴳZᴳ),F₂随机交配,F₃获得RR概率为2/3(R雌配子)×2/3(R雄配子)=4/9,获得ZᴳZᴳ和ZᴳW概率为1/2(Zᴳ雄配子)×1/2(Zᴳ雌配子)+1/2(Zᴳ雄配子)×1/2(W雌配子)=1/2,因此获得目的品系的概率为4/9×1/2=2/9,D项正确。故选BCD。
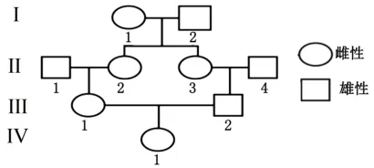
3.(2025年山东,单选7,2分)某动物家系的系谱图如图所示。a1、a2、a3、a4是位于X染色体上的等位基因,Ⅰ-1基因型为Xᵃ¹Xᵃ²,Ⅰ-2基因型为Xᵃ³Y,Ⅱ-1和Ⅱ-4基因型均为Xᵃ⁴Y,Ⅳ-1为纯合子的概率为( )

A.3/64 B.3/32 C.1/8 D.3/16
【答案】D
【解析】据题可知Ⅰ-1基因型为Xᵃ¹Xᵃ²,Ⅰ-2基因型为Xᵃ³Y,所以Ⅱ-2和Ⅱ-3的基因型及其概率均为1/2Xᵃ¹Xᵃ³和1/2Xᵃ²Xᵃ³。又因为Ⅱ-1和Ⅱ-4基因型均为Xᵃ⁴Y,可以算出Ⅲ-1的基因型及其概率为1/4Xᵃ¹Xᵃ⁴、1/4Xᵃ²Xᵃ⁴和2/4Xᵃ³Xᵃ⁴,而Ⅲ-2的基因型及其概率为1/4Xᵃ¹Y、1/4Xᵃ²Y和2/4Xᵃ³Y。所以可以得出Ⅳ-1为纯合子的概率为3/16,D项正确。故选D。
4.(2025年山东,不定选17,2分)果蝇体节发育与分别位于2对常染色体上的等位基因M、m和N、n有关,M对m、N对n均为显性。其中1对为母体效应基因,只要母本该基因为隐性纯合,子代就体节缺失,与自身该对基因的基因型无关;另1对基因无母体效应,该基因的隐性纯合子体节缺失。下列基因型的个体均体节缺失,能判断哪对等位基因为母体效应基因的是( )
A. MmNn B. MmNN C. mmNN D. Mmnn
【答案】B
【解析】根据题意,2对常染色体上的等位基因M、m和N、n,其中1对为母体效应基因,只要母本该基因为隐性纯合,子代就体节缺失,与自身该对基因的基因型无关;另1对基因无母体效应,该基因的隐性纯合子体节缺失,MmNn均为杂合子,无法判断导致表型为体节缺失的母本的哪一对等位基因隐性纯合,A项错误;MmNN中Mm、NN都不是隐性纯合子,不符合题意中,1对基因无母体效应,该基因的隐性纯合子体节缺失,因此只能符合第一种情况,因此推测Mm是母体效应基因,正是由于母本含有mm隐性纯合子,MmNN才表现为体节缺失,B正确; mmNN中mm为隐性纯合子,可能是其本身隐性纯合子,表现为体节缺失,也可能是亲本是含有隐性纯合子mm,因此表现型为体节缺失,无法判定mm是具有母体效应基因还是本身隐性纯合出现的体节缺失,同理,Mmnn中,nn可能是其本身隐性纯合子,表现为体节缺失,也可能是亲本是含有隐性纯合子,因此表现型为体节缺失,因此也无法判定,C项、D项错误。故选B。
5.(2025年北京,单选7,2分)抗维生素D佝偻病是一种伴X染色体显性遗传病。正常女子与男患者所生子女患该病的概率是()
A.男孩100% B.女孩100% C.男孩50% D.女孩50%
【答案】B
【解析】抗维生素D佝偻病为X染色体上的显性遗传病,正常女子的基因型为XᵇXᵇ、男性患者的基因型为XᴮY,所生子女中女孩的基因型为XᴮXᵇ(患者)、男孩的基因型为XᵇY(正常),女孩患病概率为100%,男孩不患病,B项正确。
6.(2025年浙江6月,单选20,2分)遗传病甲由一对等位基因控制,相同的基因型在两性中表型会有差异。男性在甲病基因纯合或杂合时患病,女性只有甲病基因纯合才患病。现有一对夫妻,男的患有甲病且是红绿色盲,女的表型正常,系谱图如下,其中Ⅱ1是甲病的纯合子。下列叙述错误的是( )

A. Ⅰ₂是红绿色盲基因的携带者B. 若只考虑甲病基因,Ⅱ₂和Ⅱ₄同时是杂合子的概率为4/9
C. 若Ⅱ₂与正常男性婚配,他们生一个儿子,患甲病且红绿色盲的概率为1/4D. 若Ⅱ₄和Ⅲ₁均不携带甲病基因,则Ⅱ₄和Ⅱ₅再生一个儿子,患甲病的概率为1/2
【答案】C
【解析】由于Ⅱ₄患红绿色盲,基因型为XᵇXᵇ,因此Ⅰ₂是红绿色盲基因的携带者,A项正确;甲病由一对等位基因控制,男性中基因纯合AA或杂合(Aa)时患病,女性只有基因纯合AA时患病(属于常染色体遗传,与性别相关的表型差异,且为显性基因控制)。由于Ⅱ₃是aa,Ⅱ₁是AA,可推出Ⅰ₁和Ⅰ₂均为Aa,若只考虑甲病基因,Ⅱ₂(Aa:aa=2:1)和Ⅱ₄(Aa:aa=2:1)同时是Aa的概率为2/3×2/3=4/9,B项正确;若Ⅱ₂与正常男性婚配,他们生一个儿子,患甲病且红绿色盲的概率:AaXᵇY=2/3×1/2×1/2=1/6,C项错误;若Ⅱ₄和Ⅲ₁均不携带甲病基因,则Ⅱ₄(aa)和Ⅱ₅(Aa)再生一个儿子,患甲病(Aa)的概率为1/2,D项正确。故选C。
7.(2025年陕晋青宁卷,单选16,3分)某常染色体遗传病致病基因为H,在一些个体中可因甲基化而失活(不表达),又会因去甲基化而恢复表达。由于遗传背景的差异,H基因在精子中为甲基化状态,在卵细胞中为去甲基化状态,且都在受精后被子代保留。该病的某系谱图如下,Ⅲ₁的基因型为Hh,不考虑其他表观遗传效应和变异的影响,下列分析错误的是( )

B.Ⅱ₁为杂合子的概率2/3
C.Ⅱ₂和Ⅱ₃再生育子女的患病概率是1/2
D.Ⅲ₁的h基因只能来自父亲
【答案】B
【解析】该病为常染色体显性遗传变,且存在表观遗传效应,H基因在精子中呈现甲基化状态,卵细胞中呈现去甲基化状态,且被子代保留,故由Ⅲ₁为Hh可推出Ⅱ₂为Hh,Ⅱ₃为Hh或hh,结合Ⅱ₁患病,为H,可推出I₁和I₂均为Hh,A项正确;Ⅱ₁为H,其H呈现去甲基化状态,必源于Ⅰ₂,Ⅰ₁提供H和h的几率均等,Ⅱ₁为Hh的概率为1/2,B项错误;Ⅱ₂和Ⅱ₃后代患病取决于Ⅱ₂,Ⅱ₂提供H,后代患病,反之,后代不患病,Ⅱ₂和Ⅱ₃后代患病概率为1/2,C项正确; Ⅲ₁Hh患病,H源于母亲,h只能源于父亲,D正确。故选B。
8.(2025年河南,单选15,3分)现有二倍体植株甲和乙,自交后代中某性状的正常株∶突变株均为3∶1。甲自交后代中的突变株与乙自交后代中的突变株杂交,F₁全为正常株,F2中该性状的正常株∶突变株=9∶6(等位基因可依次使用A/a、B/b…)。下列叙述错误的是( )
A.甲的基因型是AaBB或AABb
B.F₂出现异常分离比是因为出现了隐性纯合致死
C.F₂植株中性状能稳定遗传的占7/15
D.F₂中交配能产生AABB基因型的亲本组合有6种
【答案】D
【解析】已知植株甲和乙,自交后代中某性状的正常株:突变株均为3:1,可知正常株为显性性状,突变株为隐性性状,甲自交后代中的突变株与乙自交后代中的突变株杂交,F₁全为正常株,F₂中该性状的正常株:突变株=9:6,为9:3:3:1的变式,可知杂交后代F₁基因型为AaBb,正常株的基因型为A﹣B﹣,基因型为aabb的植株会死亡,其余基因型的植株为突变株。所以甲、乙自交后代中的突变株基因型分别为aaBB、AAbb或AAbb、aaBB,由于甲和乙自交后代中某性状的正常株(A﹣B﹣):突变株均为3:1,故甲的基因型是AaBB或AABb,A项正确;F₁基因型为AaBb,自交后代F₂应该出现9:(6+1)的分离比,出现异常分离比是因为出现了隐性纯合aabb致死,B项正确;F₂植株中正常株的基因型为1AABB、2AaBB、2AABb、4AaBb,突变株的基因型为1AAbb、2Aabb、1aaBB、2aaBb,其中性状能稳定遗传(自交后代不发生性状分离)的有1AABB、1AAbb、2Aabb、1aaBB、2aaBb,占7/15,C项正确;F₂中交配能产生AABB基因型的亲本组合有:AABB×AaBB、AABB×AABb、AABB×AaBb、AaBB×AABb、AaBB×AaBb、AABb×AaBb6种杂交组合,和4种基因型AABB、AaBB、AABb、AaBb自交,故亲本组合有10种,D项错误。故选D。
9.(2025年重庆,选择题15,3分)水稻雄性不育、可育由等位基因T、t控制,不育性状受温度的影响(见下表);米质优、劣由等位基因Y、y控制。不育株S₁米质劣但抗病,不育株S₂米质优但易感病。为了选育综合性状好的不育系,用S₁和S₂杂交获得F₁,F₁均为不育且米质优。选F₁两单株杂交获得的F₂中出现稳定可育株,PCR检测部分世代中相关基因,电泳结果如图所示,下列说法正确的是( )


A.S₁是基因型为TTYY的纯合子
B.选择F₁任意两单株进行杂交均会出现如图F₂的育性分离
C.F₂在高温条件下表现不育且米质优的纯合植株占比1/16
D.在S₁和S₂杂交得到F₁时,亲本植株需在同一温度条件下种植
【答案】C
【解析】S₁米质劣,基因型为yy,但F₁均为米质优(Yy),说明S₂为YY。F₁高温不育,低温可育,F₁两单株杂交获得的F₂中出现稳定可育株,故两单株为Tt(杂合),则S₁和S₂应为TT、Tt,若S₁为TTyy (高温不育) ,S₂为TtYY (高温可育),杂交F₁出现TtYy,符合条件,A项错误;F₁出现TTYy、TtYy,杂交后F₂的育性由T/t决定,高温下T_不育,tt可育,任意两单株进行杂交均会出现如图F₂的育性分离,B项错误;高温不育纯合植株为TT,米质优纯合植株为YY,两者独立遗传。F₁中TtYy杂交,F₂中TTYY的概率为1/4(TT)×1/4(YY)= 1/16,C项正确;S₁和S₂在高温下均不育(花粉不育率100%),无法杂交,需在低温下种植才能完成传粉,D项错误。