九江家教中心
编辑部
九江浔梦家教
小初高全科辅导
大学生
专职老师
在职老师
距离2026中考还有92天,不足百日!
今天老师给大家整理了2021-2025近五年九江中考全科真题+官方参考答案,高清PDF可直接打印,需要的家长自行领取~

2021-2025九江中考全科真题合集

包含:语文、数学、英语、物理、化学、道德与法治、历史,全套高清PDF。
获取方式:①关注【浔梦家教】
②后台回复关键词“中考真题”即可获取
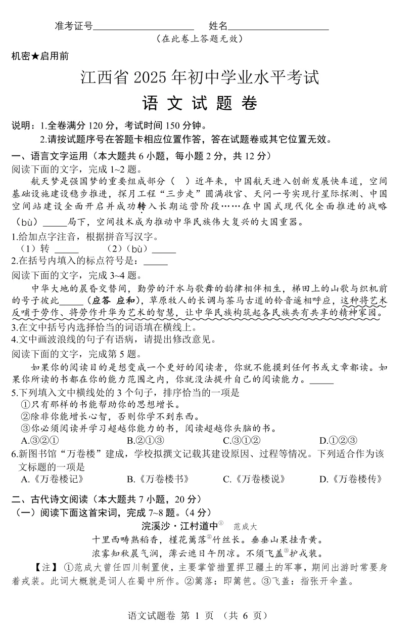
部分试卷展示




-END-
九江找家教,来浔梦家教
24小时家教热线:刘老师15949508305

九江家教中心
用心倾听|用心教育
浔梦家教|与你同行
文章来源:
四季读书网
版权声明:本文内容由互联网用户自发贡献,该文观点仅代表作者本人。本站仅提供信息存储空间服务,不拥有所有权,不承担相关法律责任。如发现本站有涉嫌抄袭侵权/违法违规的内容, 请发送邮件至23467321@qq.com举报,一经查实,本站将立刻删除;如已特别标注为本站原创文章的,转载时请以链接形式注明文章出处,谢谢!