
2026广东、广州一模正式开考中
高考e志愿汇总了试题答案
一起来看
广东一模
高考e志愿app助你金榜题名
物理试卷
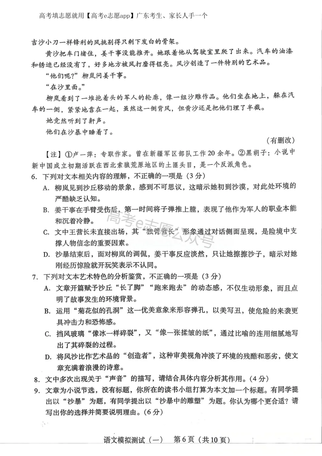
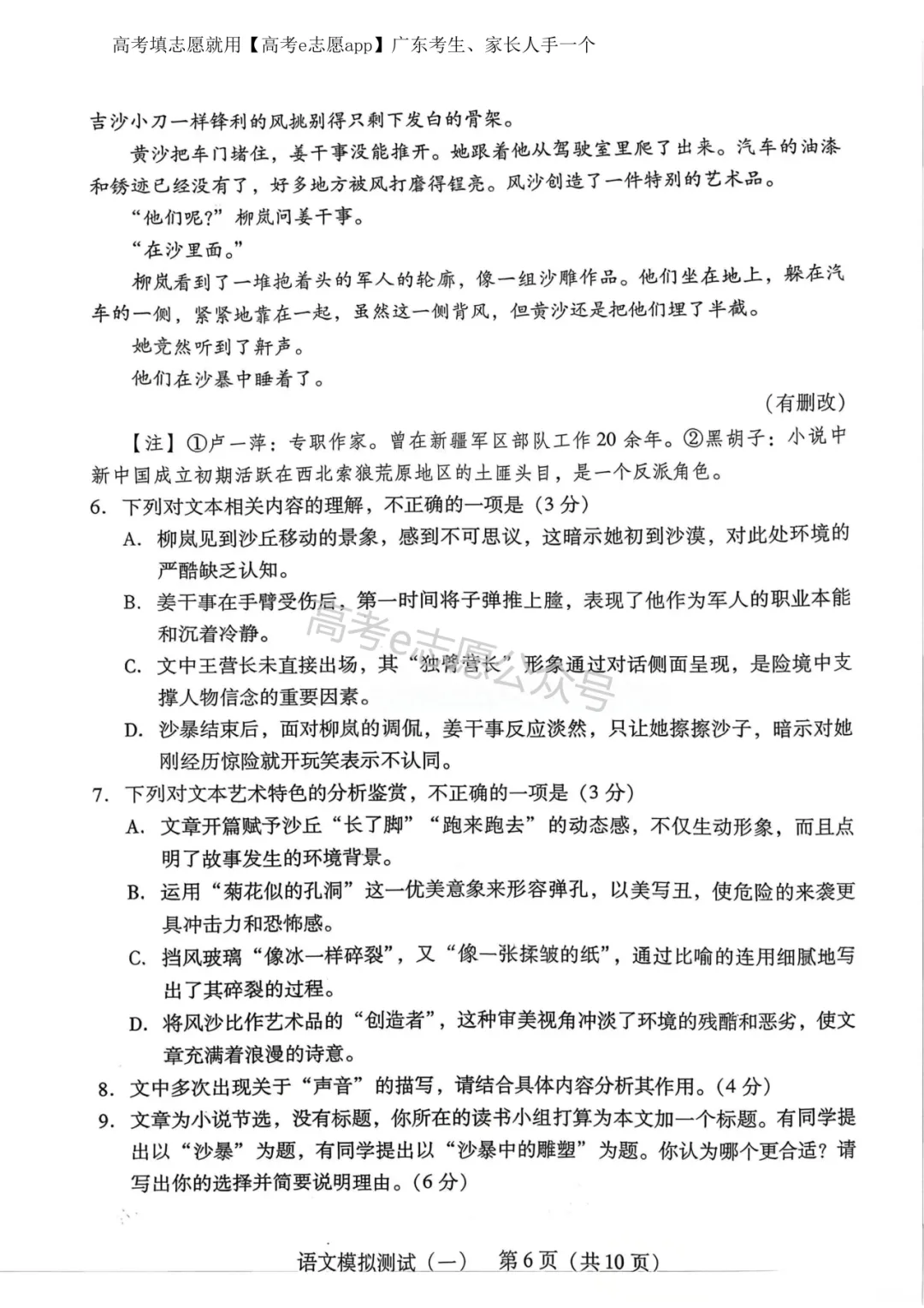
(上下滑动查看)







一模试卷答案PDF版
扫码加好友回复【广州/广东】获取

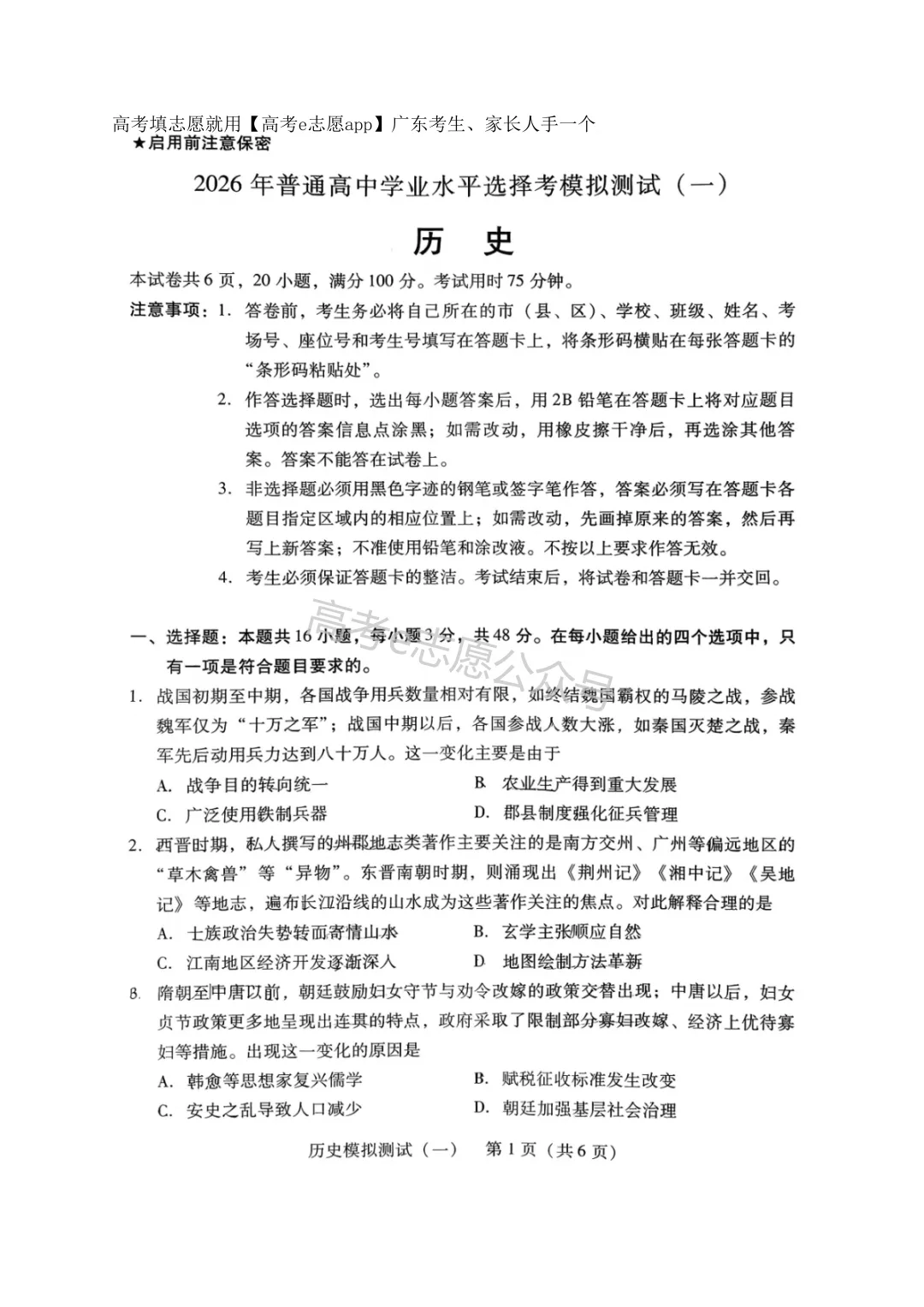
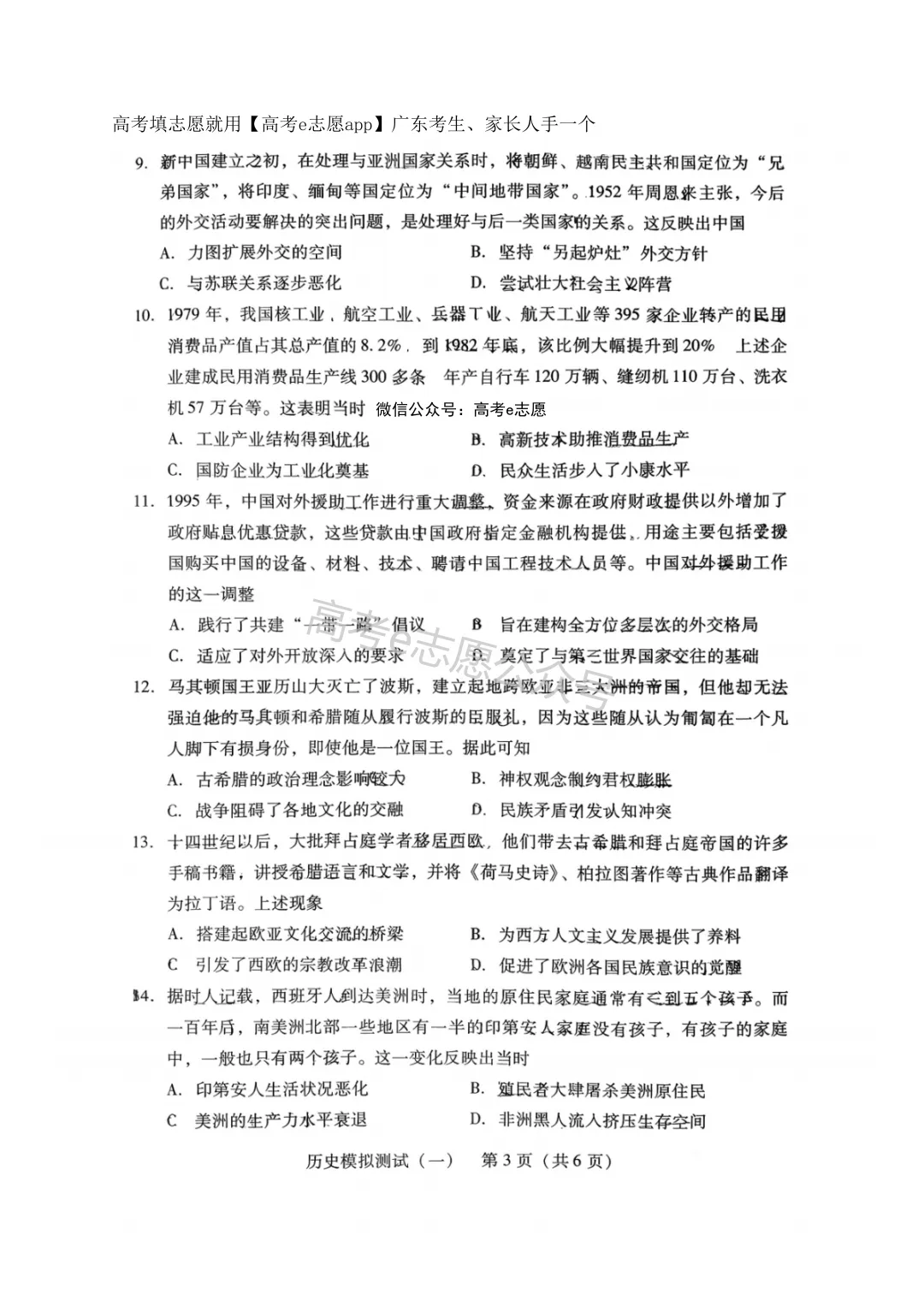
历史试卷
(上下滑动查看)






历史答案
(上下滑动查看)



数学试卷
(上下滑动查看)





数学答案
(上下滑动查看)









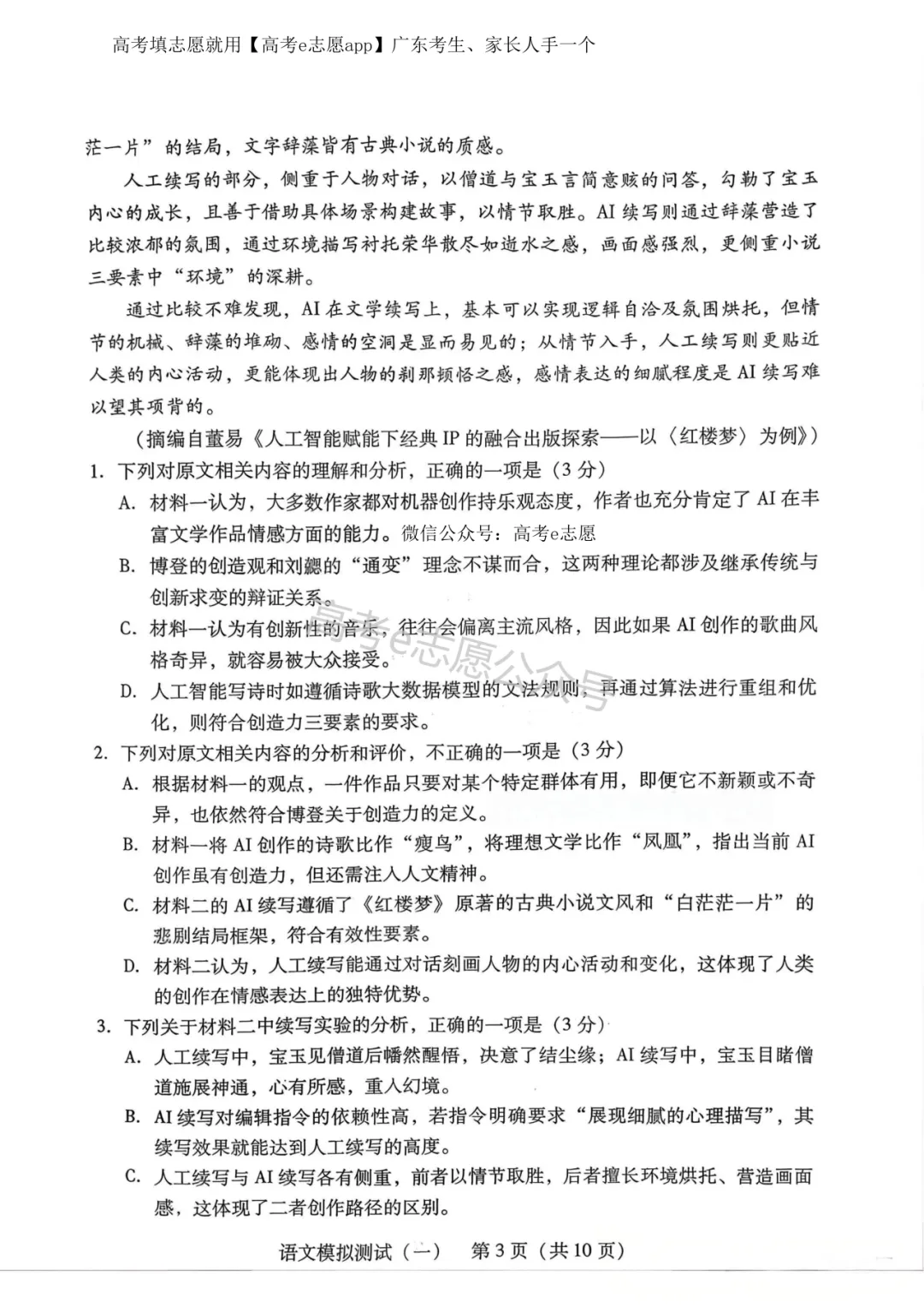
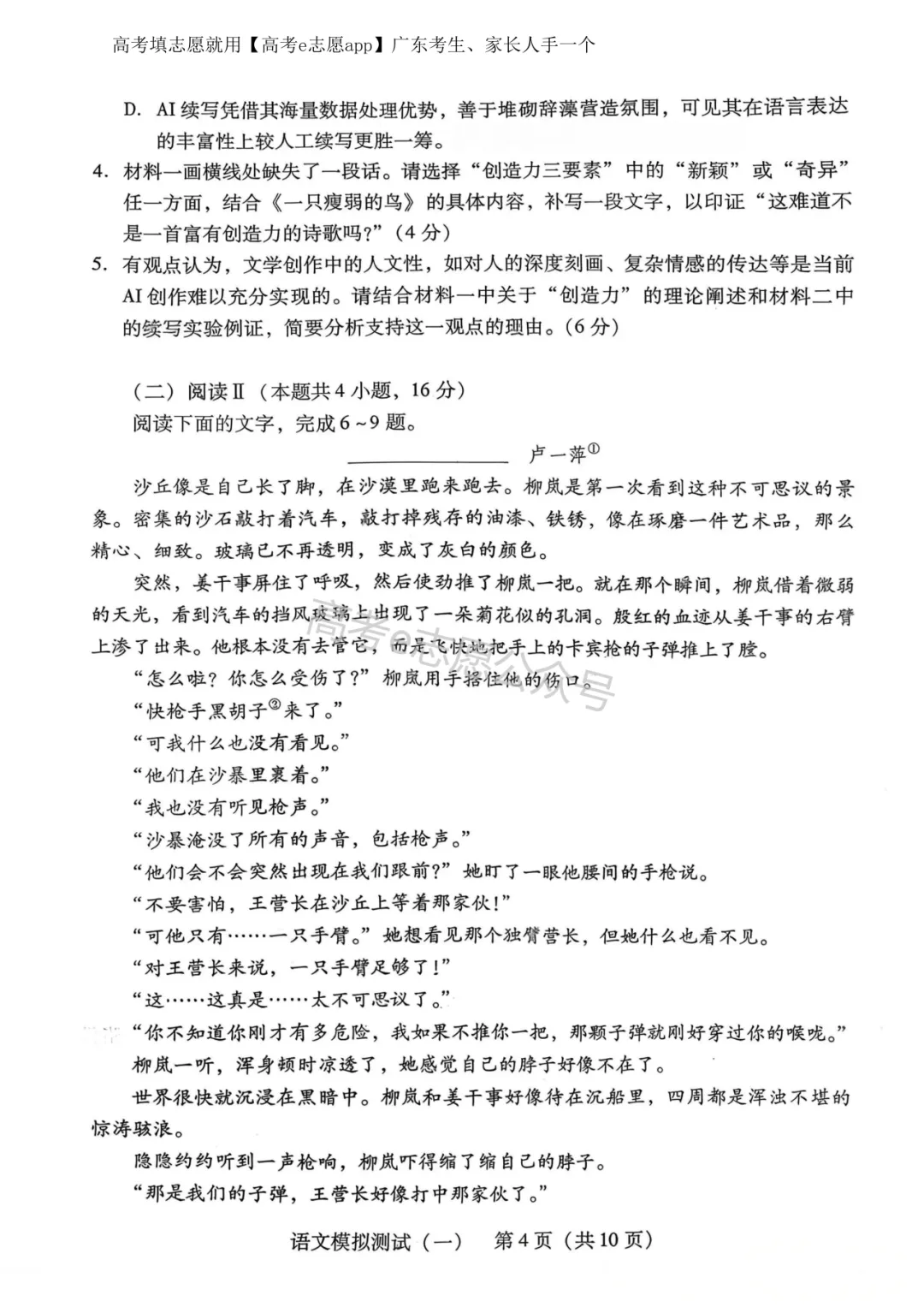
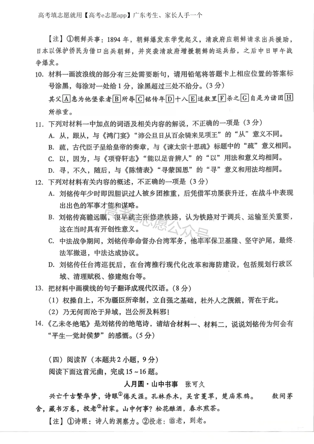
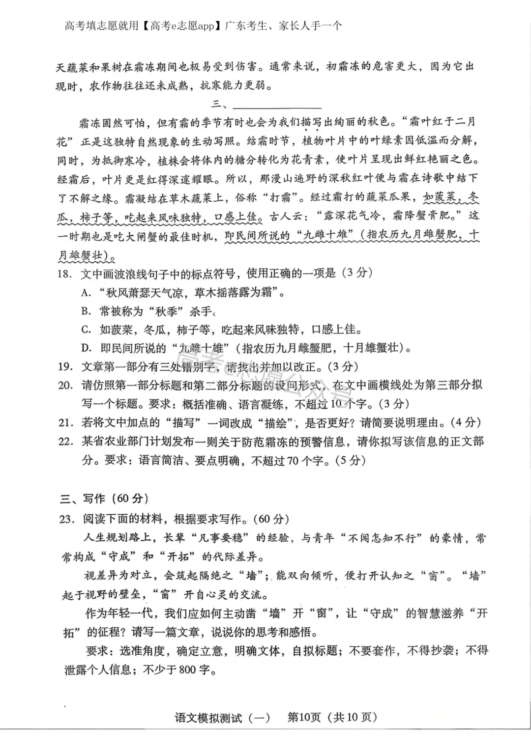
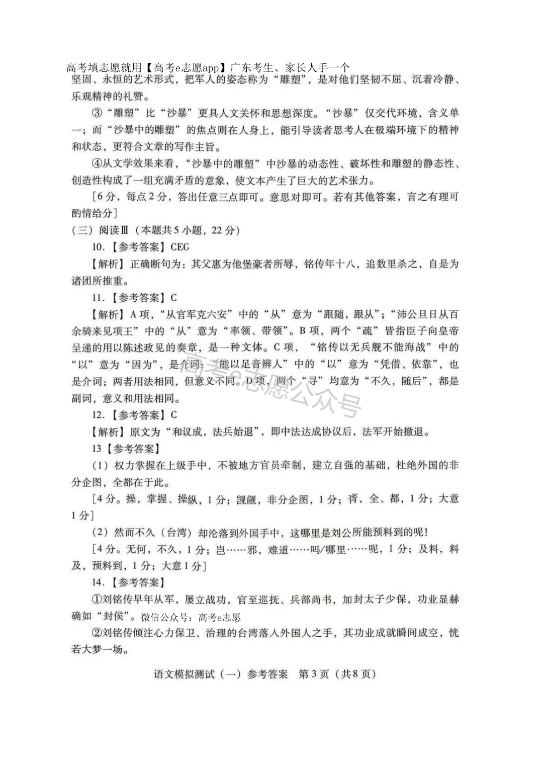
语文试卷
(上下滑动查看)










语文答案
(上下滑动查看)






广州一模
高考e志愿app助你金榜题名
语文、数学点此查看:广州一模试卷答案
物理试卷
(上下滑动查看)






历史试卷
(上下滑动查看)






推荐阅读
高考e志愿app助你金榜题名
定了!2026广东春考录取日程出炉,26日可查结果+30日补录!
预计4月查分!2026广东英语听说:ABCD卷答案汇总+往年平均分参考 数学难哭?2026广州一模语文、数学试题+ 参考答案来了! 有编制!广州一次性招200+公办教师,这些专业上岸更稳! 国家重点支持!两会透露:这些院校/专业即将爆火(附录取分)
定了!2026广东春考录取日程出炉,26日可查结果+30日补录!
预计4月查分!2026广东英语听说:ABCD卷答案汇总+往年平均分参考 数学难哭?2026广州一模语文、数学试题+ 参考答案来了! 有编制!广州一次性招200+公办教师,这些专业上岸更稳! 国家重点支持!两会透露:这些院校/专业即将爆火(附录取分)
定了!2026广东春考录取日程出炉,26日可查结果+30日补录!
预计4月查分!2026广东英语听说:ABCD卷答案汇总+往年平均分参考 数学难哭?2026广州一模语文、数学试题+ 参考答案来了! 有编制!广州一次性招200+公办教师,这些专业上岸更稳! 国家重点支持!两会透露:这些院校/专业即将爆火(附录取分)
有编制!广州一次性招200+公办教师,这些专业上岸更稳! 国家重点支持!两会透露:这些院校/专业即将爆火(附录取分)
2026
高考e志愿app助你金榜题名
关注第e志愿发关键字获取相关资料
回复【777】获取春季高考2026录取结果入口

文章来源:
四季读书网
版权声明:本文内容由互联网用户自发贡献,该文观点仅代表作者本人。本站仅提供信息存储空间服务,不拥有所有权,不承担相关法律责任。如发现本站有涉嫌抄袭侵权/违法违规的内容, 请发送邮件至23467321@qq.com举报,一经查实,本站将立刻删除;如已特别标注为本站原创文章的,转载时请以链接形式注明文章出处,谢谢!