点击下方“数学学习力-Lee”公众号名片
获取更多辽宁地区中高考数学试卷学习资料

今日资源分享
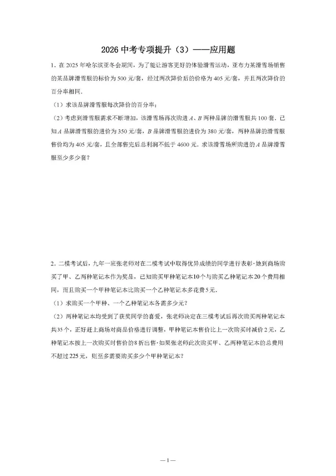
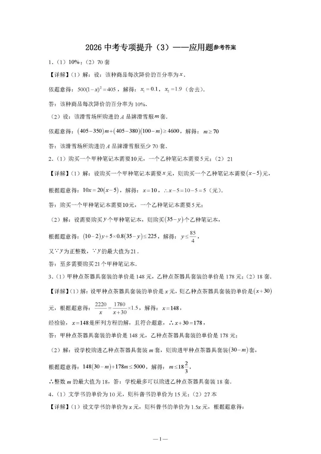
2026 中考专项提升(3)试题含答案——应用题。
喜欢的同学和家长欢迎关注、点赞、转发,数学学习力-Lee持续分享试卷,欢迎大家持续关注!
精彩资料预览
(完整版下载链接在图片预览最下端)
01
试题预览



02
资源汇总

完整下载链接
完整链接
https://pan.quark.cn/s/edc39e964a8f
方法一:点击复制上方链接,打开手机夸克网盘或手机浏览器即可保存下载
方法二:点击文末左下方“阅读原文”链接进入网盘保存下载
方法三:选中链接长按出现搜一搜,点击访问页面转存网盘下载
往期回顾
(声明:此资料或消息来源于网络,若有内容、来源标注错误或侵犯您的合法权益,请及时与我们联系,我们将及时进行更改、删除。)

点击阅读原文下载更多
文章来源:
四季读书网
版权声明:本文内容由互联网用户自发贡献,该文观点仅代表作者本人。本站仅提供信息存储空间服务,不拥有所有权,不承担相关法律责任。如发现本站有涉嫌抄袭侵权/违法违规的内容, 请发送邮件至23467321@qq.com举报,一经查实,本站将立刻删除;如已特别标注为本站原创文章的,转载时请以链接形式注明文章出处,谢谢!