


2026福建一检已陆续结束
距离中考仅剩




在最后的100天时间里
除了努力复习备考
还应该关注哪些中考大事呢?
今天就让老师
带大家好好捋一捋
🔻🔻🔻
1. 中考报名
近日,福建多地主城区已陆续发布2026年中考报名通知。报名时间窗口通常只有短短几天,错过可能影响后续考试资格。
👇目前已公布的各地市报名时间👇

中考报名材料如下↓
(一)应届考生
1.本市学籍的应届考生:线上自行报名,考生本人户口簿或居民身份证等个人有效证件(原件及复印件)交学籍所在学校审核。凡应届初中毕业班学生读四年以上(含四年),应附当地教育行政部门有效休学审批证明材料并在考生类别栏中注明。
2.回本市户籍地报考的应届考生:持①本人户口簿(原件及复印件);②就读学校的在学证明;③地理、生物成绩证明(省内考生);④由就读学校提供各考查科成绩;⑤由就读学校提供的报考材料(小学报考初中登记表、综合素质评定报告单、体检表等),到户口所在地的县(市)区中招办报名,报考资格审查工作由县(市)区中招办负责。
3.应届考生档案:①考生报名表;②考生体检表;③小学报考初中登记表;④户口簿复印件;⑤综合素质评定报告单 ;⑥注意录取考生登记表(享受政策照顾的考生);⑦休学审批证明(休学经历的考生)。
(二)社会考生(往届生)
1.社会考生(往届生):持①本人本市户口簿(原件和复印件);②本人初中毕业证书或学力证明;③综合素质评定,默认等级合格,若原等级为优良的,须由原毕业学校提供证明。到户口所在地的县(市)区中招办报名,报考资格审查工作由县(市)区中招办负责。社会考生报考普高(含综合高中班)年龄不超十八周岁(2008年9月1日后出生)且按中考学科投档总分扣减40分后再参加录取。社会考生不能报考中职本科“3+4”贯通培养试点项目及五年制高职院校。
2.社会考生(往届生)档案:①考生报名表;②考生体检表;③初中毕业证书复印件或学力证明;④户口簿复印件。
2. 初三体育中考
4月1日-29日
2026体育抽检项目及分值



即可免费领取
福州体育中考视频资料大全)

3. 初三二检(重点关注)
各地市初三二检考试时间

[厦门初三二检:2026年5月7-9日]
[泉州区初三质检:2026年3月-4月]

考试范围与中考一致,基本涵盖了整个初中三年的知识点;由各地市自主命题,考试时间也略有不同。
质检成绩作为填报志愿前的最后一次全市统考,其考试成绩及排名是后期志愿填报的重要参考,也是自主招生报名资格的重要评定依据,家长和同学们都需要重视!
本次考查范围
语文:按照中考范围
数学:按照中考范围
英语:按照中考范围
道德与法治:按照中考范围
历史:按照中考范围
物理:按照中考范围
化学:按照中考范围
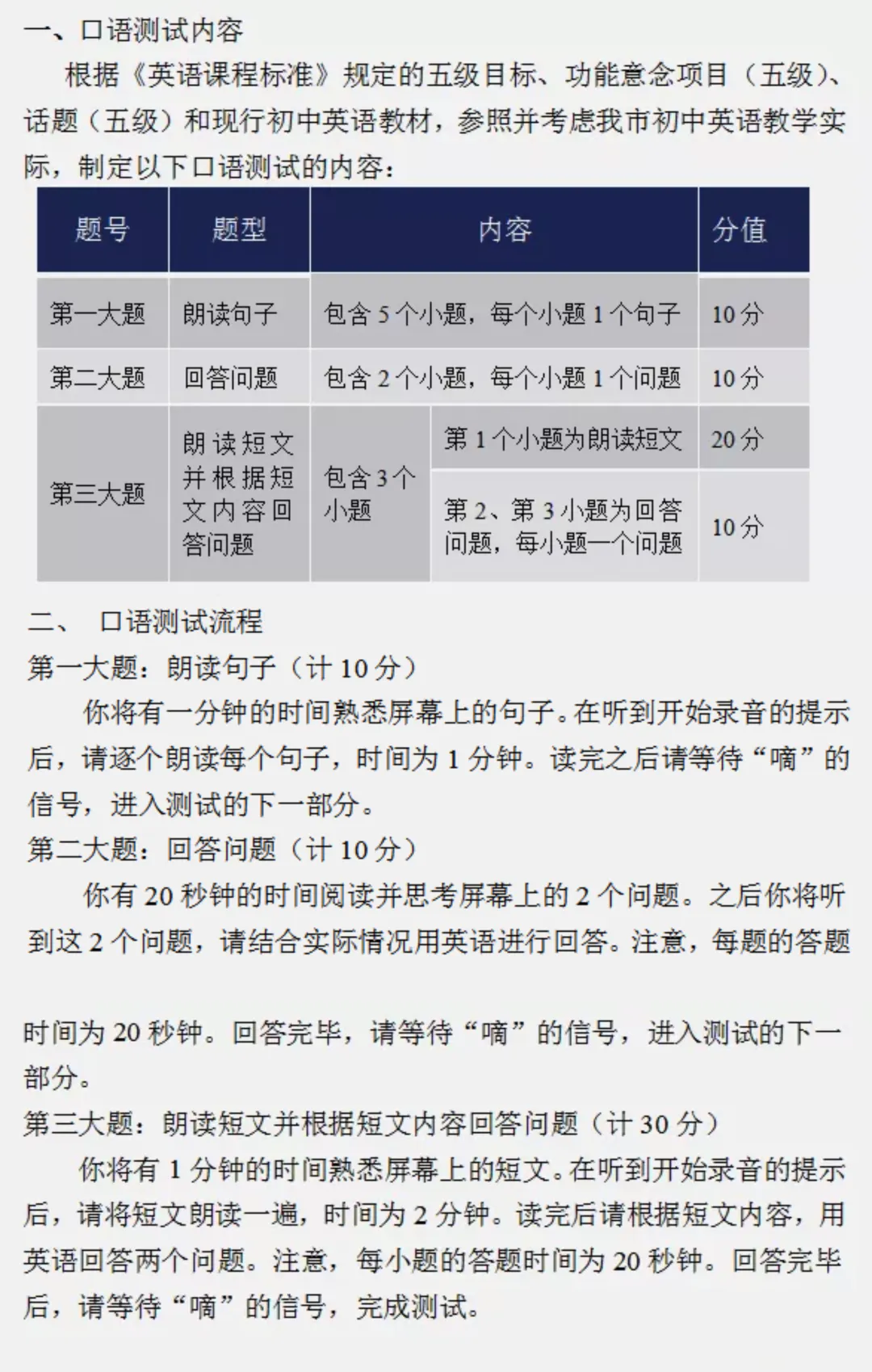
4. 英语人机对话考试
2023年英语人机对话考试纳入福州市中考投档要求,英语学科满分150分,其中,全省统考英语听力折算成25分,人机对话考试成绩5分。

英语投档分=英语听力总分+英语非听力部分卷面成绩,其中,英语听力总分=卷面听力30分折算为25分+口语人机对话5分。
英语投档分保留小数点后一位小数,且按以下规则舍入:小于0.25的小数舍去为0;大于或等于0.25且小于0.75的小数整成0.5;大于或等于0.75且小于1的小数进1。
5. 市、校联考
4月份和6月初,部分学校会各进行一次百校联考考试,作为初三复习知识的诊断,以及对中考内容的预测。
关注我们公众号,有消息将第一时间通知
6. 中考时间
6月底全市中考(福建省统一考试)。
考查范围为初中三年所有的内容,2026年中考具体考试时间为6月21-23日
各地最新完整下载pdf版&答案
按下方操作领取
在聊天对话框内输入并发送 初三二检
即可免费领取答案解析



🔺 赶快添加福州新东方高中全日制 🔺
即可最优先+免费领取学习资源🎁
加入26中考学习群✅
🚢26中考为您保驾护航~

福建初高中集结营
点击名片关注公众号,获取26中考最新资讯!



