加微信:A00005691 进素材群(免费)
高分作文=逻辑+素材+文采+专练
高考作文押题班 = 精准+高效(精选素材)




































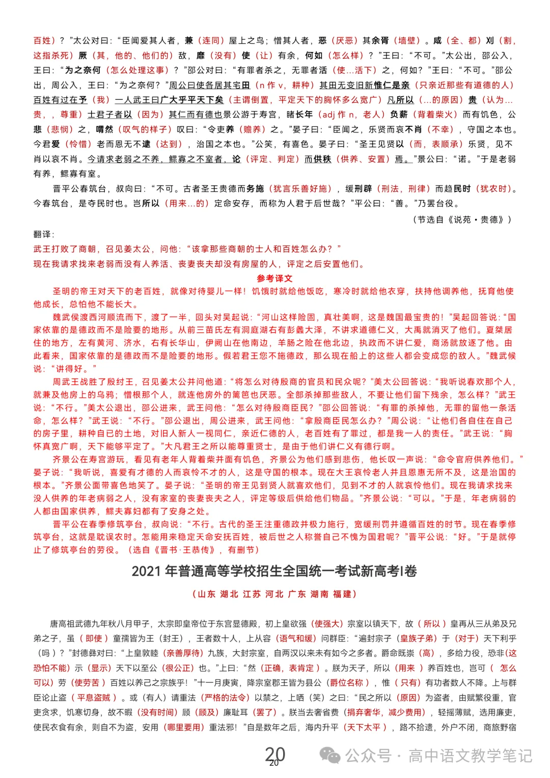
唐高祖武德九年秋八月甲子,太宗即皇帝位于东宫显德殿,初上皇欲强(使强大)宗室以镇天下,故( 所以 )皇再从三从弟及兄弟之子,虽( 即使 )童孺皆为王( 封王),王者数十人,上从容(语气和缓)问群臣:“遍封宗子(皇族子弟)于(对于)天下利乎(吗 )? ”封德彝对曰:“上皇敦睦(亲善厚待)九族,大封宗室,自两汉以来未有如今之多者。爵命既崇(高),多给力役,恐非(这恐怕不能)示(显示)天下以至公(很公正)也。”上曰:“然(正确,表肯定 )。朕为天子,所以(用来 )养百姓也,岂可( 怎么可以)劳(使劳苦 )百姓以养己之宗族乎!”十一月庚寅,降宗室郡王皆为县公(爵位名称 ),惟( 只有)有功者数人不降。上与群臣论止盗( 平息盗贼 )。或(有人)请重法(严格的法令)以禁之,上哂(笑)之曰:“民之所以(原因)为盗者,由赋繁役重,官吏贪求,饥寒切身0,故不暇(没有时间)顾(顾及)廉耻耳(罢了)。朕当去奢省费(捐弃奢华,减少费用),轻摇薄赋,选用廉吏,使民衣食有余,则自不为盗,安用(哪里要用)重法邪!”自是数年之后,海内升平(天下太平 ),路不拾遗,外户不闭,商旅野宿焉(语气词,不翻译)。上闻景州录事参军张玄素名,召见,问以政道(用政道询问,状后)。对曰:“隋主好自专庶务(把持所有事务),不任(信任重用)群臣,群臣恐惧,唯知票受奉行而已,莫之敢违(没有敢违抗的,宾前)。以(凭借)一人之智决天下之务(天下事),借(即使)使得失相半,乖谬(犯的错误)已多,下谀上蔽(被下面阿谀奉承所蒙蔽),不亡何待(不亡国还等什么)!陛下诚(如果)能谨(谨慎)择群臣而分任以事(将政事分别交付给他们,状后),高拱穆清(自己安坐在朝廷)而考(考查)其成败,以施刑赏(施以刑法或者赏赐),何忧不治!”上善(以之为善)其言,擢(擢升)为侍御史。上患(担心)吏多受赇(接受贿赂),密使左右(身边近臣)试赂(贿赂)之。有司(官员)门令史受绢一匹,上欲杀之,民部尚书裴矩谏曰:“为吏受赂,罪诚(的确)当(应当)死。但陛下使人遗(送)之而受,乃(这是,表判断)陷人于法也,恐非所谓‘道之以德(用道德加以诱导),齐之以礼(以礼教来整齐民心)。”上悦,召文武五品已上告之曰:“裴矩能当官力争,不为面从(当面顺从我),傥(如果)每事皆然(这样做),何忧不治?”臣光曰:古人有言:“君明臣直( 直言 )。”裴矩任(佞臣 )于隋而忠于唐,非其性之有变也,君恶(讨厌 )闻其过则忠化为佞( 谄谀 奸佞),君乐闻直言( 直言劝谏 )则化为忠。是知君者表( 如同测影的表 )也,臣者景(影子 )也,表动则景随矣( 表一动则影子随之而动)。
参考译文唐高祖显德九年秋天八月甲子这一天,唐太宗在东宫显德殿即位。起初,高祖想以加强皇室宗族的力量来威镇天下,所以与皇帝同曾祖、同高祖的远房堂兄弟以及他们的儿子,即使童孺幼子均封为王,达数十人。为此,太宗语气和缓地征求群臣的意见:“遍封皇族子弟为王,对天下有利吗?”封德彝回答道:“太上皇亲善厚待皇亲国戚,大肆分封宗室,自东西汉以来都没有如此之多。封给的爵位既高,又多赐给劳力仆役,这恐怕不能向天下人显示自己的大公无私吧!”太宗说:“有道理。朕做天子,就是为了养护百姓,怎么可以劳顿百姓来养护自己的宗族呢!”十一月,庚寅(初五),将宗室郡王降格为县公,只有功勋卓著的几位不降。唐太宗和群臣讨论如何平息盗贼。有人请求用严格的法令来禁止,太宗面含嘲笑着说:“百姓之所以成为盗贼,是因为赋税劳役繁重,官吏贪污,民众饥寒切身,所以才不顾廉耻的。朕应当捐弃奢华,减少费用,轻徭薄赋,任用清廉的官员,让百姓衣食有余,自然就不做盗贼了,哪里需要用重法!”这样过了几年以后,天下太平,路不拾遗,外面的大门都不用关闭,商旅之人可以在荒郊野外露宿都不用担心治安问题。太宗听说了景州录事参军张玄素的名声,召见他询问政道,张玄素答道:“隋主喜欢自己把持所有事务,不愿意信任群臣,因此群臣恐惧,只知道受命奉行而已,没有敢违抗的。以一人的智慧决定天下事,即使能够做到得失相半,犯的错误也已经很多了,加上君主被下面阿谀奉承所蒙蔽,不亡国还等什么!陛下如果能够谨慎地选择群臣,将政事分别交付给他们,自己安坐在朝廷上考查其成败而施以刑法或者赏赐,如果能够这样,何必担心天下治理不好呢?太宗认为他说的很有道理,将他升为侍御史。太宗担心官吏中多有接受贿赂的,便秘密安排身边的人去试探他们。有一个刑部的司门令史收受绢帛一匹,太宗得悉后想要杀掉他。民部尚书裴矩劝谏道:“当官的接受贿赂,罪的确应当处死;但是陛下派人送上门去让其接受,这是有意引人触犯法律,恐怕不符合孔子所谓‘用道德加以诱导,以礼教来整齐民心’的古训。”太宗听了很高兴,召集文武五品以上的官员,对他们说:“裴矩能够做到在位敢于力争,并不一味地顺从我,假如每件事情都能这样做,国家怎么能治理不好呢?”臣司马光曰:古人说过:君主贤明则臣下敢于直言。裴矩在隋朝是位佞臣而在唐则是忠臣,不是他的品性有变化。君主讨厌听人揭短,则大臣的忠诚便转化为谄谀;君主乐意听到直言劝谏,则谄谀又会转化成忠诚。由此可知君主如同测影的表,大臣便似影子,表一动则影子随之而动。
2021年高考全国甲卷文言文
九月,契丹大举入寇( 侵略 )。时以(因为 )虏寇(敌寇 )深入,中外震骇。召群臣问方略( 方法谋略 ),王钦若临江人,请幸( 巡幸 )金陵,陈尧叟阆州人,请幸成都。帝以(因此 )问寇准,准曰:“不知谁为陛下画(谋划 )此二策?”帝曰:“卿姑( 姑且 )断其可否,勿问其人也。”准曰:“臣欲得献策之人,斩以衅鼓( 把他的血涂在鼓上 ),然后北伐耳!陛下神武( 神明威武 ),将臣协和(团结和谐 ),若( 如果 )大驾亲征,敌当(应当 )自遁( 逃跑 );不然( 不这样 ),出奇以挠其谋,坚守以老(使敌人疲劳 通假字,劳 )其师,劳佚( 疲劳和安逸 )之势,我得胜算矣。奈何( 为什么 )弃庙社( 宗庙社稷 ),欲幸楚、蜀,所在人心崩溃,敌乘胜深入,天下可复保耶?”帝意乃( 就 )决,因( 于是 )问准曰:“今虏骑驰突(快跑猛冲 ),而天雄军实为重镇,万一陷没,则河朔( 黄河以北 )皆虏境也。孰( 谁 )可为守?”准以王钦若荐,且曰:“宜( 应该)速召面谕( 当面晓谕 ),授敕(授予诏令 )俾bǐ( 让 )行。”钦若至,未及( 没有 来得及)有言,准遽( 急忙 )曰:“主上( 皇上 )亲征,非臣子辞难( 躲避危险辞难 )之日,参政为国柄臣( 国家的掌权之臣 ),当体此意。”钦若惊惧不敢辞。闰月乙亥,以(让 )参知政事王钦若判(兼任 )天雄军兼都部署。契丹主隆绪同其母萧氏遣(派遣 )其统军顺国王萧挞览攻威虏、顺安军,三路都部署击败之,斩偏将,获其辎重(军用物资 )。又攻北平砦zhài及保州,复为州砦兵所( 为 ┄所表被动)败。挞览与契丹主及其母合众(聚集兵众 )攻定州,宋兵拒(抵抗 )于唐河( 状后,在唐河抵抗 ),击其游骑。契丹遂(于是 )驻兵阳城淀,号二十万,每纵(纵使 )游骑剽掠( 抢劫掠夺),小( 稍稍 )不利辄(就 )引去,徜徉( 来回游荡 )无斗志。是时( 这时 ),故将王继忠为契丹言和好之利,契丹以为( 认为 )然( 正确 ),遣李兴议和。帝曰:“朕岂( 难道 )欲穷( 滥用武力 )兵,惟( 只是 )思息战( 停止战争 )。如( 如果 )许通和( 沟通议和 ),即( 立即 )当遣使。”冬十月,遣曹利用诣(去往 )契丹军。十二月庚辰,契丹使韩杞持书与曹利用俱( 一起 )来,请盟。利用言契丹欲得关南地。帝曰:“所言归地事极无名,若( 如果)必邀求,朕当决战!若(如果 )欲货财(货物钱财 ),汉以玉帛赐单于,有故事(先例 ),宜(应当 )许之。”契丹犹觊(觊觎 )关南,遣其监门卫大将军姚东之持书复议,帝不许而去。利用竟以银十万两、绢二十万匹成约而还。
参考译文
九月,契丹大规模地入侵宋朝。当时因为敌寇深入宋境,朝廷内外震动惊骇。宋真宗召集群臣询问应对的方法谋略,王钦若是临江人,请求皇帝前往金陵;陈尧叟是阆州人,请求皇帝前往成都。皇帝因此询问寇准,寇准说:“我不知道是谁替陛下谋划的这两个计策呢?”皇帝说:“你姑且判断这两个计策是否可行,不要问出计策的人是谁。”寇准说:“臣想要抓住提出计策的人,杀了他把他的血涂在鼓上,然后北伐!如今陛下神明威武,武将文臣团结和谐,如果您亲自领兵出征,敌人应当自行逃跑;如果不这样做,那就出奇兵来打乱敌人的计划,坚守阵地来使敌人困乏疲惫,从疲劳和安逸的敌我形势来看,我们有必胜的把握。为什么要抛弃宗庙社稷,想要到楚、蜀之地呢,问题在于人心溃散,敌人趁着胜利的形势深入宋境,天下还能够保得住吗?”皇帝的心意就决定了,于是询问寇准说:“现在敌人的骑兵快跑猛冲,而天雄军实际是重镇,万一被攻陷,那么黄河以北的地区都成为敌人的地域了。谁能够担任守将?”寇准举荐王钦若,并且说:“应该快速召见他当面晓谕,授予诏令让他前去。”王钦若到了之后,还没来得及说话,寇准急忙说:“皇上亲自领兵出征,现在不是臣子躲避危险辞难的时候,参政是国家的掌权之臣,应当体察这个意思。”王钦若惊慌恐惧不敢推辞。闰月乙亥,(皇上)让参知政事王钦若兼任天雄军兼都部署。契丹主隆绪和他的母亲萧氏派遣辽统军顺国王萧挞览,攻打威虏、顺安军,三路都部署击败辽军,斩杀辽军副使,俘获了辽军军用物资。辽军又攻打北平砦及保州,又被州砦兵打败。萧挞览与契丹主及其母亲聚集兵众攻打定州,宋兵在唐河抵抗,攻击辽军游骑。契丹于是在阳城淀驻守军队,号称二十万,常常纵使游动骑兵抢劫掠夺,稍稍失利就撤退,来回游荡没有斗志。这时,降辽旧将王继忠对契丹进言议和的好处,契丹表示认同,派遣李兴议和。皇帝说:“我难道想要滥用武力吗,只想着停止战争。如果答应沟通议和,立即派遣使者去往契丹军中。”冬十月,派遣曹利用到达契丹军营议和。十二月庚辰,契丹使者韩杞持书与曹利用一起来到澶州,请求订立盟约。曹利用进言契丹想要得到关南土地。皇帝说:“辽所说的归还土地的事极其没有理由,如果一定求取,我一定决战!如果想要货物钱财,汉朝曾赐给匈奴单于玉帛,有先例,应当答应他们。”契丹还觊觎关南,派遣辽监门卫大将军姚东之持书复议,皇帝没有答应他,他就离开了。曹利用最终用十万两白银、二十万匹绢定成盟约回来了。
2021年全国乙卷文言文挖空训练
(全国乙卷适考省份:河南、山西、江西、安徽、甘肃、青海、内蒙古、黑龙江、吉林、宁夏、新疆、陕西)
戴胄忠清公直(忠诚清廉公正耿直),擢(提拔)为大理少卿(掌刑狱案件审理相当于现代的最高法院)。上以选人多诉冒资荫(伪造资历),敕令(下令)自首,不首者死。未几(不久),有诈冒(伪造资历)空营(未自首)者,上欲杀之。胄奏(上奏)据法应流(流放),上怒曰:“卿欲守法(遵守法律),而使朕(皇帝自称)失信乎?”对(臣子对皇上的回答)曰:“敕者(皇上的命令)出于一时之喜怒,法者(法律)国家所以(用来)布(公布)大信于天下也。陛下(对皇帝的尊称)忿(痛恨)选人之(主谓间取独)多诈,故欲杀之,而既(已经)知(知道)其不可,复断之以法(以法断之:依法裁断),此乃(是)忍小愤而存(保持)大信也。”上曰:“卿(对臣子尊称)能执法,朕复何忧?”胄前后(多次)犯颜(冒犯皇上)执法,言如涌泉,上皆从(听从)之,天下无冤狱(案件)。
郐令裴仁轨私役(役使)门夫,上怒,欲斩之。殿中侍御史长安李乾祜谏(进谏)曰:“法者,陛下下所与天下共也,非陛下所独有也。今仁轨坐(犯罪)轻罪而抵极刑(判处死刑),臣恐(担心)人无所措手足(不知所从)。”上悦,免仁轨死,以乾祜为(使…担任)侍御史。
上谓侍臣(侍奉帝王的廷臣)曰:“朕以(认为)死刑至重(极为重大),故(所以)令(下令)三覆奏(三次回奏),盖(发语词,不译)欲思之详熟(深思熟虑)故(缘故)也。而有司(负责的官吏)须臾(片刻)之间,三覆已论;又(另外),古刑人(处决犯人),君为之彻乐减膳(撤掉音乐演奏,减少膳食)。朕庭(宫庭)无常设之乐,然常为(因为)之不啖(吃)酒肉;又,百司(百官)断狱,唯(只)据(依据)律文,虽(即使)情在可矜(同情),而不敢违法,其间岂能尽无冤乎(哪里…呢,表反问)?丁亥(贞观五年十二月丁亥日),制(下诏):“决(判决)死因者(死刑犯),二日中五覆奏(五次回奏),下诸州者三覆奏。行刑之日,尚食(主管膳食的)勿进酒肉,内教坊及太常不举乐(奏乐)。皆今门下(门下省)覆视(督察),有据法当死而情可矜者,录状(记下情况)以闻(上报朝廷)。”由是(因此)全活(保全性命)甚众。其五覆奏者以(在)决(处决)前一二日,至(到)决日又三覆奏。惟(只有)犯恶逆者(犯恶逆罪,十恶之一)一覆奏而已。
上尝(曾经)与侍臣论(讨论)狱。魏征曰:“炀帝时尝有盗发,帝令於士澄捕(逮捕)之,少(稍微)涉(牵连)疑似,皆拷讯(拷打审讯)取服(迫使服罪),凡(共)二千余人,帝悉(都)令斩之。大理丞张元济怪(奇怪)其多,试寻(查究)其状(罪状),内五人尝为盗,余皆平民,意(考虑)不敢执(坚持公道)奏,尽杀之。”上曰:“此岂(哪里)唯(只是)炀帝无道,其臣亦不尽忠。君臣如此,何得不亡?公等(你们)宜(应该)戒(借鉴)之。”
(节选自《通鉴纪事本末·贞观君臣论治》)
2020年
苏轼字子瞻,眉州眉山人。母程氏亲授以书,(介词结构后置,以书亲授)闻古今成败,辄能语其要。(常常,总是)嘉佑二年,试礼部,(名词作动词,参加考试)主司欧阳修惊喜,殿试中乙科,后以书见修,修语梅圣俞曰:“吾当避此人出一头地。” 洵卒,赠光禄丞。(追赐,多用于死后追封)既除丧,(服丧期满)还朝,以判官告院,安石创行新法,轼上书论其不便。新政日下,(一天天下达)轼于其间,每因法以便民,民赖以安。徙知密州。(调任)司农行手实法,不时施行者以违制论。轼谓提举官曰:“违制之坐,(罪责,判罚)若自朝廷,谁敢不从?今出于司农,是擅造律也。”(判断句,是、也,标志词)提举官惊曰:“公姑徐之。”未几,朝廷知法害民,罢之。元祐元年,轼以七品服入侍延和,即赐银绯(银印红绶),迁中书舍人。(升,升迁)三年,权知礼部贡举。(暂时代理)会大雪苦寒,(正逢)士坐庭中,噤未能言。轼宽其禁约,使得尽技。(省略句,“使”后省略代词“之”)巡铺(pù)内侍每摧辱举子,且持暖昧单词,(个别辞语)诬以为罪,轼尽奏逐之。四年,积以论事,(介词结构后置,以论事积。以,因为;论事,议论政事的话。)为当轴者所恨。(被动句,为……所……,被当权的人所恨)轼恐不见容,(被动句,见,标志词,苏轼怕不被他们所容忍)请外,拜龙图阁学士、知杭州。(就任)既至杭,大旱,饥疫并作。轼请于朝,(介词结构后置,轼于(向)朝请)免本路上供米三之一,复得赐度僧牒,易米以救饥者。明年春,又减价粜(tiào)(卖出,专指粮食)常平米,(常平仓的米)多作饘粥药剂,遣使挟医分坊治病,(到各街道)活者甚众。(救活的人)轼曰:“杭,水陆之会,(无标志判断句,杭州是水陆交通的要地)疫死比他处常多。”乃裒(póu)羡缗(mín)得二千,(定语后置,收集到两千缗多余的钱)复发橐(tuó)中黄金五十两,以作病坊,稍畜钱粮待之。(渐渐积贮;“畜”通“蓄”)徽宗立,更三大赦,(经历)遂提举玉局观,复朝奉郎,轼自元祐以来,未尝以岁课乞迁。故官止于此。建中靖国元年,卒于常州。(介词结构后置,于(在,表处所)常州卒)轼师父洵为文,(名词意动,以……为师)既而得之于天。尝自谓:“作文如行云流水,初无定质,但常行于所当行,止于所不可不止。”虽嬉笑怒骂之辞,皆可书而诵之。其体浑涵光芒,(博大深沉)雄视百代,(称雄)有文章以来,盖亦鲜矣。(少)
(节选自《宋史·苏轼传》)
2020年
王安中字履道,中山阳曲人。进士及第,历秘书省著作郎。(历任)政和间,天下争言瑞应,廷臣辄笺表贺,徽宗观所作,(省略句,观之所作)称为奇才。他日,特出制诏三题使具草,立就,(完成)上即草后批:“可中书舍人。”未几,自秘书少监除中书舍人,(任命)擢御史中丞。(提拔)开封逻卒夜迹盗,盗脱去,民有惊出与卒遇,(定语后置,一个受惊而出的百姓)缚以为盗;(固定句式,把……当做)民讼诸府,不胜考掠之惨,(定语后置,残酷的拷打;“考”通“拷”,拷打;掠,拷打)遂诬服。安中廉知之,(察考,访查)按得冤状,(审理)即出民,抵吏罪。(动词使动用法,使……抵(抵偿))时上方乡神仙之事,(通“向”,向往)蔡京引方士王仔昔以妖术见,(省略句,省略宾语,以妖术见上)朝臣戚里寅缘关通。(寅缘,指某种可资凭借攀附的关系;关通,串通)安中疏请自今招延山林道术之士,当责所属保任;并言京欺君僣上、蠹国害民数事。(僭上,越分冒用尊者的仪制或宫室、器物等;蠹,蛀蚀、危害)上悚然纳之。(害怕的样子)已而再疏京罪,(两次)上曰:“本欲即行卿章,以近天宁节,俟过此,(等待)当为卿罢京。”京伺知之,大惧,其子攸日夕侍禁中,泣拜恳祈。上为迁安中翰林学士,又迁承旨。宣和元年,拜尚书右丞;(任命)三年,为左丞。金人来归燕,谋帅臣,安中请行。王黼(fǔ)赞于上,(省略句兼介词结构后置,王黼于上赞(安中))授庆远军节度使、河北河东燕山府路宣抚使、知燕山府,辽降将郭药师同知府事。药师跋扈,(专横暴戾)府事皆专行,安中不能制,第曲意奉之,(第,只管;曲意,委曲己意而奉承别人)故药师愈骄。靖康初,言者论其缔合王黼、童贯及不几察郭药师叛命,罢为观文殿大学士、提举嵩山崇福宫;又责授朝议大夫、秘书少监、分司南京,随州居住;(省略句,(于)随州居住)又贬单州团练副使,象州安置。(省略句,(于)象州安置)高宗即位,内徙道州,寻放自便。(不久)绍兴初,复左中大夫。子辟章知泉州,迎安中往,未几卒,年五十九。安中为文丰润敏拔,尤工四六之制。(擅长)徽宗尝宴睿谟殿,(省略句兼状语后置,(于)睿谟殿宴;宴,名词作动词,设宴)命安中赋诗百韵以纪其事。(通“记”,记录)诗成,赏叹不已,令大书于殿屏,凡侍臣皆以副本赐之。其见重如此。(受到重视)
彪之字叔武,年二十,须鬓皓白,时人谓之王白须。初除佐著作郎、东海王文学。(担任)从伯导谓曰(堂伯):“选官欲以汝为尚书郎,汝幸可作诸王佐邪!”彪之曰:“位之多少既不足计,(高低)自当任之于时。(介词结构后置,于(在)时任之)至于超迁,(破格提拔)是所不愿。”(代词,这)遂为郎。累迁御史中丞、侍中、廷尉。时永嘉太守谢毅,赦后杀郡人周矫,(当地人)矫从兄球诣州诉冤。(堂兄)扬州刺史殷浩遣从事收毅,付廷尉。(交付)彪之以球为狱主,身无王爵,非廷尉所料,(管理)不肯受,与州相反复。穆帝发诏令受之。彪之又上疏执据,(据理力争)时人比之张释之。时当南郊,简文帝为抚军,执政,访彪之应有赦不。答曰:“中兴以来,郊祀往往有赦,愚意尝谓非宜。何者,黎庶不达其意,(明白)将谓郊祀必赦。至此时,凶愚之辈复生心于侥幸矣。”遂从之。永和末,多疾疫。旧制,朝臣家有时疾,(传染病)染易三人以上者,身虽无病,(自己)百日不得入宫。至是,百官多列家疾,不入。彪之又言:“疾疫之年,家无不染。若以之不复入宫,则直侍顿阙,(同“缺”,缺失)王者宫省空矣。”(减少)朝廷从之。及简文崩,群臣疑惑,未敢立嗣。或云,宜当须大司马处分。彪之正色曰:“君崩,太子代立,大司马何容得异!若先面咨,(询问)必反为所责矣。”(被动句,为……所……;省略句,为(之)所责)于是朝议乃定。(固定句式,意同现代汉语,不译)及孝武帝即位,太皇太后令以帝冲幼,(介词结构后置,以(因为)帝冲幼令;令,名词作动词,下达命令)令温依周公居摄故事。(旧例)事已施行,彪之曰:“此异常大事,(不同寻常的违背天命的事)大司马必当固让,(再三辞让)使万机停滞,稽废山陵,未敢奉令。谨具封还内,请停。”事遂不行。加光禄大夫、仪同三司,未拜。疾笃,(重)帝遣黄门侍郎问所苦,(探病问候)赐钱三十万(定语后置,三十万钱)以营医药。(治)太元二年卒,年七十三,即以光禄为赠,(把……当作/作为……)谥曰简。
(节选自《晋书·王彪之传》)
参考译文
皇上(唐太宗)认为兵部郎中戴胄忠诚清廉公正耿直,提拔他做大理寺少卿。皇上认为举荐入选的官吏中,多有伪造资历者,下令这些人坦白自首,不自首的就处死。不久,有个伪造资历而未自首的人(被发现了),皇上要处死他。戴胄上奏说:“依照法律,(这个人)应当被流放。”皇上大怒:“你只管遵守法律,却让我失信于天下吗?”戴胄回答道:“皇上的命令多出于一时的喜怒,而法律则是国家用来公布于众,取大信于民众的根据。皇上痛恨选拔的人当中有伪造资历的行为,所以要杀他们。皇上已经知道不能这样,再交由法律裁决,这正是忍耐小的愤怒而保持大的信用。”皇上说:“你擅于依法办事,我还有什么值得担忧的呢!”戴胄前后多次冒犯皇上严格执法,争辩的言论如泉水涌出一般,皇上都依照他的决断。天下就没有了冤案。
郐县县令裴仁轨私自役使门夫,皇上(唐太宗)大怒,想要斩首裴仁轨。殿中侍御史长安李乾祜上谏言:“法律是陛下和百姓们共同遵守的,不是您一个人独有的。现在县令裴仁轨犯轻罪却判处死刑,我担心天下人以后会不知所从。”皇上(唐太宗)龙颜大悦,免除裴仁轨死刑,任命乾祜为侍御史。
皇上对近侍大臣说:“我认为死刑极为重大,所以下令三次回奏,是打算深思熟虑的缘故。可是负责的官吏在片刻之间就完成三次回奏。另外,古代处决犯人,君主为此撤掉音乐演奏,减少膳食。我的宫庭里没有常设的音乐,然而常常为此而不吃酒肉,只是没有制定法令。再者,百官断案,只依据法律条文,即使情理上有值得同情的,也不敢违法,这当中怎能完全没有冤枉的呢?”(贞观五年十二月)丁亥日,皇上下诏:“判决死刑犯,二天之内要五次回奏;行刑的日子,主管膳食的不许上酒肉,内教坊和太常寺不许奏乐。(这些规定)都由门下省督察。有依据法律应当处死而情理上有值得同情的,记下情况上报朝廷。”因此而保全性命的(死囚)很多。五次回奏,是指处决前一二天(两次回奏),到处决当天还要三次回奏。只有犯恶逆罪(恶逆是十恶之一)的,只要一次回奏就行了。 太宗曾跟近侍大臣讨论诉讼案件,魏征说:“隋炀帝时曾发生盗窃案,隋炀帝命令于士澄逮捕窃贼,稍微牵连是非难断的,全都拷打审讯迫使服罪,总共二千多人,隋炀帝下令全部处斩。大理寺丞张元济奇怪窃贼如此之多,试着查究他们的罪状,(得知)其中五人曾是盗贼,其余都是平民百姓;(可是)(张元济)最终没敢坚持(公道)奏报(真相),把所有人都杀掉了。”皇上说:“这岂只是隋炀帝无道,那些大臣也没有尽忠。君臣全都这样,怎么能够不灭亡!你们应该以此为鉴戒!”