
2026年深圳34校初三开学联考已结束,目前各科试卷及答案均已出炉,小高老师全部整理在下文了,文末可领电子版~
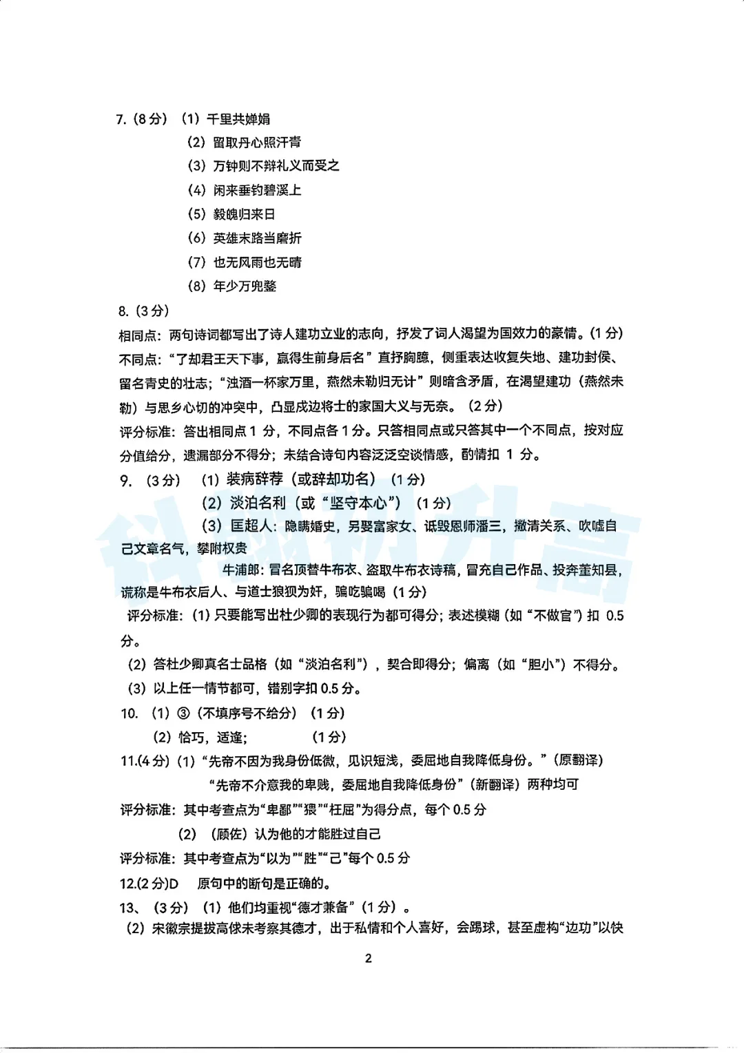
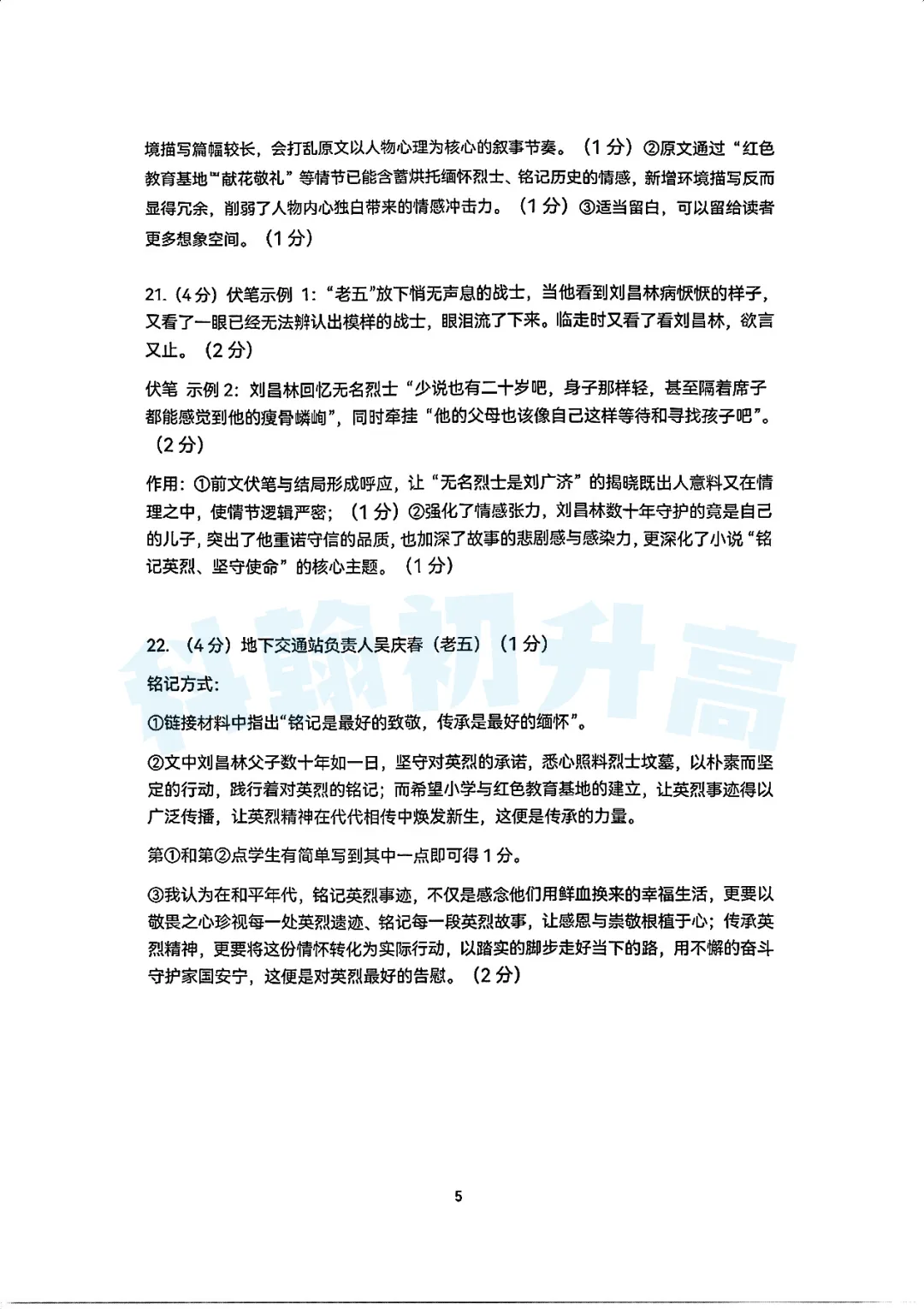
语文试卷+答案一览
上下滑动:













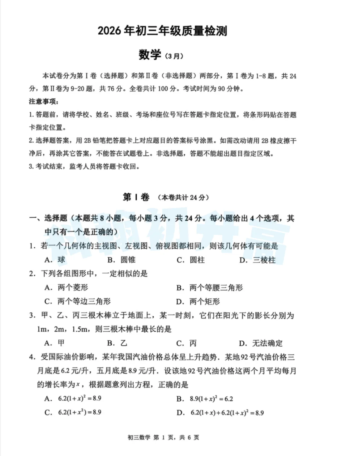
数学试卷+答案一览
上下滑动:












英语试卷+答案一览
上下滑动:









物理试卷+答案一览
上下滑动:










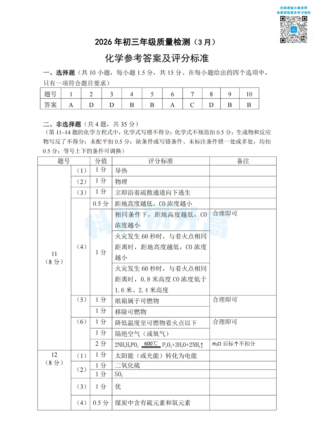
化学试卷+答案一览
上下滑动:









历史试卷+答案一览
上下滑动:







道法试卷+答案一览
上下滑动:









真题电子版领取
最后,2026年深圳34校开学联考全科真题+答案整理如下。
同时,近期红岭教育集团2026初三开学考全科真题+答案,小高老师也已整理完毕。
需要电子版的学生或家长,可按以下方式领取。


扫码添加“小高老师”
发送【34校联考】或【红岭开学考】
即可精准领取资料


觉得有用的话记得
点赞+转发+收藏
科翰高中专注高考升学18年,致力于培养有理想、有方法、有坚持、有温度的“四有”高中生。

文章来源:
四季读书网
版权声明:本文内容由互联网用户自发贡献,该文观点仅代表作者本人。本站仅提供信息存储空间服务,不拥有所有权,不承担相关法律责任。如发现本站有涉嫌抄袭侵权/违法违规的内容, 请发送邮件至23467321@qq.com举报,一经查实,本站将立刻删除;如已特别标注为本站原创文章的,转载时请以链接形式注明文章出处,谢谢!