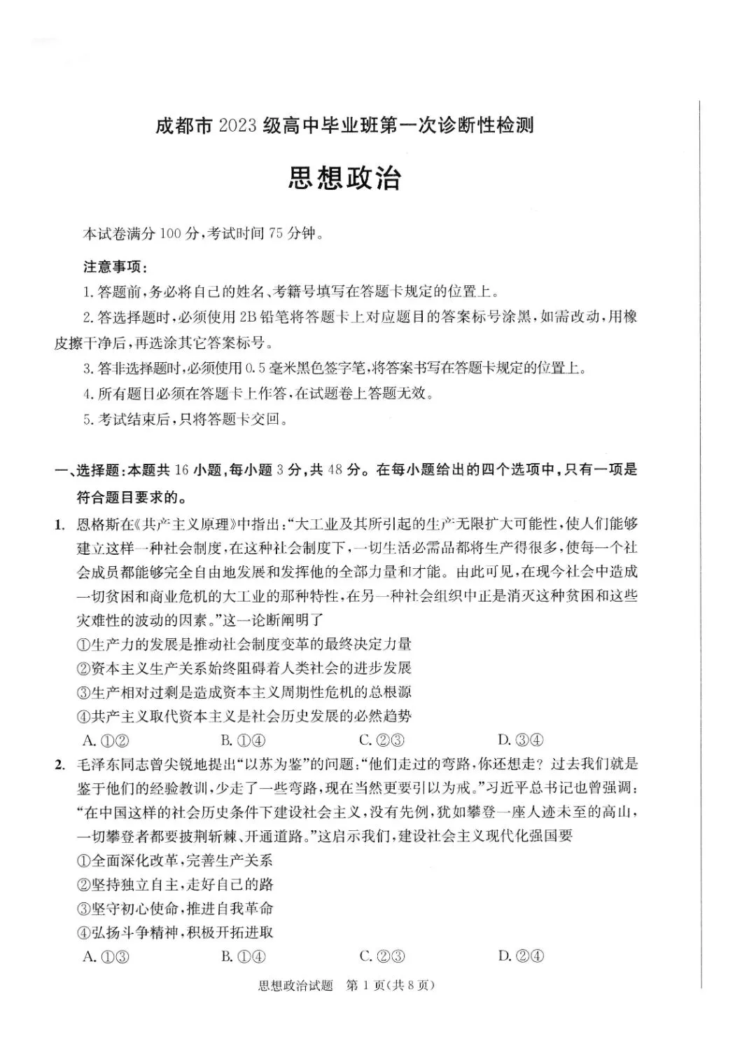
@全体学生、家长
成都一诊考试已经全部结束了
我们整理汇总了
2026届成都一诊
语、数、外、物、化、生、史、地、政
全科真题及答案
(文末有电子档试卷领取方式)
后续,我们将继续更新各科一诊试卷独家分析
欢迎关注我们
第一时间查收相关资讯哦~
戳这里查看
👇试卷分析👇
九思专题|2026届成都一诊语文试卷分析
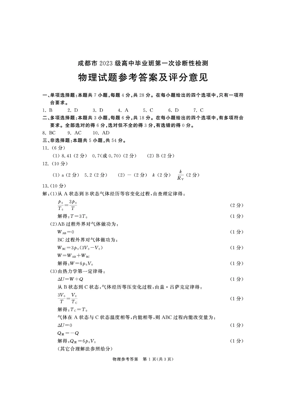
上下滑动查看,点击图片可放大保存!








上下滑动查看,点击图片可放大保存!


上下滑动查看,点击图片可放大保存!






点击图片可放大保存!

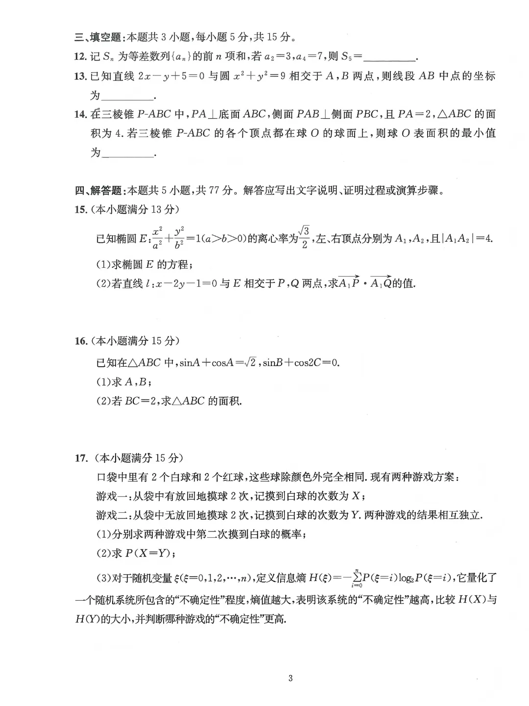
上下滑动查看,点击图片可放大保存!








上下滑动查看,点击图片可放大保存!


上下滑动查看,点击图片可放大保存!








上下滑动查看,点击图片可放大保存!


上下滑动查看,点击图片可放大保存!










上下滑动查看,点击图片可放大保存!


上下滑动查看,点击图片可放大保存!






上下滑动查看,点击图片可放大保存!



历史试卷
上下滑动查看,点击图片可放大保存!






历史答案
上下滑动查看,点击图片可放大保存!


上下滑动查看,点击图片可放大保存!








上下滑动查看,点击图片可放大保存!



上下滑动查看,点击图片可放大保存!




上下滑动查看,点击图片可放大保存!






识别下方二维码,添加九思老师微信
领取成都一诊
全科试卷、答题卡&参考答案
(电子档试卷,可直接打印)

成立于2014年,隶属于成都嘉祥九思教育,是依托嘉祥教育体系,教研、教学方法和培养机制,倾力打造的优质高考文化课程辅导机构。专注于高考复读、新高三和艺考生高考全日制文化全科补习。专业化的教学团队,注重精细化管理和精致化服务,从基础强化、专题训练、学法技巧、心理辅导等维度助力高考学子提升综合学习力,圆梦理想大学。
【招生对象】
应届高三学生、复读生、艺体生
【学习周期】
即日起-高考前
【学习方式】
全日制(7:50-22:00)
【食宿安排】
学生公寓3人间、早中晚3餐
【班型设置】
VIP8-10人精品班
【联系电话】
028-61685666 19934303259(思思老师)
【学校地址】
成都市锦江区晨辉二街1号
报名咨询

更多教育资讯、精彩内容
请关注公众号,并将我们设为星标哦~




