![]() |
注:资料为PDF电子版资料,已排版好,可打印。

也可识别扫码直接购买

行测(点击图片可放大查看)
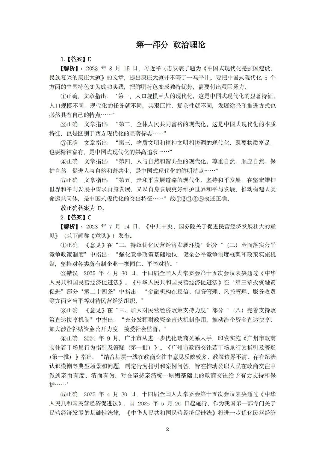
| 目录 | 答案部分 | |
![]() | ![]() | ![]() |
申论(点击图片可放大查看)
| 目录 | 试题部分 | 答案部分 |
![]() | ![]() | ![]() |
也可识别扫码直接购买

注:已购买及第会员年卡的考生,直接识别扫码领取(时政会员年卡不含此资料)!
推荐购买会员年卡
| 及第会员(年卡) | ||
或添加客服微信咨询:jdgk009 |


更多资料推荐阅读(点击文字查看) | |||
| 时政重要考点 | 重要讲话 | ||
| 政治理论考点 | |||

文章来源:
四季读书网
版权声明:本文内容由互联网用户自发贡献,该文观点仅代表作者本人。本站仅提供信息存储空间服务,不拥有所有权,不承担相关法律责任。如发现本站有涉嫌抄袭侵权/违法违规的内容, 请发送邮件至23467321@qq.com举报,一经查实,本站将立刻删除;如已特别标注为本站原创文章的,转载时请以链接形式注明文章出处,谢谢!







